GM Service Manual Online
For 1990-2009 cars only
Makes
🢒
Generic
🢒
2005
🢒
Unit Repair
🢒
Restraints
🢒
Seat Belts
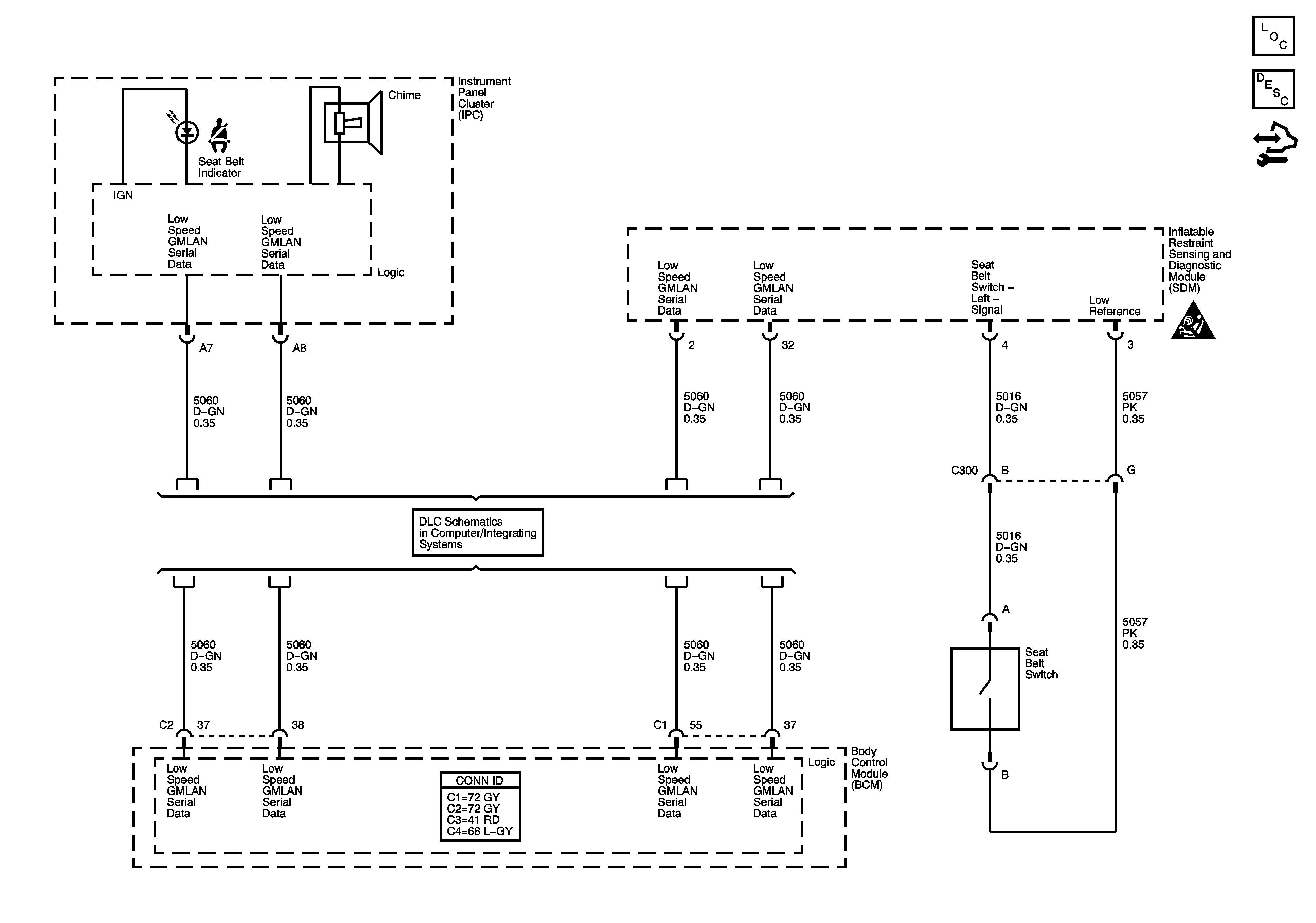
🢒 Seat Belt Schematics