GM Service Manual Online
For 1990-2009 cars only
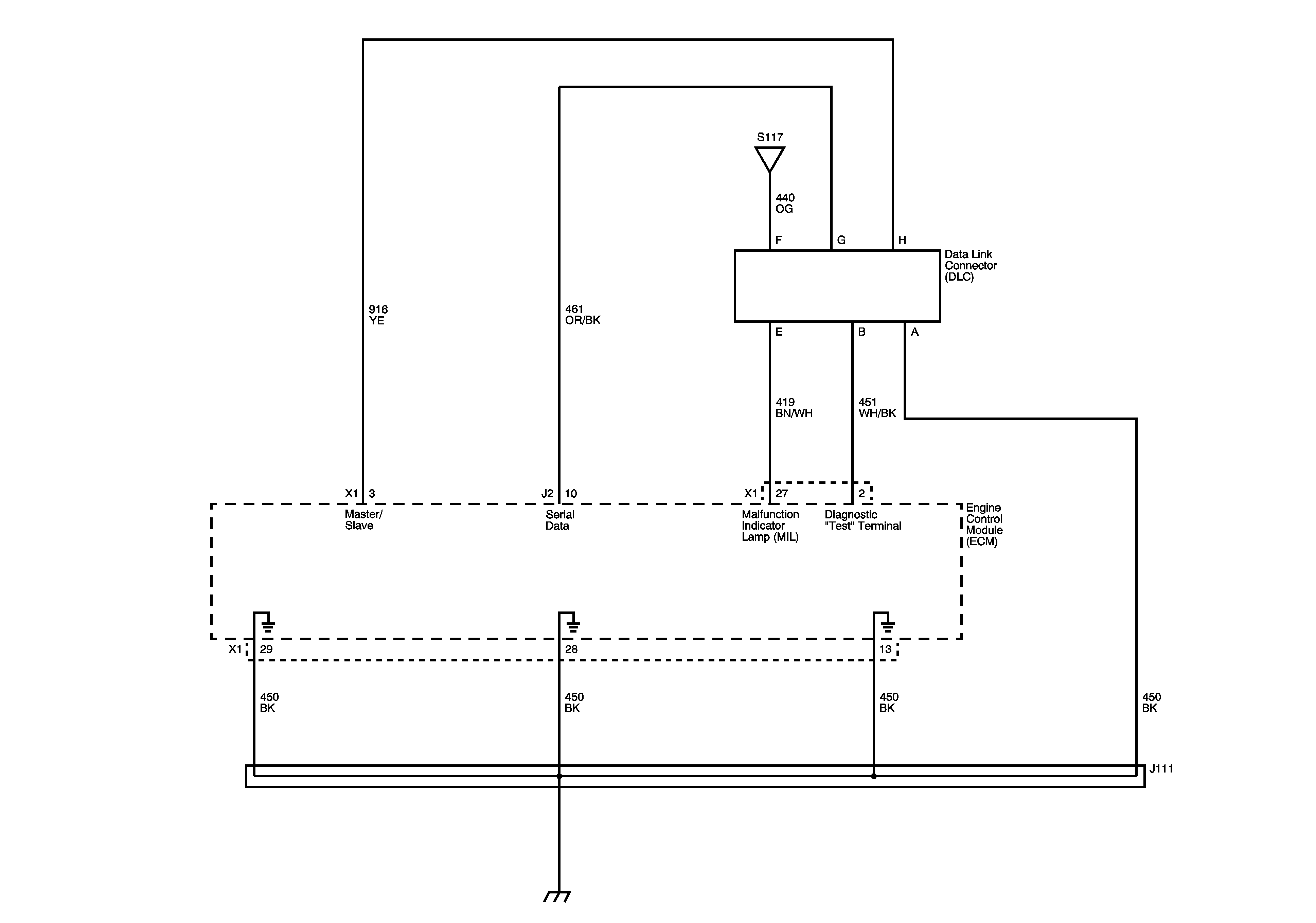
Figure 1:

Module Power, Ground, and MIL


Object Number: 2042152  Size: FS
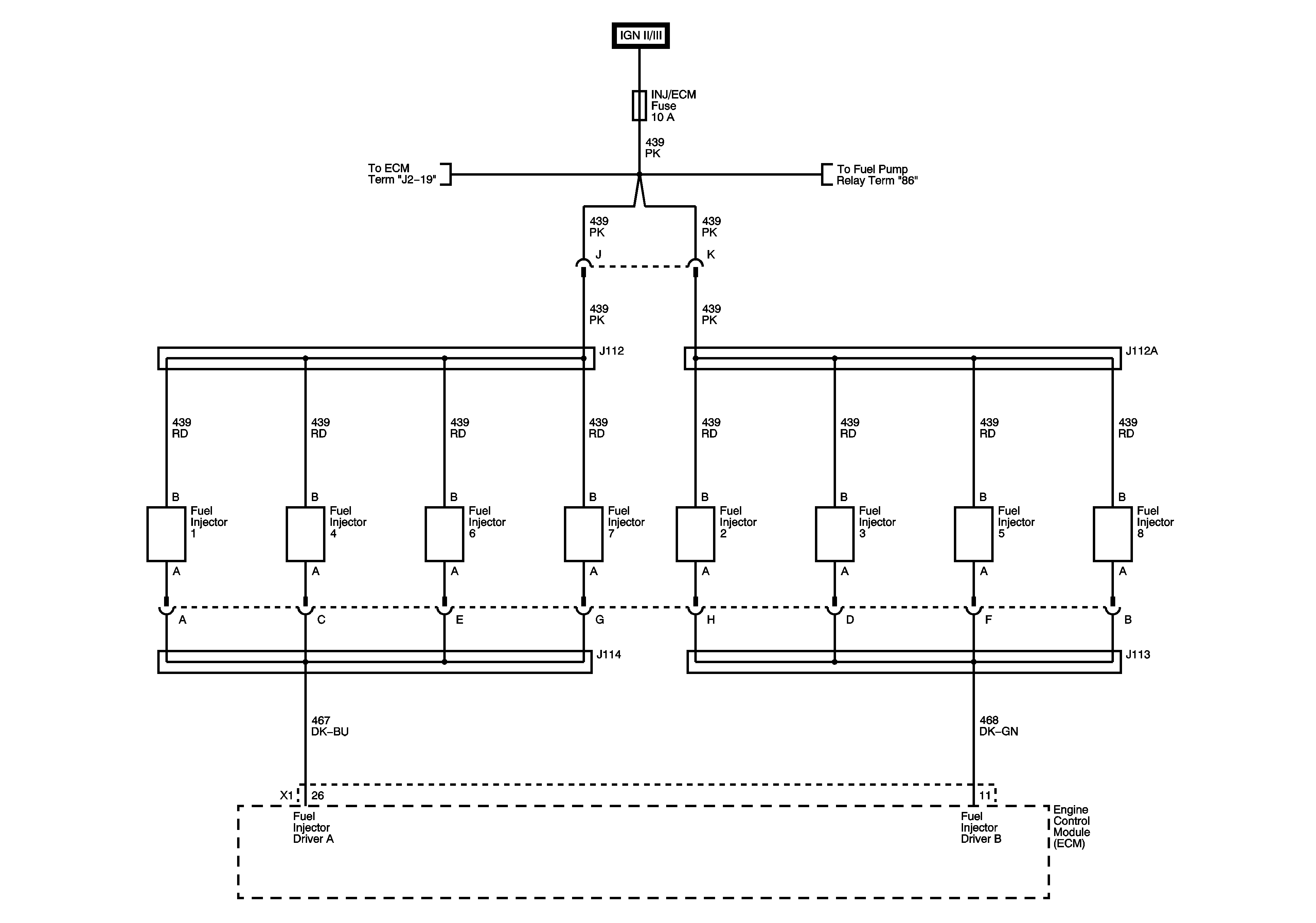
Figure 2:

Fuel Controls - Fuel Injectors


Object Number: 2042153  Size: FS
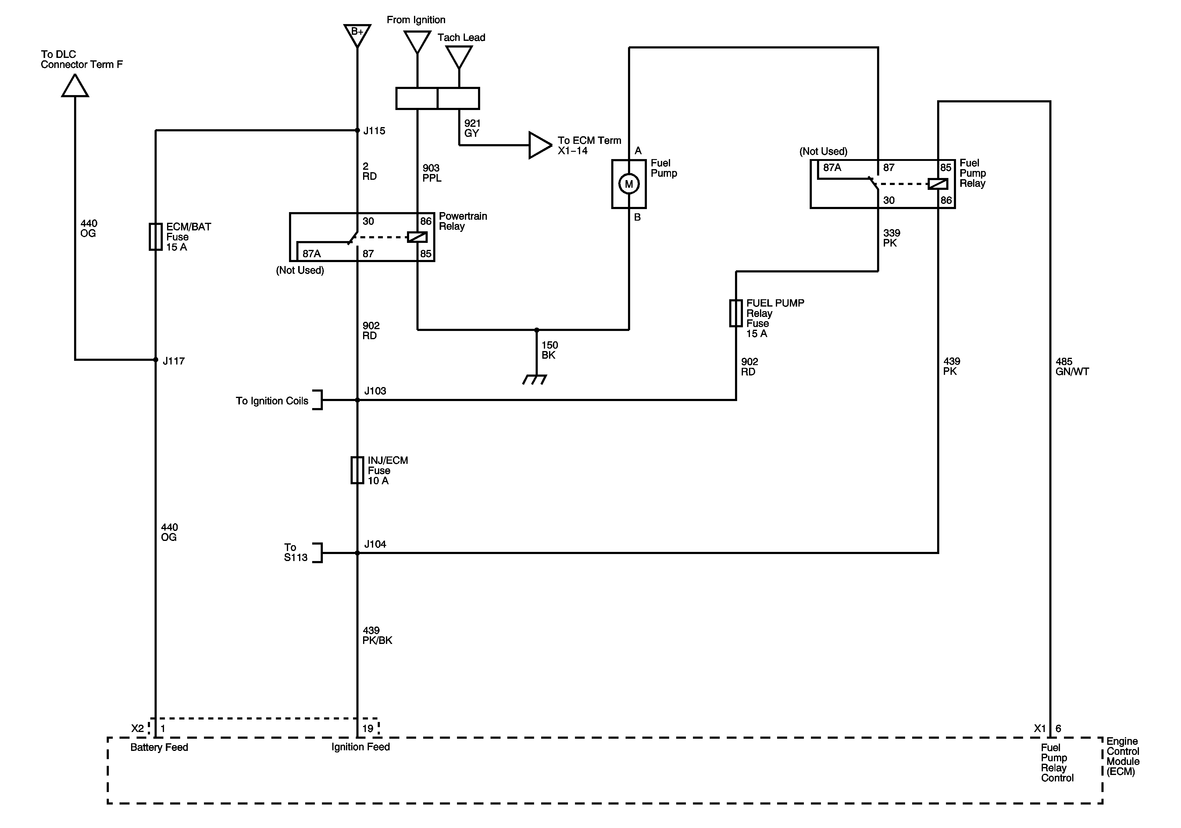
Figure 3:

Engine Controls - Powertrain Relay and Fuel Pump


Object Number: 2042154  Size: FS
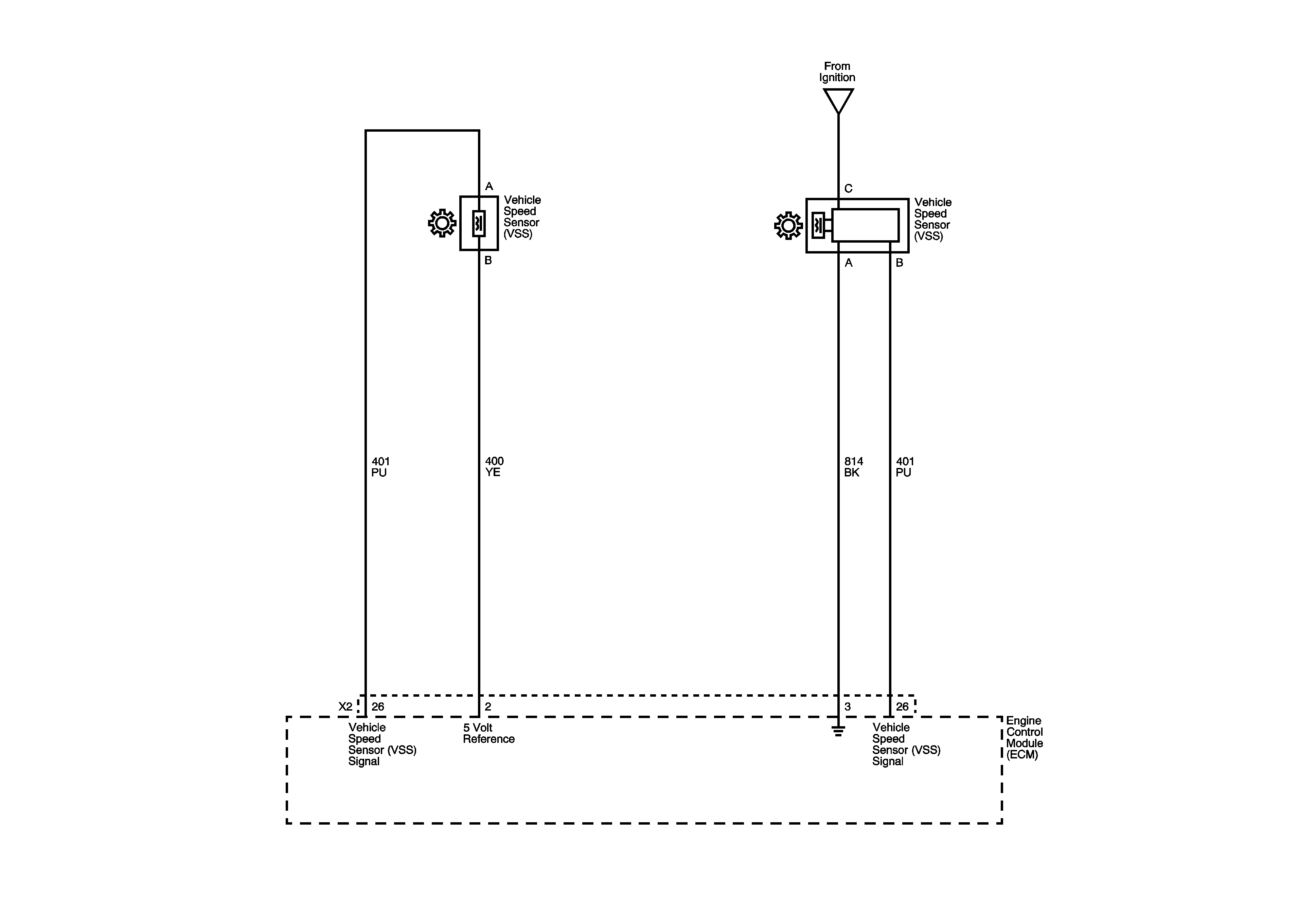
Figure 4:

Vehicle Speed Sensor (VSS)


Object Number: 2042155  Size: FS
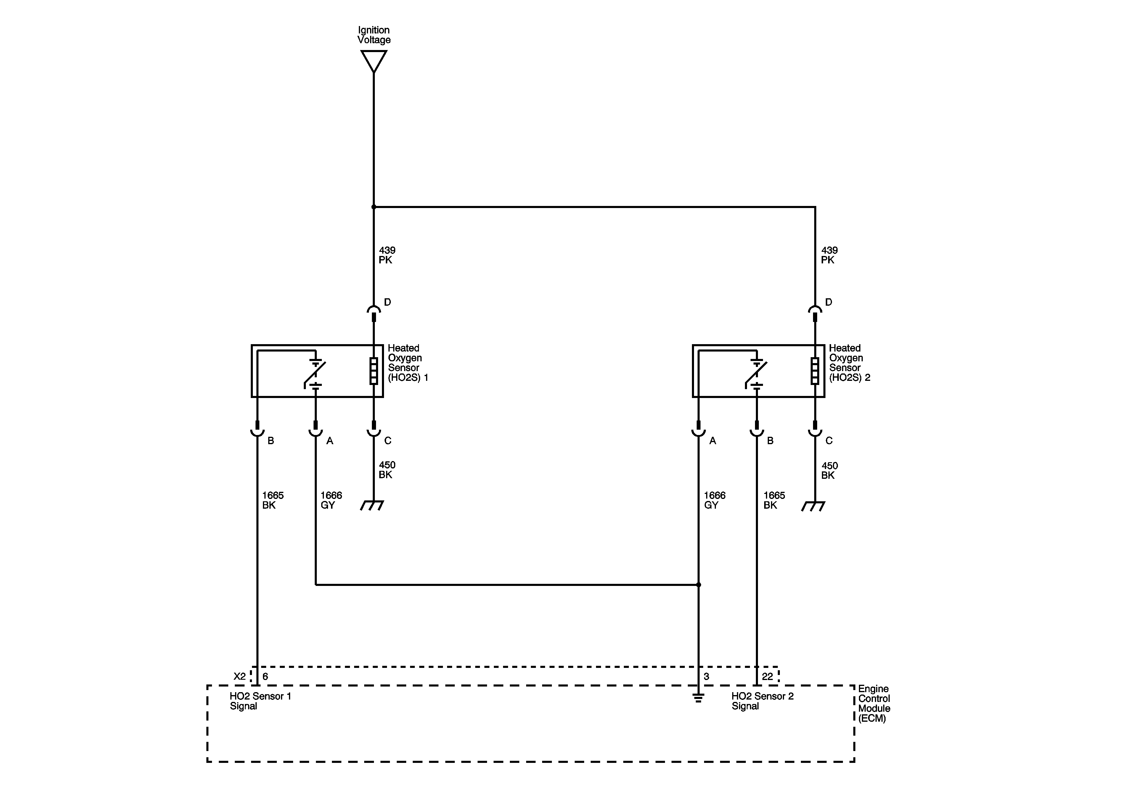
Figure 5:

Engine Data Sensors - Heated Oxygen Sensors


Object Number: 2042156  Size: FS
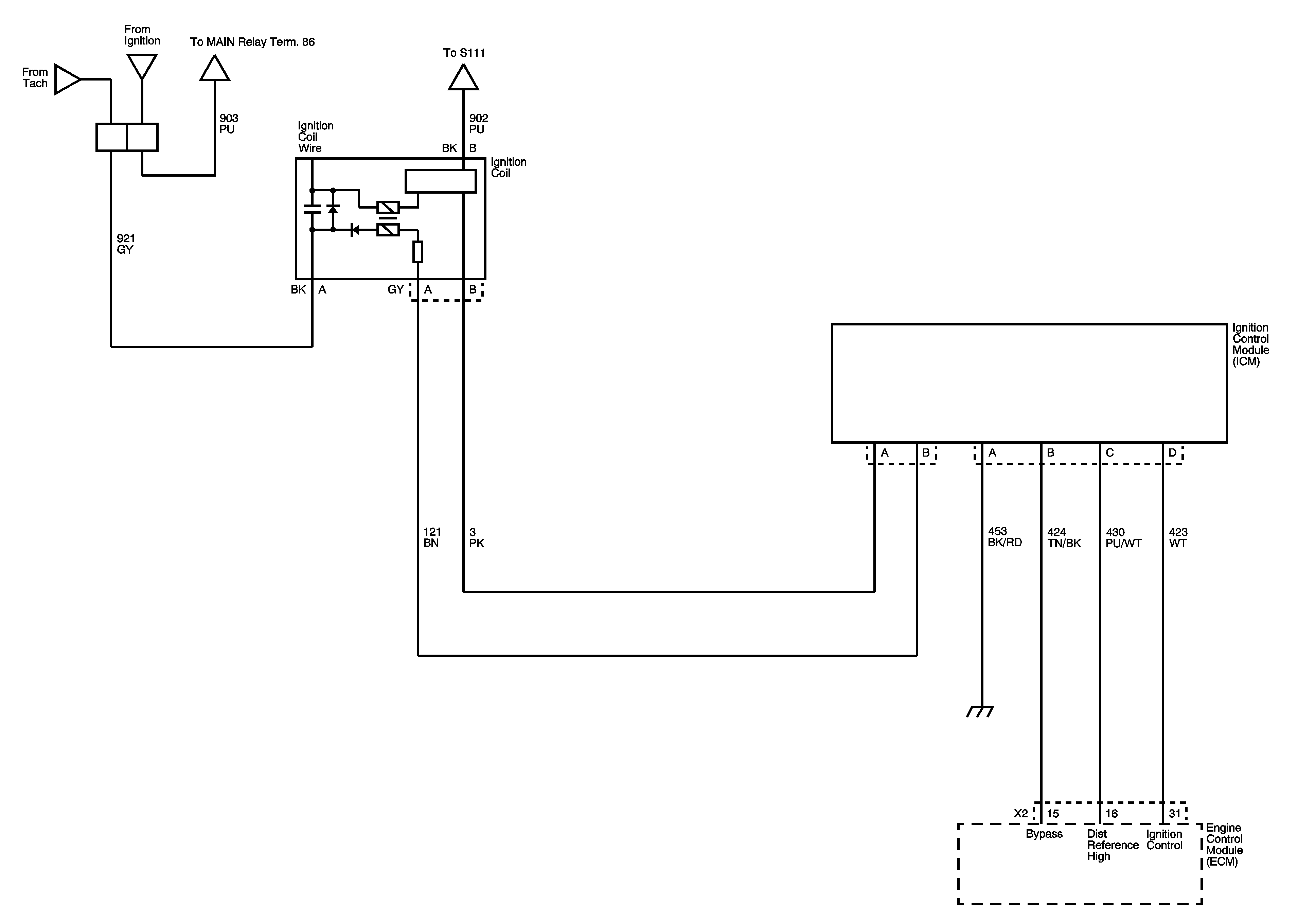
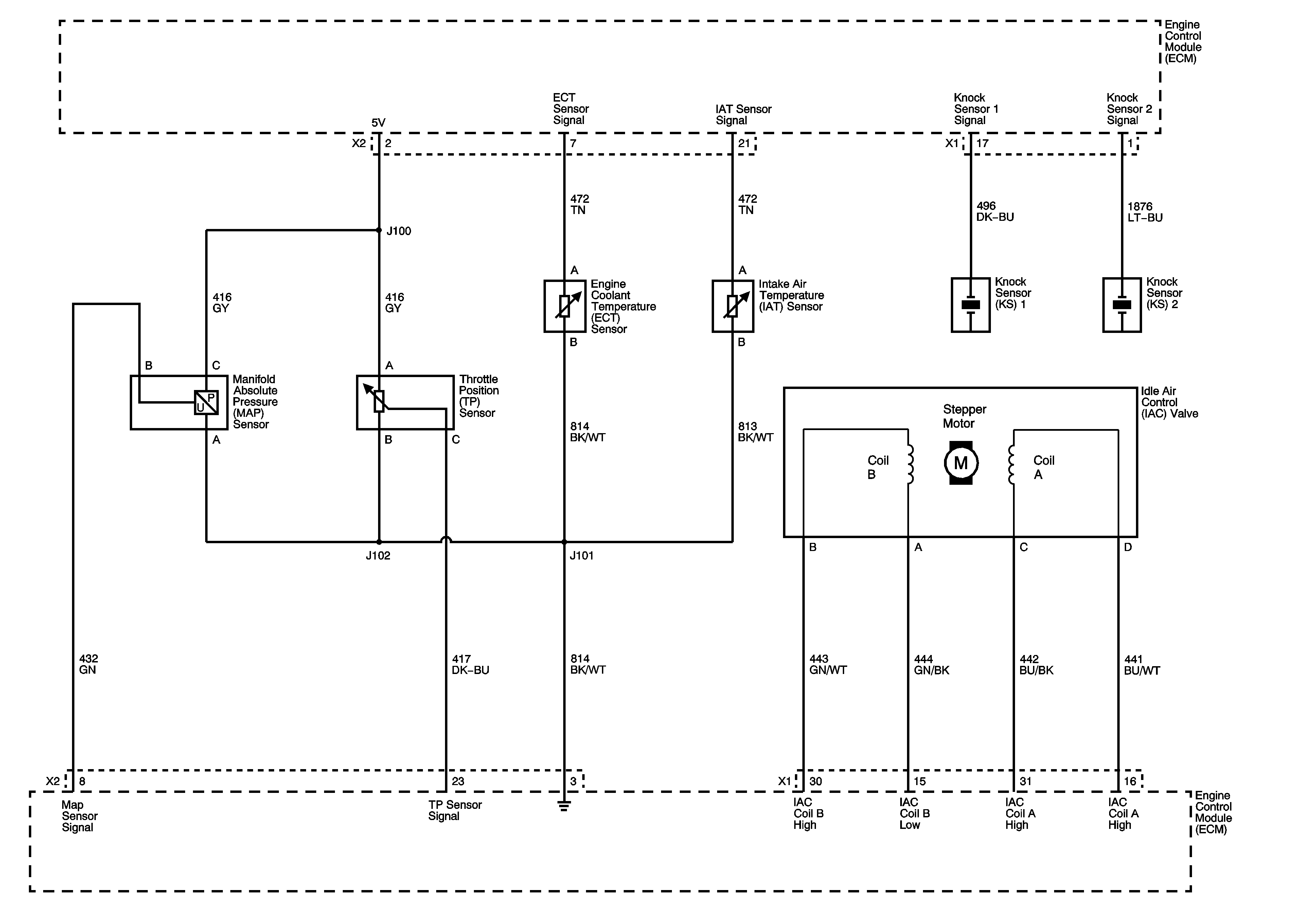
Figure 6:

Engine Data Sensors


Object Number: 2042533  Size: FS
Figure 7:

Ignition Controls Distributor Ignition System


Object Number: 2042536  Size: FS