GM Service Manual Online
For 1990-2009 cars only

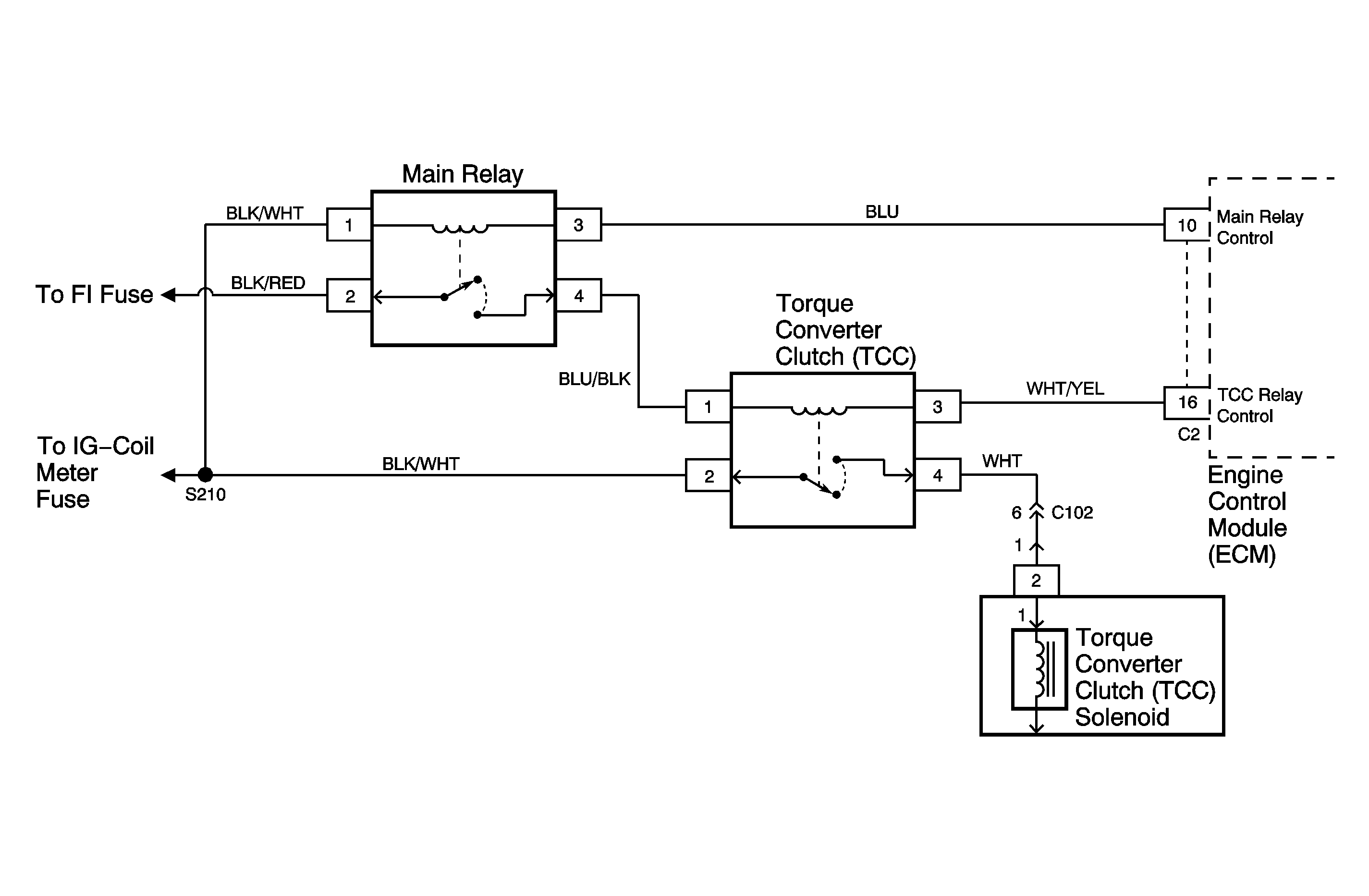
Object Number: 1567129  Size: MF

Circuit Description

Based on signals from the Throttle Position (TP) sensor (throttle opening), the ignition coil and Engine Coolant Temperature (ECT) sensor, the Engine Control Module (ECM) will provide the ground for the Torque Converter Clutch (TCC) circuit. The TCC solenoid, under control of the TCC relay, opens and closes the automatic transmission fluid passage which locks and unlocks the TCC.

Conditions for Setting the DTC

One of the following 2 sets of conditions is detected for 5 seconds continuously:

    • First set of conditions:
       - Transmission range switch OFF: (R, D, 2, L range).
       - Engine speed less than 3500 RPM.
       - Throttle angle is between 12.2 degrees and 40.0 degrees.
       - Engine coolant temperature above 60°C (140°F).
       - Vehicle speed is above 75.4 km/h (47 mph).
       - The ratio of the vehicle speed to the engine speed is 0.029 km/h : 1 RPM.
    • Second set of conditions:
       - Transmission range switch OFF (R, D, 2, L range).
       - Throttle angle is between 20.0 degrees and 44.0 degrees.
       - Engine coolant temperature above 60°C (140°F).
       - Stoplamp switch is open (brake pedal released).
       - Vehicle speed is 35.8-50.9 km/h (22-32 mph).
       - The ratio of the vehicle speed to the engine speed is 0.029 km/h : 1 RPM.

Action Taken When the DTC Sets

The Malfunction Indicator Lamp (MIL) will illuminate after 2 consecutive ignition cycles with the malfunction present.

Conditions for Clearing the MIL/DTC

    • The MIL will turn OFF after 3 consecutive drive cycles without a fault present.
    • The DTC will clear after 40 consecutive warm-up cycles without a fault.
    • The DTC can be cleared by using a scan tool or by disconnecting the PCM battery feed.

Diagnostic Aids

Test the following components:

    • The TCC relay for proper resistance values and operation.
    • The TCC solenoid valve and/or the valve's circuit.
    • The TCC solenoid pipes and seals.
    • Poor connection at the ECM and at connectors C102, C104 and C301. Inspect the harness connector for the following conditions:
       - Backed out terminals
       - Improper mating
       - Broken locks
       - Improperly formed or damaged terminals
       - Poor terminal-to-wire connection
    • Damaged harness. Inspect the wiring harness for damage.
    • If you cannot duplicate DTC P0740, use the information included in the Freeze Frame data in order to determine the vehicle operating conditions since the DTC was last set. This may assist in determining how often the DTC sets.

DTC Confirmation Procedure

  1. Turn the ignition switch to LOCK.
  2. Connect the scan tool to Data Link Connector (DLC).
  3. Start the engine and warm the engine up to normal operating temperature.
  4. Use a scan tool in order to clear the following items from the PCM memory:
  5. • The DTC
    • The pending DTC
    • Freeze frame data
  6. Drive the vehicle to 43 km/h (27 mph) in Drive range for 10 seconds.
  7. Increase the vehicle speed to 85 km/h (53 mph) in Drive range for 10 seconds.
  8. Stop the vehicle.
  9. Use the scan tool in order to inspect for DTC P0740

Test Description

The number(s) below refer to the step number(s) on the diagnostic table.

  1. The On-Board Diagnostic (OBD) System Check prompts the technician to complete some basic checks and store the freeze frame data on the scan tool is applicable. This creates an electronic copy of the data taken when the fault occurred. The information is then stored in the scan tool for later reference.

  2. This step inspects the circuit that controls the Torque Converter Clutch (TCC) relay.

  3. This step inspects the circuit that powers the TCC relay.

  4. This step inspects the TCC relay for proper resistance values.

  5. This step inspects the TCC relay for proper resistance values.

  6. This step inspects the TCC relay for proper resistance values.

  7. This step inspects the TCC for proper resistance values

  8. This step inspects the Engine Control Module (ECM) operation of the TCC relay control circuit.

  9. This step inspects the TCC relay for proper solenoid operation.

  10. This step inspects the power feed circuit between the Main Relay and the TCC relay.

  11. This step inspects for a short to ground in the WHT wire between the TCC relay and TCC solenoid.

  12. This step inspects for an open or high resistance in the WHT wire between the TCC relay and the TCC solenoid.

  13. This step checks the performance of the TCC.

  14. This step confirms the DTC is set due to a ECM malfunction.

  15. This step confirms the TCC solenoid is not leaking when off.

  16. This step confirms TCC solenoid opens when on.

  17. This step confirms a malfunction within the mechanical portion of the TCC and not its electrical components.

Step

Action

Value(s)

Yes

No

1

Was the On-Board Diagnostic (OBD) System Check performed?

--

Go to Step 2

Go to On Board Diagnostic (OBD) System Check in Engine Controls - 1.6L

2

  1. Turn the ignition switch to LOCK.
  2. Connect J 39200 DMM between ground and the ECM harness connector C2 terminal 16.
  3. Turn the ignition switch to ON.
  4. Measure the voltage.

Is the voltage within the specified range?

10-14 V

Go to Step 3

Go to Step 10

3

  1. Turn the ignition switch to LOCK.
  2. Disconnect the Torque Converter Clutch (TCC) relay.
  3. Connect J 39200 between ground and the TCC relay connector terminal 2 (BLK/WHT wire).
  4. Turn the ignition switch to ON.
  5. Measure the voltage.

Is the voltage within the specified range?

10-14 V

Go to Step 4

Go to Step 11

4

  1. Connect J 39200 between the TCC relay terminal 1 and terminal 3
  2. Measure the resistance.

Is the resistance within the specified range?

90-110 ohms

Go to Step 5

Go to Step 19

5

  1. Connect J 39200 between the TCC relay terminal 2 and terminal 4
  2. Measure the resistance.

Is the resistance equal to the specified value?

Go to Step 6

Go to Step 19

6

  1. Apply the battery voltage to the TCC relay (positive to terminal 1, negative to terminal 3
  2. Connect J 39200 between TCC relay terminal 2 and terminal 4.
  3. Measure the resistance.

Is the resistance less than the specified value?

2 ohms

Go to Step 7

Go to Step 19

7

  1. Connect J 39200 between the TCC relay connector terminal 4 and ground.
  2. Measure the resistance.

Is the resistance within the specified range?

30-36 ohms at 20°C (68°F)

Go to Step 8

Go to Step 12

8

  1. Turn ignition switch to LOCK.
  2. Reconnect the TCC relay.
  3. Connect J 39200 between ground and the PCM connector C2, terminal 16 (WHT/YEL wire) by backprobing.
  4. Start the engine.
  5. Warm the engine to normal operating temperature.
  6. Raise and suitably support the vehicle.
  7. Verify that the driving wheels are off the ground and are free to rotate, because the wheels will spin during this test.
  8. Shift the manual selector to Drive range.
  9. Accelerate the driving wheels to 75 km/h (47 mph).
  10. Measure the voltage.
  11. Depress the brake pedal and stop the driving wheels.

Is the voltage within specified range?

0-1 V at 75 km/h (47 mph)

Go to Step 9

Go to Step 16

9

  1. Turn the ignition switch to LOCK.
  2. Connect J 39200 between ground and the TCC relay connector terminal 4 (WHT wire) by backprobing.
  3. Start the engine.
  4. Shift the manual selector to Drive range.
  5. Accelerate the driving wheels to 75 km/h (47 mph).
  6. Measure the voltage.
  7. Depress the brake pedal and stop the driving wheels.

Is the voltage within the specified range?

10-14 V

Go to Step 15

Go to Step 27

10

  1. Turn the ignition switch to LOCK.
  2. Disconnect the TCC relay.
  3. Connect J 39200 between ground and the TCC relay connector terminal 1 (BLU/BLK wire).
  4. Turn the ignition switch to ON.
  5. Measure the voltage.

Is the voltage within the specified range?

10-14 V

Go to Step 4

Go to Step 30

11

Inspect the IG-COIL METER fuse.

Is the fuse open?

--

Go to Step 18

Go to Step 17

12

  1. Disconnect the transmission electrical connector.
  2. Connect J 39200 between the ground and the TCC relay connector terminal 4
  3. Measure the resistance.

Is the resistance equal to the specified value?

OL

Go to Step 13

Go to Step 20

13

  1. Connect J 39200 between the TCC relay connector terminal 4 and the transmission electrical connector terminal 2.
  2. Measure the resistance.

Is the resistance less than the specified value?

2 ohms

Go to Step 14

Go to Step 21

14

Inspect the internal transmission harness for damage.

Is the harness in good condition?

--

Go to Step 23

Go to Step 22

15

  1. Turn the ignition to LOCK.
  2. Lower the vehicle.
  3. Install the scan tool.
  4. Start the engine.
  5. Using the scan tools data list, monitor the engine speed (RPM).
  6. Test drive the vehicle to a steady 88 km/h (55 mph) on a level road.
  7. Monitor and record the engine speed.
  8. Accelerate the vehicle to 104 km/h (65 mph) on a level road.
  9. Monitor and record the engine speed.
  10. Stop the vehicle.

Are the engine speeds equal to the specified values?

3000 RPM at 88 km/h (55 mph)

3500 RPM at 104 km/h (65 mph)

Go to Step 16

Go to Step 24

16

  1. Remove the ECM.
  2. Install a known good ECM.
  3. Perform the DTC Confirmation Procedure as outlined in this section.

Does the DTC reset?

--

Go to Step 28

Go to Step 29

17

Repair open or high resistance in BLK/WHT wire between the TCC relay connector terminal 2 and Fuse Block 2.

Is the action complete?

--

Go to Step 31

--

18

Replace the IG-COIL METER fuse.

Is the action complete?

--

Go to Step 31

--

19

Replace the TCC relay.

Is the action complete?

--

Go to Step 31

--

20

Repair the short to ground in WHT wire between the TCC relay connector 4 and the transmission harness connector terminal 2.

Is the action complete?

--

Go to Step 31

--

21

Repair the open or high resistance in WHT wire between the TC relay connector and the transmission harness connector.

Is the action complete?

--

Go to Step 31

--

22

Replace the internal transmission harness.

Is the action complete?

--

Go to Step 31

--

23

Replace the TCC solenoid.

Is the action complete

--

Go to Step 31

--

24

  1. Remove the TCC solenoid.
  2. Using shop compressed air, apply pressure into the TCC solenoid intake port.
  3. Observe the exhaust port of the TCC solenoid.

Does compressed air escape?

--

Go to Step 25

Go to Step 23

25

  1. Apply battery voltage to the TCC solenoid (positive to terminal, negative to case).
  2. Using the shop compressed air, apply pressure into TCC solenoid intake port.
  3. Observe the exhaust port of the TCC solenoid.

Does compressed air escape?

--

Go to Step 23

Go to Step 26

26

To evaluate the mechanical operation of the torque converter clutch (TCC), refer to Torque Converter Evaluation and Diagnosis .

Is the action complete?

--

Go to Step 31

--

27

  1. Inspect the TCC relay connector for a poor terminal contact.
  2. If you find a poor connection, repair or replace the connector.

Is the action complete?

--

Go to Step 31

--

28

Inspect the ECM connector C2, the TCC connector, C102, and the TCC relay connector for poor terminal contact. Repair damage if evident.

Is the action complete?

--

Go to Step 31

--

29

Replace the ECM.

Is the action complete?

--

Go to Step 31

--

30

Repair the open circuit or high resistance in BLU/BLK wire between the TCC relay connector terminal 1 and the Main Relay.

Is the action complete?

--

Go to Step 31

--

31

  1. After repair, use the scan tool clear information function, and road test the vehicle within the Freeze Frame conditions that set the DTC.
  2. Check for DTCs.
  3. Review the scan tool data. If no DTCs are stored, the repair is complete.

Are any DTCs displayed on the scan tool?

--

Go to the applicable DTC table

System OK