GM Service Manual Online
For 1990-2009 cars only
Figure 1:

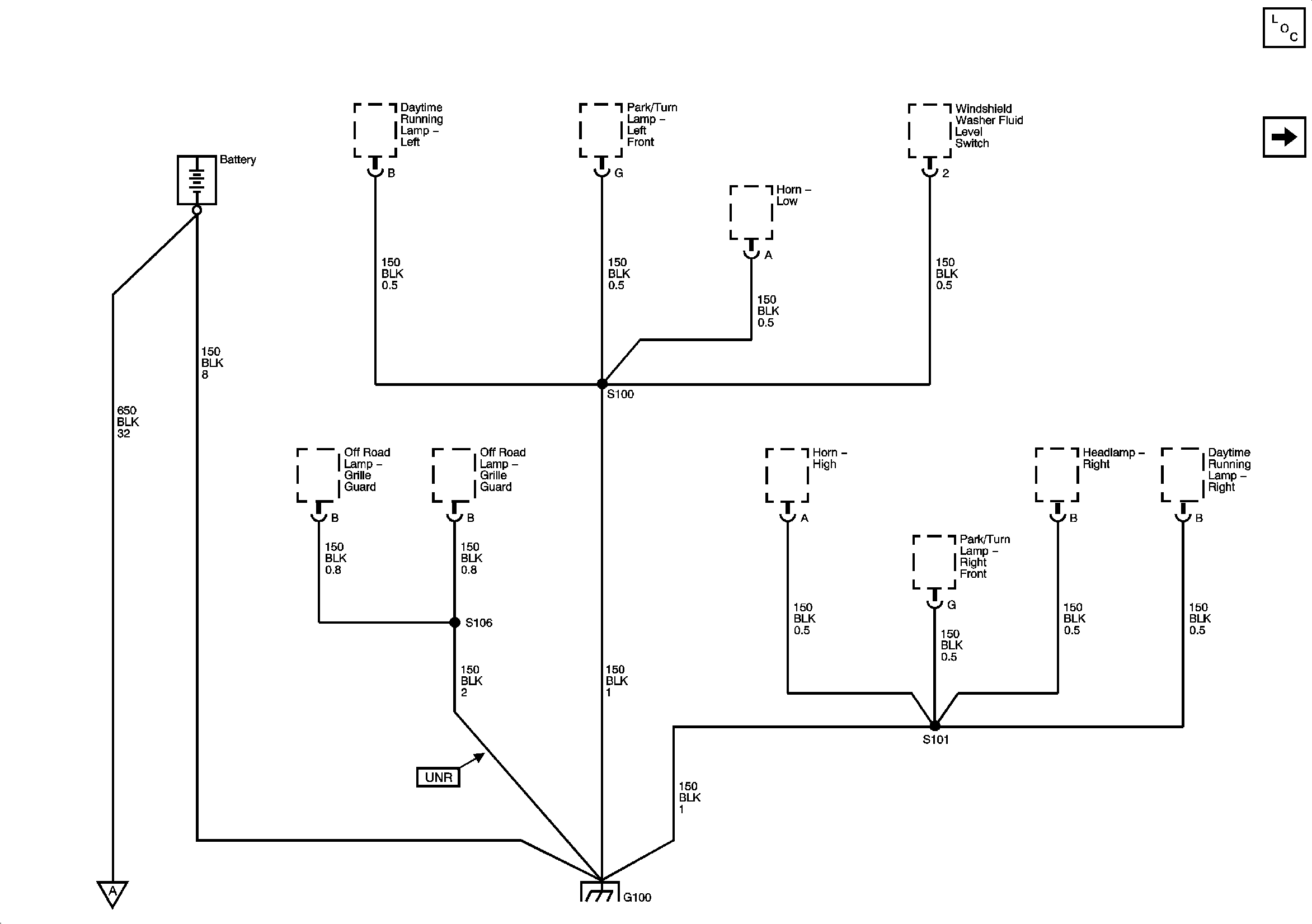
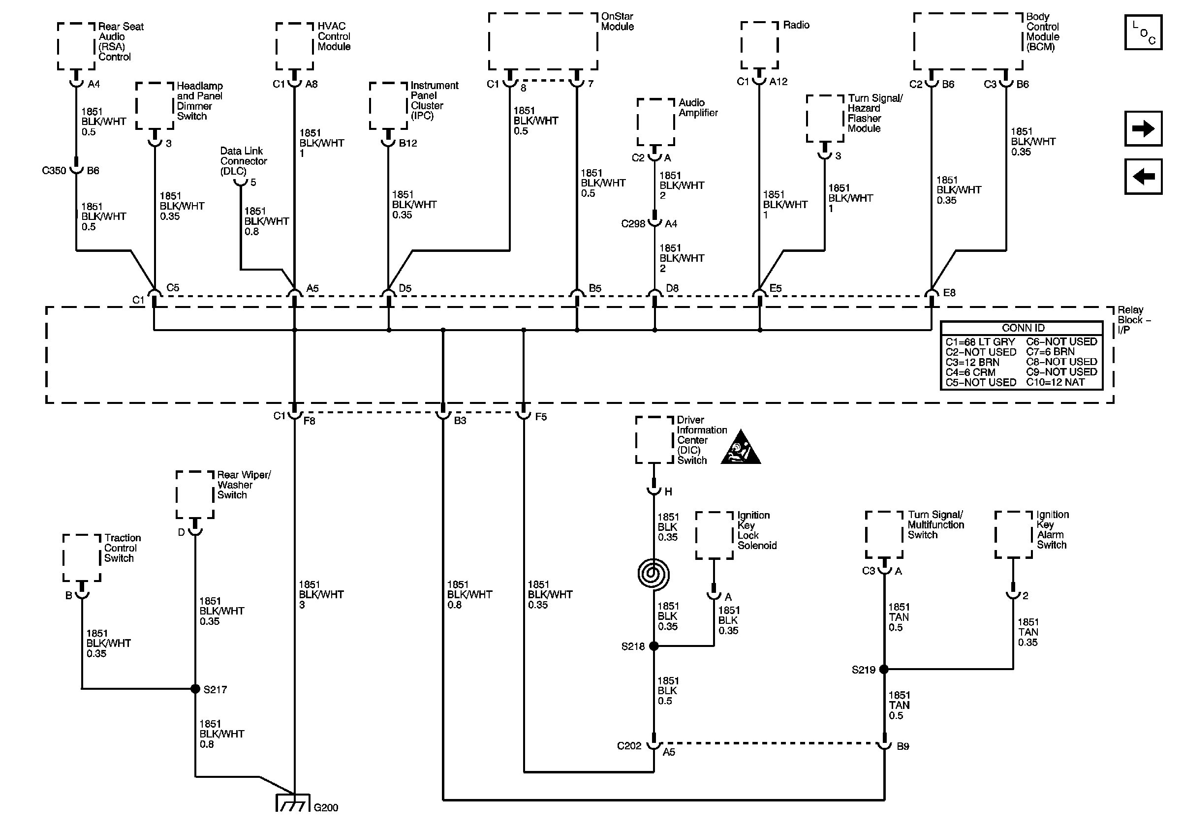
G105 and G100


Object Number: 831103  Size: FS
Master Electrical Component List
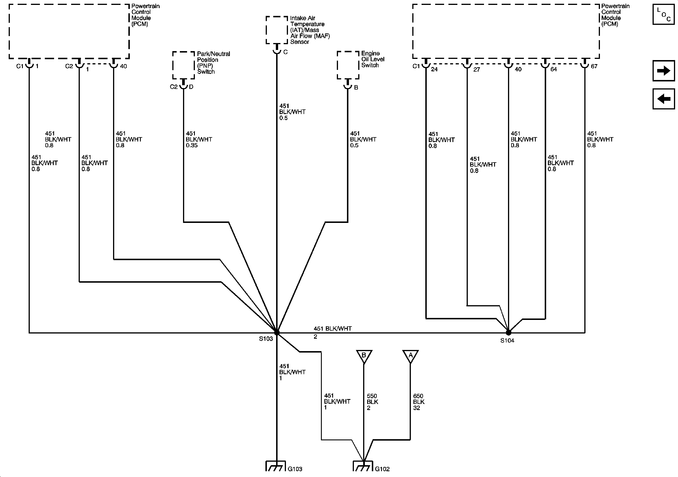
G102 and G103
G102 and G103
Figure 2:

G102 and G103


Object Number: 831104  Size: FS
Master Electrical Component List
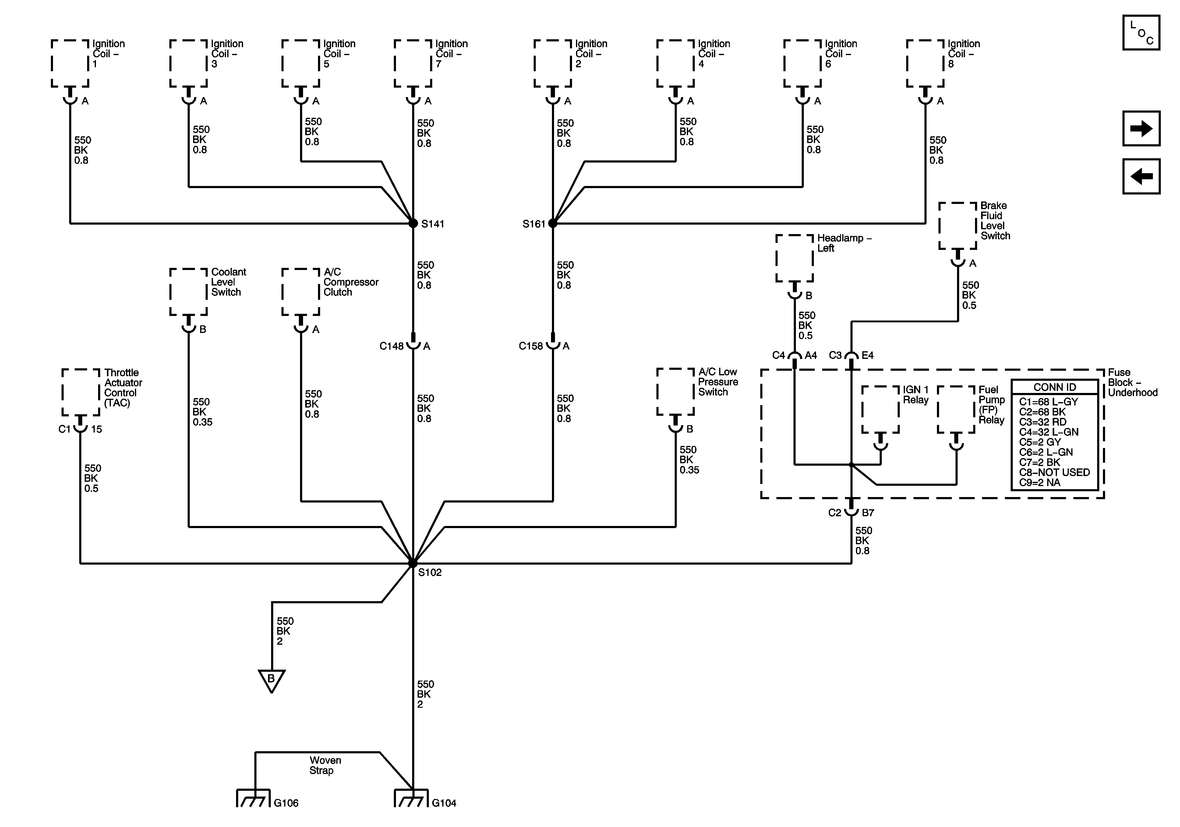
G104 and G106
G105 and G100
G104 and G106
G105 and G100
Figure 3:

G104 and G106


Object Number: 831105  Size: FS
Master Electrical Component List
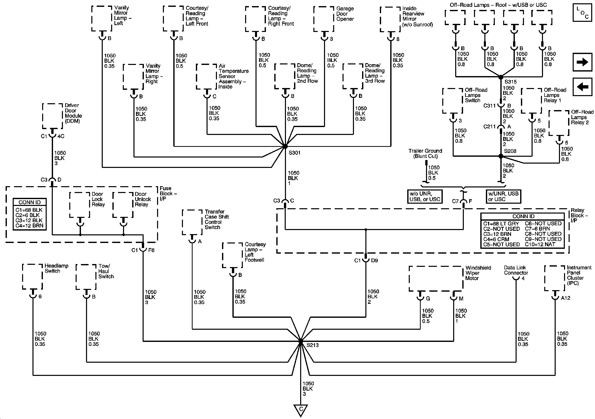
G200
G102 and G103
G102 and G103
Figure 4:

G200


Object Number: 831106  Size: FS
Master Electrical Component List
CKT 1050, S213 and S301
G104 and G106
SIR Caution for Zoning
Figure 5:

CKT 1050, S213 and S301


Object Number: 831107  Size: FS
Master Electrical Component List
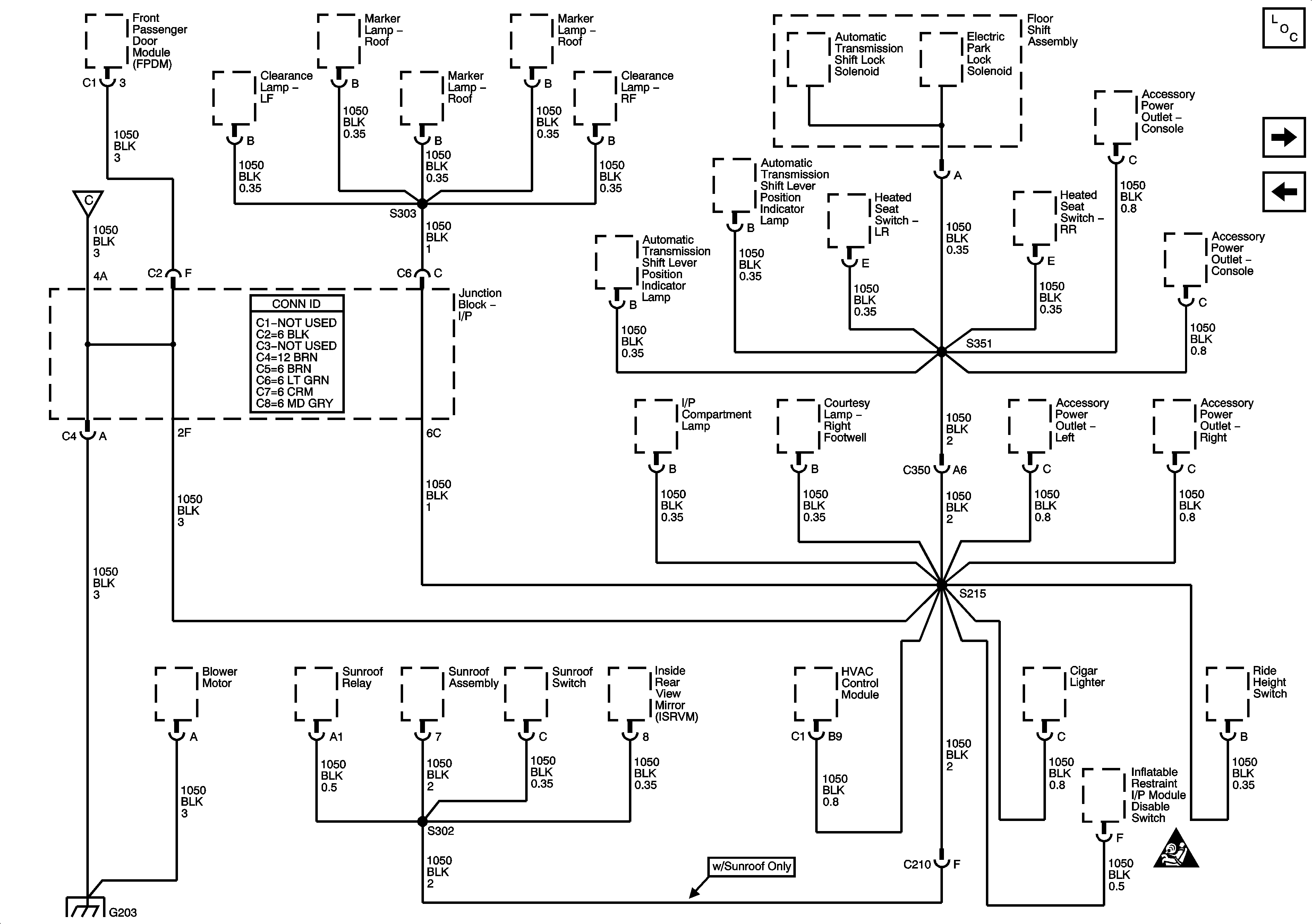
CKT 1050, S203, S215, S302, S303, and S351
G200
CKT 1050, S203, S215, S302, S303, and S351
Figure 6:

CKT 1050, G203, S215, S302, S303, and S351


Object Number: 831108  Size: FS
Master Electrical Component List
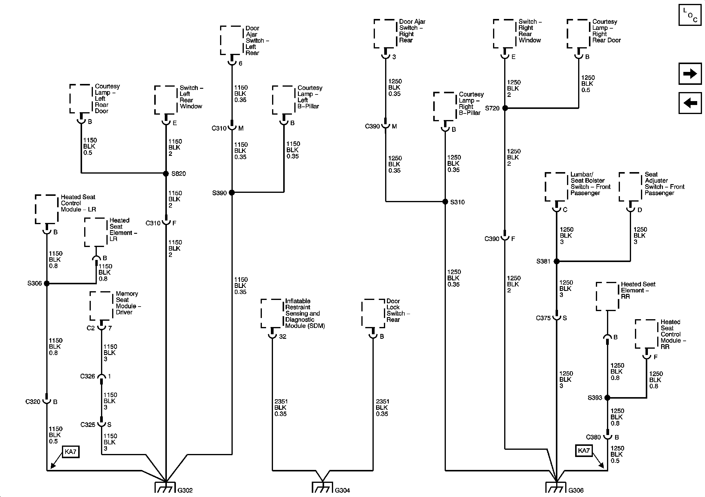
G302, G304, and G306
CKT 1050, S213 and S301
CKT 1050, S213 and S301
SIR Caution for Zoning
Figure 7:

G302, G304, and G306


Object Number: 831109  Size: FS
Master Electrical Component List
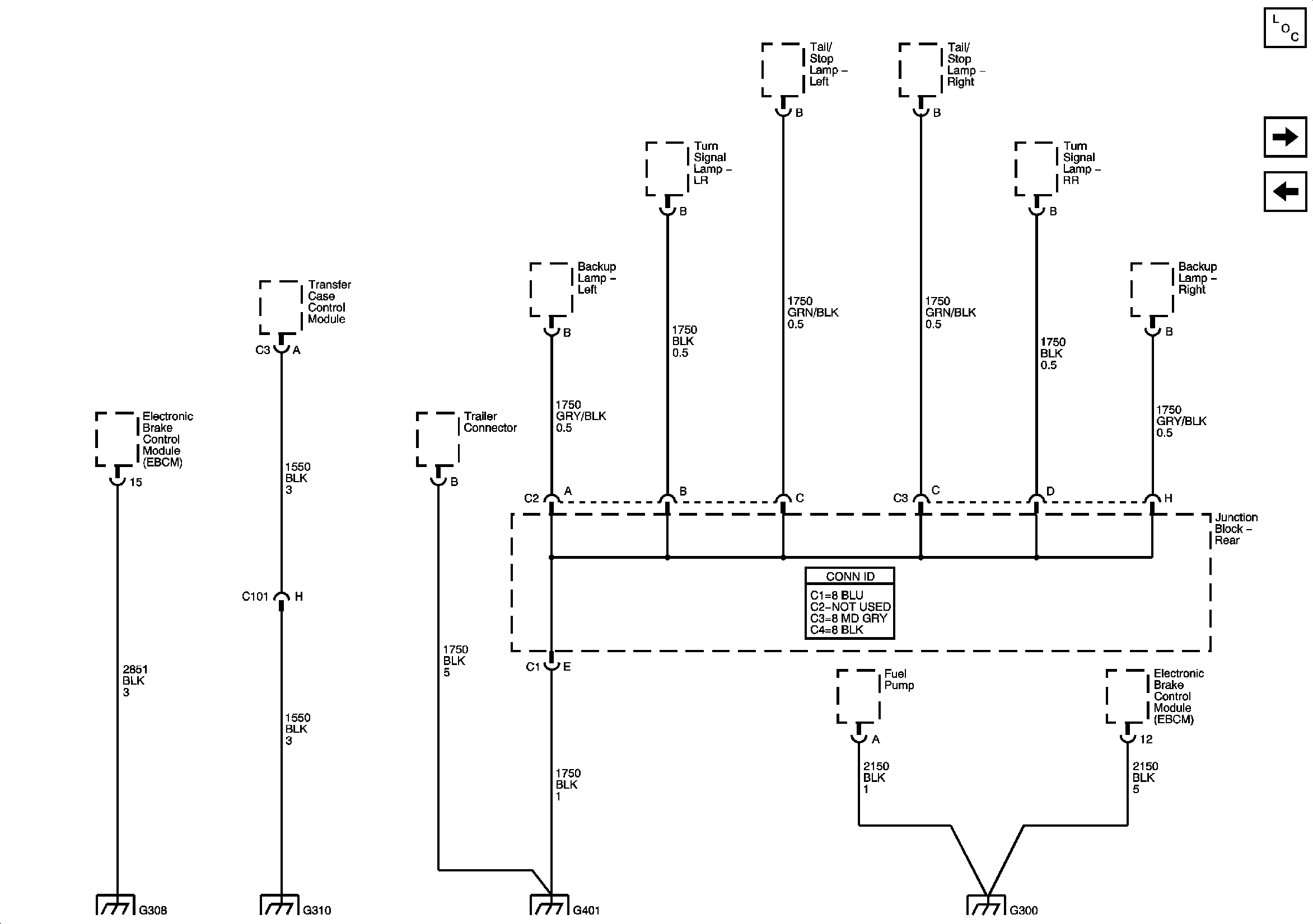
G308, G310, G401, and G300
CKT 1050, S203, S215, S302, S303, and S351
Figure 8:

G308, G310, G401, and G300


Object Number: 831110  Size: FS
Master Electrical Component List
G402, G405, and G410
G302, G304, and G306
Figure 9:

G401, G405, and G410


Object Number: 831112  Size: FS
Master Electrical Component List
G308, G310, G401, and G300