GM Service Manual Online
For 1990-2009 cars only
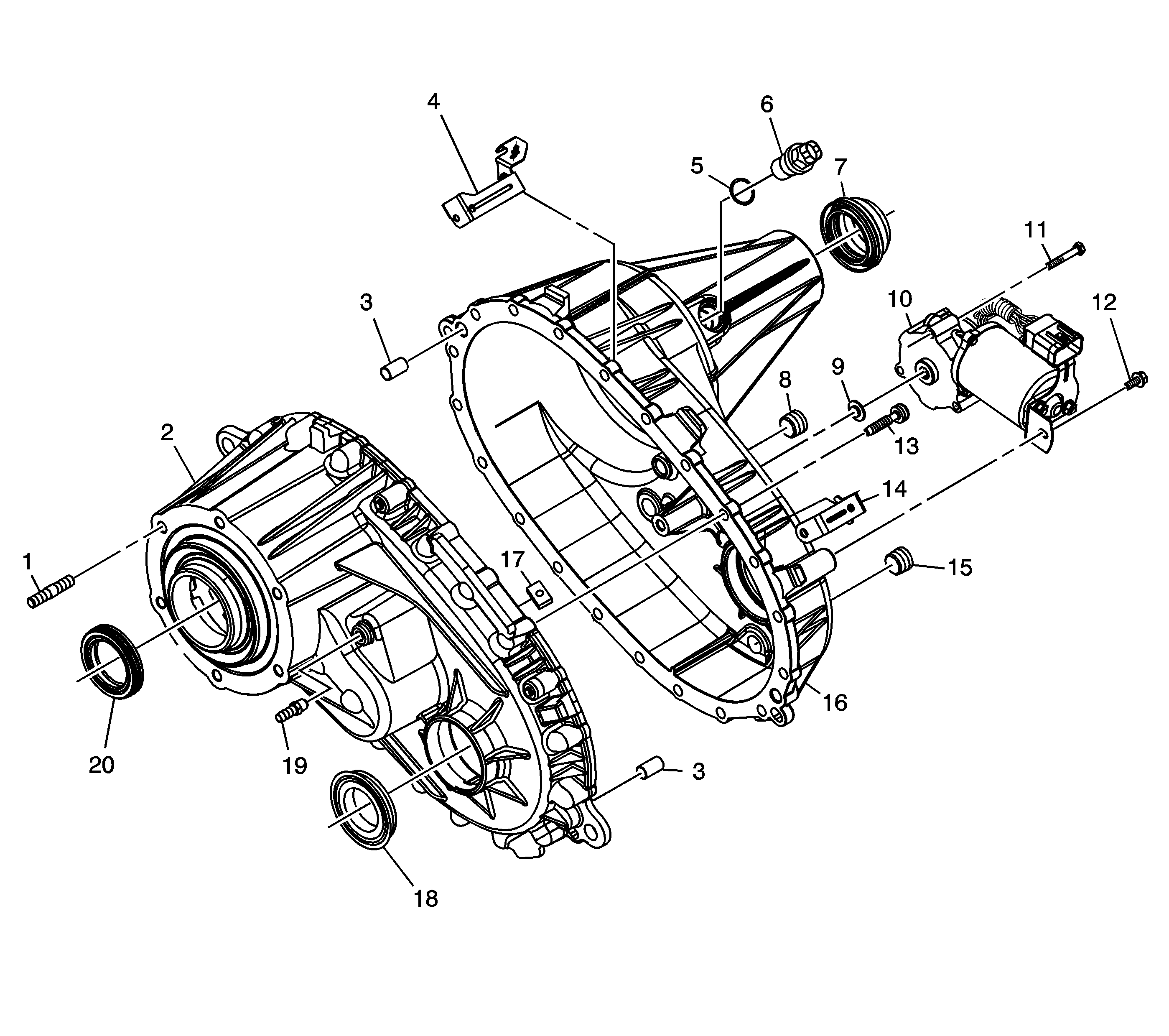
Figure 1:

Case Components


Object Number: 822247  Size: LF
(1)Adapter Stud
(2)Front Case Half
(3)Location Pin
(3)Location Pin
(4)Fuel Line Bracket
(5)Vehicle Speed Sensor O-Ring Seal
(6)Vehicle Speed Sensor
(7)Rear Output Shaft Seal
(8)Fill Plug
(9)Shift Detent Lever Seal
(10)Encoder Motor
(11)Encoder Motor Bolt
(12)Encoder Motor Bracket Bolt
(13)Case Half Bolt
(14)Wiring Harness Bracket
(15)Drain Plug
(16)Rear Case Half
(17)Magnet
(18)Front Output Shaft Seal
(19)Vent
(20)Input Shaft Seal
Figure 2:

Internal Components


Object Number: 822246  Size: LF
(1)Input Gear Bearing
(2)Annulus Gear
(3)Annulus Gear Retaining Ring
(4)High/Low Planetary Carrier Assembly
(5)Mainshaft Front Support Bearing
(6)High/Low Range Sleeve
(7)High/Low Range Shift Fork Assembly
(8)Shift Fork Shaft
(9)Input Gear Thrust Washer
(10)Mainshaft
(11)Oil Pump
(12)Oil Pump Hose Clamp
(13)Oil Pump Hose
(14)Oil Pump Screen
(15)Inner Lockup Hub
(16)Lockup Shift Assembly
(17)Shift Fork Shaft Spring
(18)Lockup Shift Fork
(19)Shift Detent Lever Cam
(20)Shift Detent Lever Shaft Spring
(21)Shift Detent Lever Shaft Sleeve
(22)Shift Detent Lever Shaft
(23)Drive Sprocket Thrust Washer
(24)Drive Sprocket Bushing
(25)Drive Sprocket
(26)Drive Chain
(27)Front Sun Gear
(28)Planetary Differential Assembly
(29)Rear Output Shaft Thrust Washer
(30)Rear Sun Gear
(31)Mainshaft Rear Support Bushing
(32)Rear Output Shaft
(33)Rear Output Shaft Bearing Outer Retaining Ring
(34)Rear Output Shaft Bearing
(35)Rear Output Shaft Bearing Retaining Ring
(36)Speed Reluctor Wheel
(37)Front Output Shaft Rear Bearing
(38)Driven Gear
(39)Front Output Shaft Cup Plug
(40)Front Output Shaft
(41)Front Output Shaft Front Bearing