GM Service Manual Online
For 1990-2009 cars only
Makes
🢒
HUMMER
🢒
2003
🢒
H2
🢒
Steering
🢒
Steering Wheel and Column
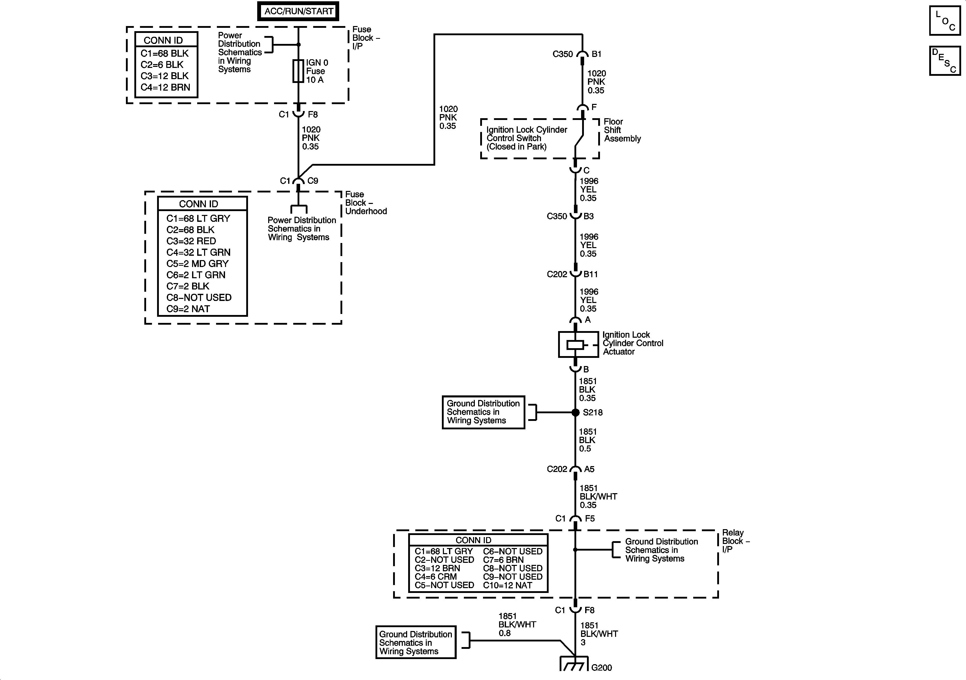
🢒 Column/Ignition Lock Schematics
Master Electrical Component List
Steering Wheel and Column Description and Operation
WS WPR, SEO ACCY, RR WPR, and TBC ACCY Fuses
WS WPR, SEO ACCY, RR WPR, and TBC ACCY Fuses
G200
G200
G200