GM Service Manual Online
For 1990-2009 cars only
Makes
🢒
HUMMER
🢒
2003
🢒
H2
🢒
Body and Accessories
🢒
Stationary Windows
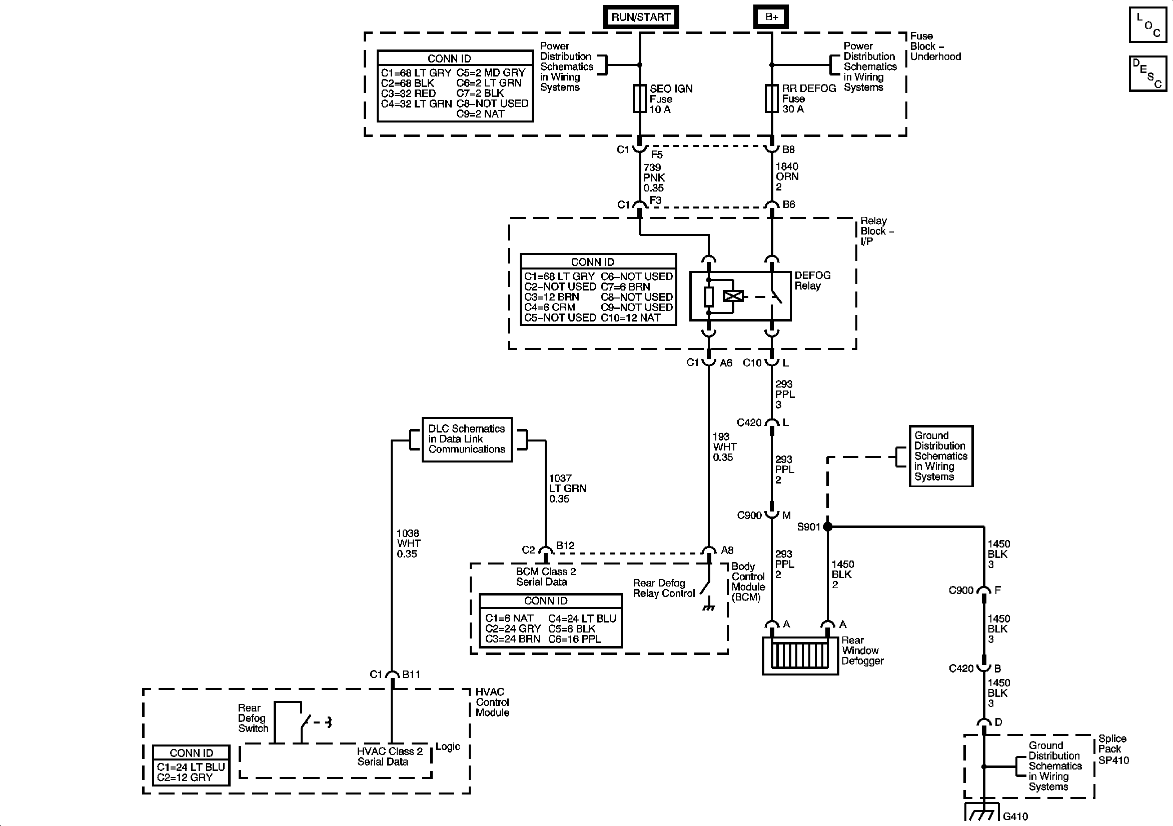
🢒 Defogger Schematics
Master Electrical Component List
Rear Window Defogger Description and Operation
SEO IGN, SIR, and IGN E Fuses
RR DEFOG, RR WPR, STOP LP, STOP, and CHMSL Fuses
G402, G405, and G410
G402, G405, and G410
Power, Ground, DLC, and Splice Pack SP205