GM Service Manual Online
For 1990-2009 cars only
Figure 1:

Power, Ground, and Serial Data


Object Number: 1507322  Size: FS
Figure 2:

Power Windows, Door Locks, HVAC, and Tow/Haul


Object Number: 1507324  Size: FS
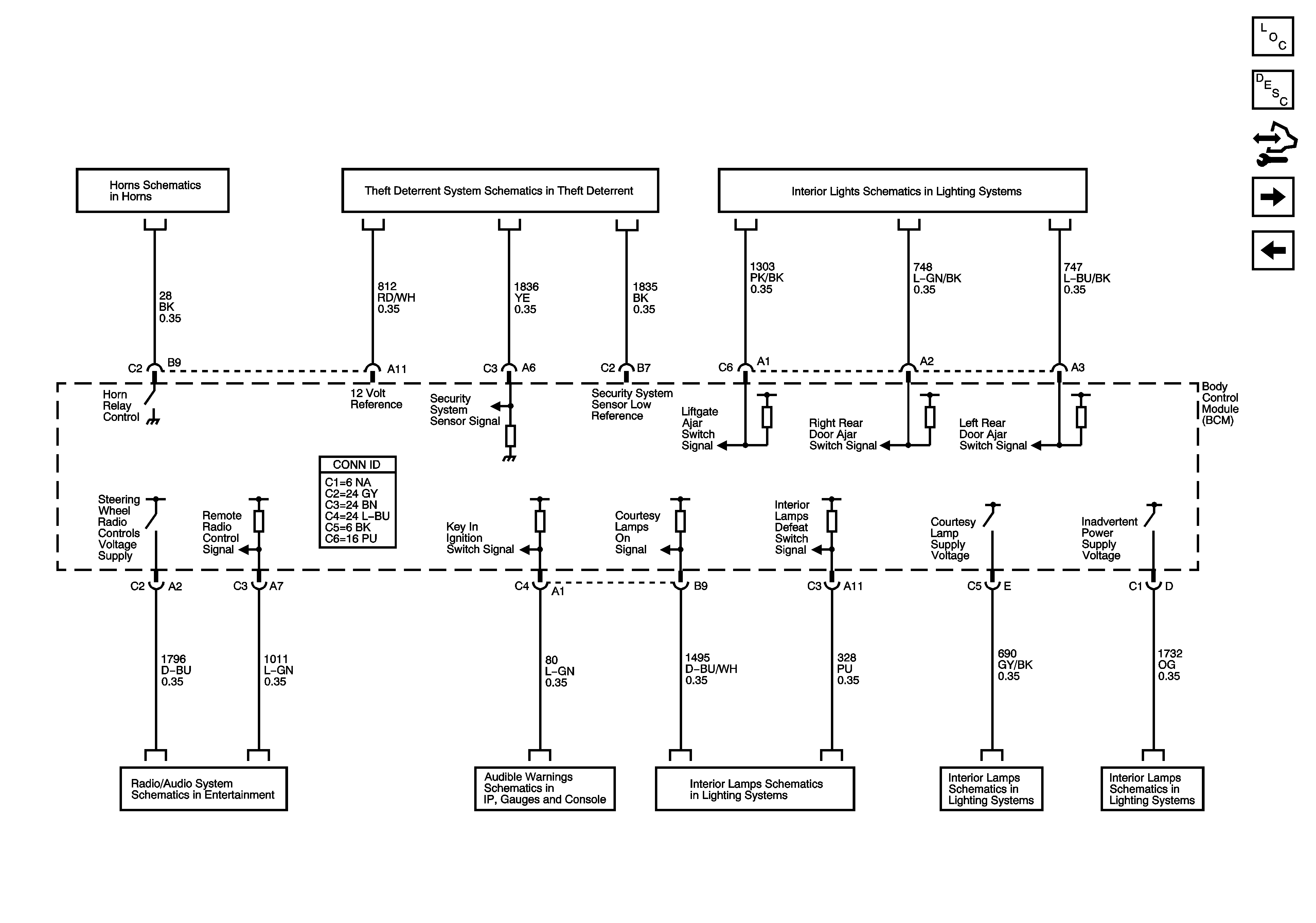
Figure 3:

Interior Lights, Horns, Entertainment, and Theft Deterrent


Object Number: 1507326  Size: FS
Figure 4:

Headlamps, Park Lamps, DRL, and Park Brake Signal


Object Number: 1507327  Size: FS
Figure 5:

Interior Lights Dimming, Backup Lights, and Sunroof Power


Object Number: 1507328  Size: FS