GM Service Manual Online
For 1990-2009 cars only
Makes
🢒
HUMMER
🢒
2006
🢒
H2
🢒
Vehicle Control Systems
🢒
Vehicle DTC Information
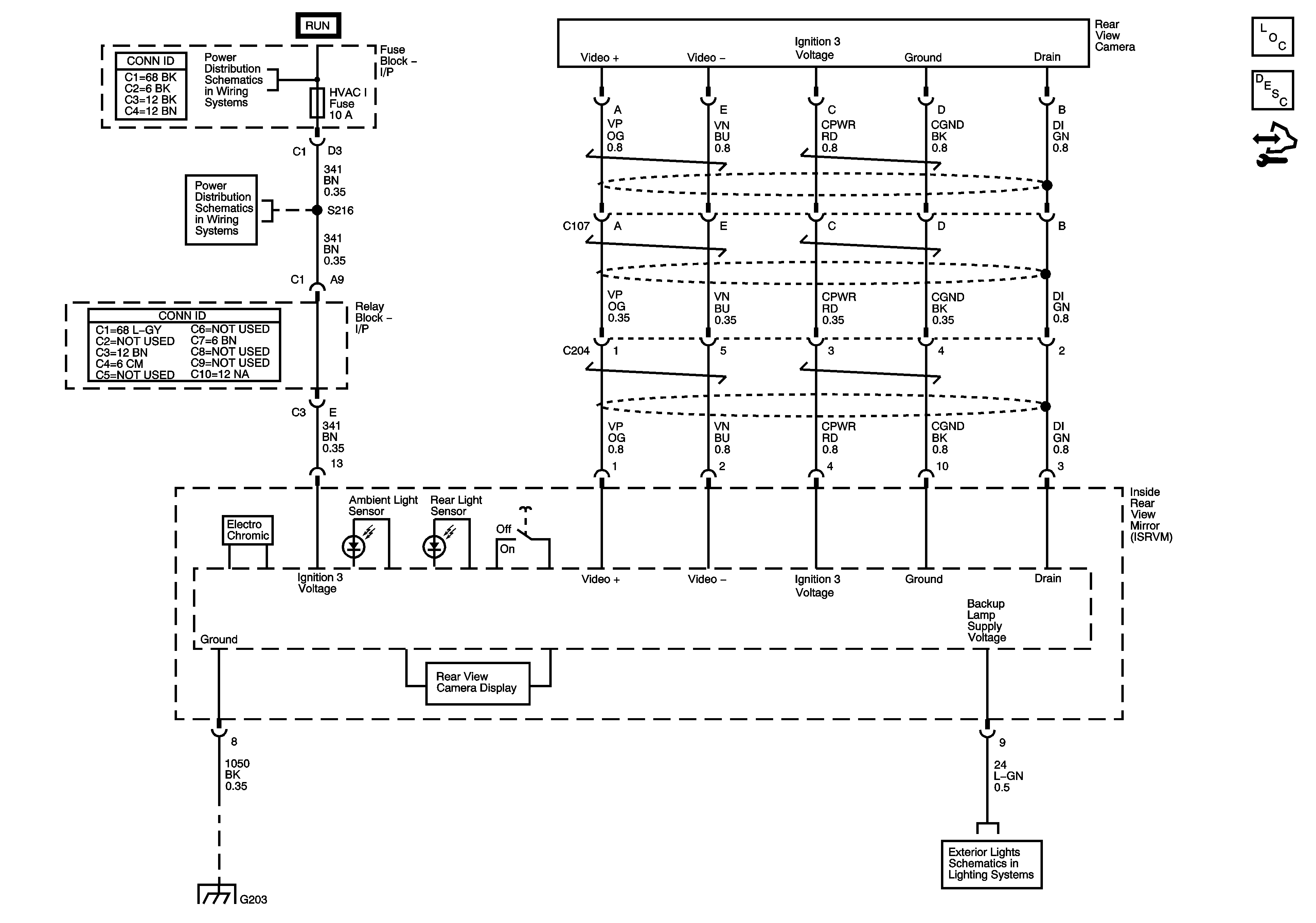
🢒 Object Detection Schematics
Master Electrical Component List
Object Detection Description and Operation Rear Vision Camera
Control Module References
Ignition Switch - ACCY/RUN/START, RUN and START Bus Bars, and CRANK and IGN A Fuses
4WD, BRAKE, CRUISE, HVAC 1, and IGN 3 Fuses
4WD, BRAKE, CRUISE, HVAC 1, and IGN 3 Fuses
G203 - 1 of 3
Backup Lamps