GM Service Manual Online
For 1990-2009 cars only
Figure 1:

Left Rear Heated Seat


Object Number: 1566993  Size: FS
Master Electrical Component List
Heated Seats Description and Operation Rear
Control Module References
Right Rear Heated Seat
B+ Bus
HVAC/ECAS, IPC/DIC, PCM B, SEO B1, SEO B2, TBC BATT, and TREC Fuses
Ignition Switch - ACCY/RUN/START, RUN and START Bus Bars, and CRANK and IGN A Fuses
4WD, BRAKE, CRUISE, HVAC 1, and IGN 3 Fuses
4WD, BRAKE, CRUISE, HVAC 1, and IGN 3 Fuses
Right Rear Heated Seat
HVAC/ECAS, IPC/DIC, PCM B, SEO B1, SEO B2, TBC BATT, and TREC Fuses
Right Rear Heated Seat
G302, G304, and G306
G203 - 1 of 3
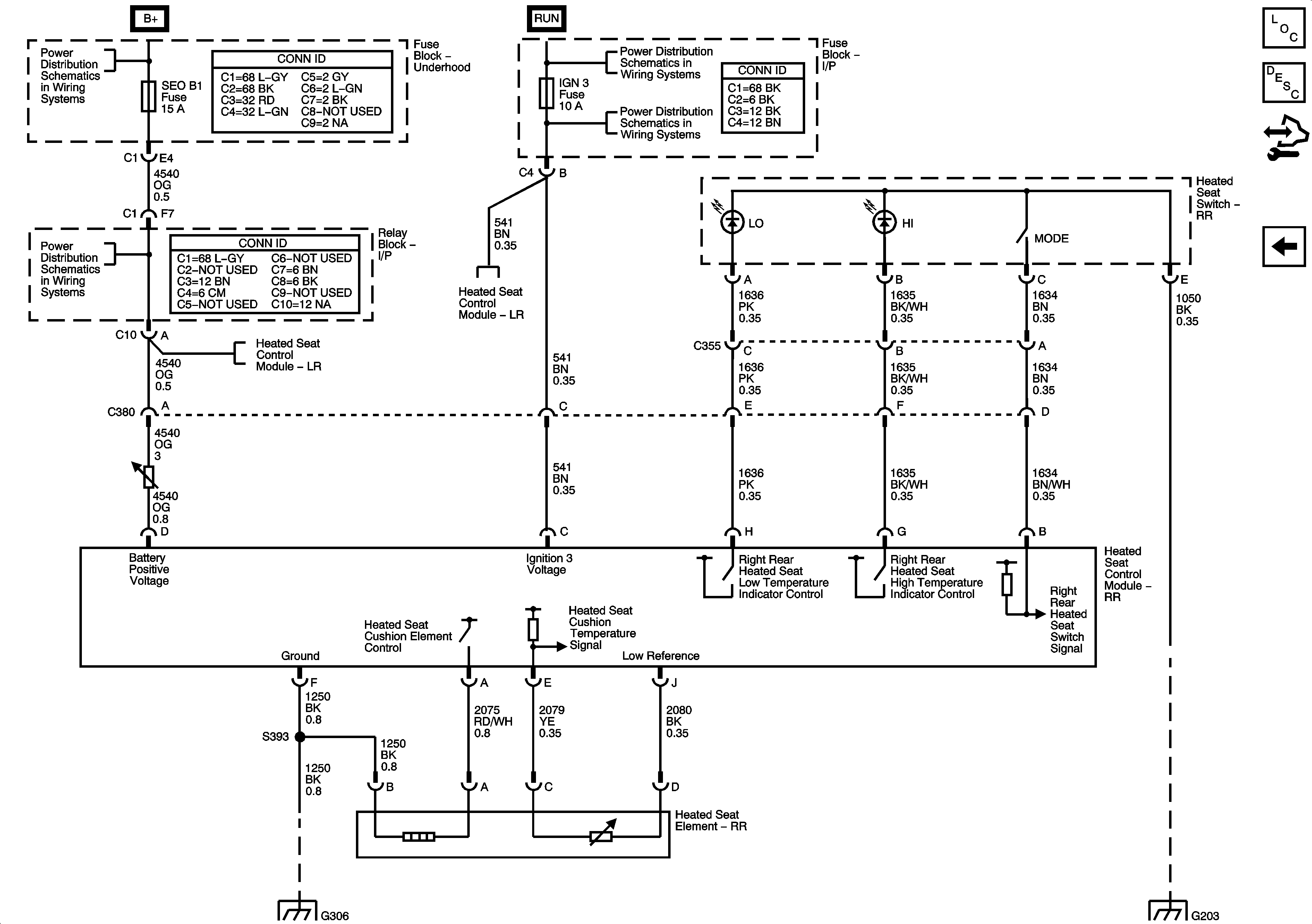
Figure 2:

Right Rear Heated Seat


Object Number: 1566995  Size: FS
Master Electrical Component List
Heated Seats Description and Operation Rear
Control Module References
Left Rear Heated Seat
B+ Bus
HVAC/ECAS, IPC/DIC, PCM B, SEO B1, SEO B2, TBC BATT, and TREC Fuses
HVAC/ECAS, IPC/DIC, PCM B, SEO B1, SEO B2, TBC BATT, and TREC Fuses
Ignition Switch - ACCY/RUN/START, RUN and START Bus Bars, and CRANK and IGN A Fuses
4WD, BRAKE, CRUISE, HVAC 1, and IGN 3 Fuses
4WD, BRAKE, CRUISE, HVAC 1, and IGN 3 Fuses
Left Rear Heated Seat
Left Rear Heated Seat
G302, G304, and G306
G302, G304, and G306