GM Service Manual Online
For 1990-2009 cars only
Makes
🢒
HUMMER
🢒
2006
🢒
H2
🢒
Steering
🢒
Steering Wheel and Column
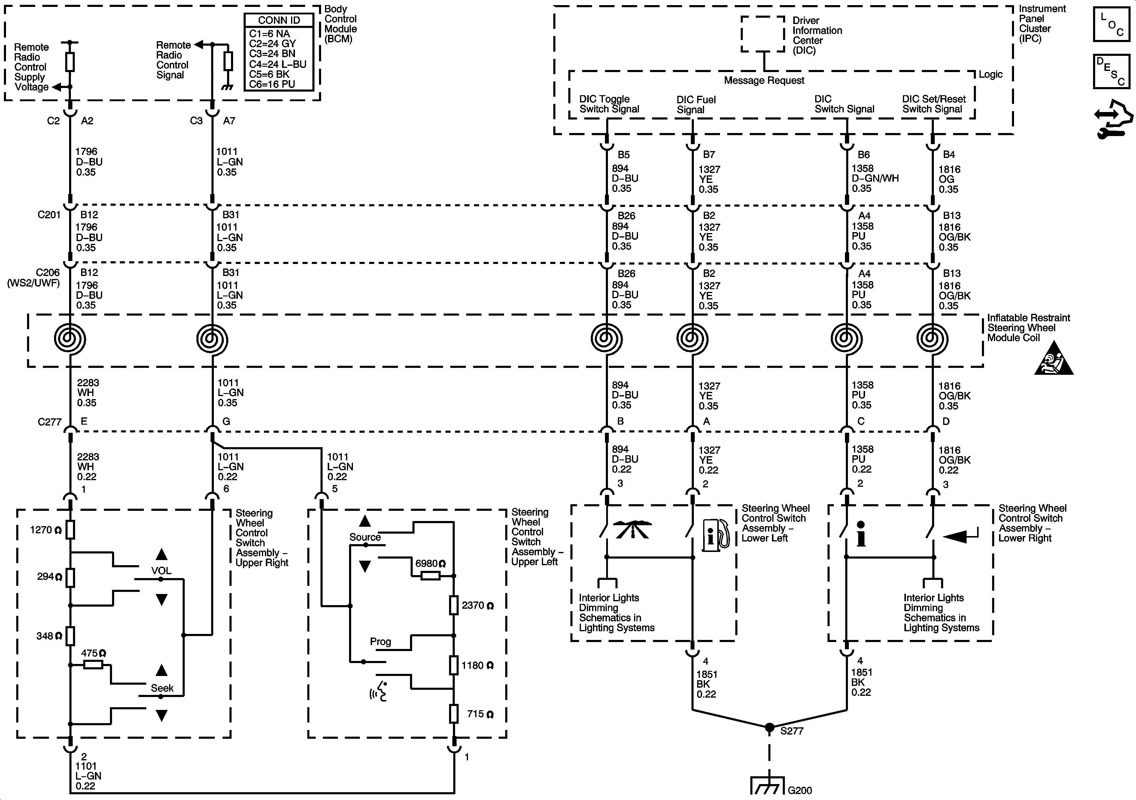
🢒 Steering Wheel Schematics
Master Electrical Component List
Steering Wheel Controls Description and Operation
Control Module References
SIR Schematic Icons
Instrument Panel Dimming - 4 of 5
G200
Instrument Panel Dimming - 4 of 5