GM Service Manual Online
For 1990-2009 cars only
Makes
🢒
HUMMER
🢒
2006
🢒
H2
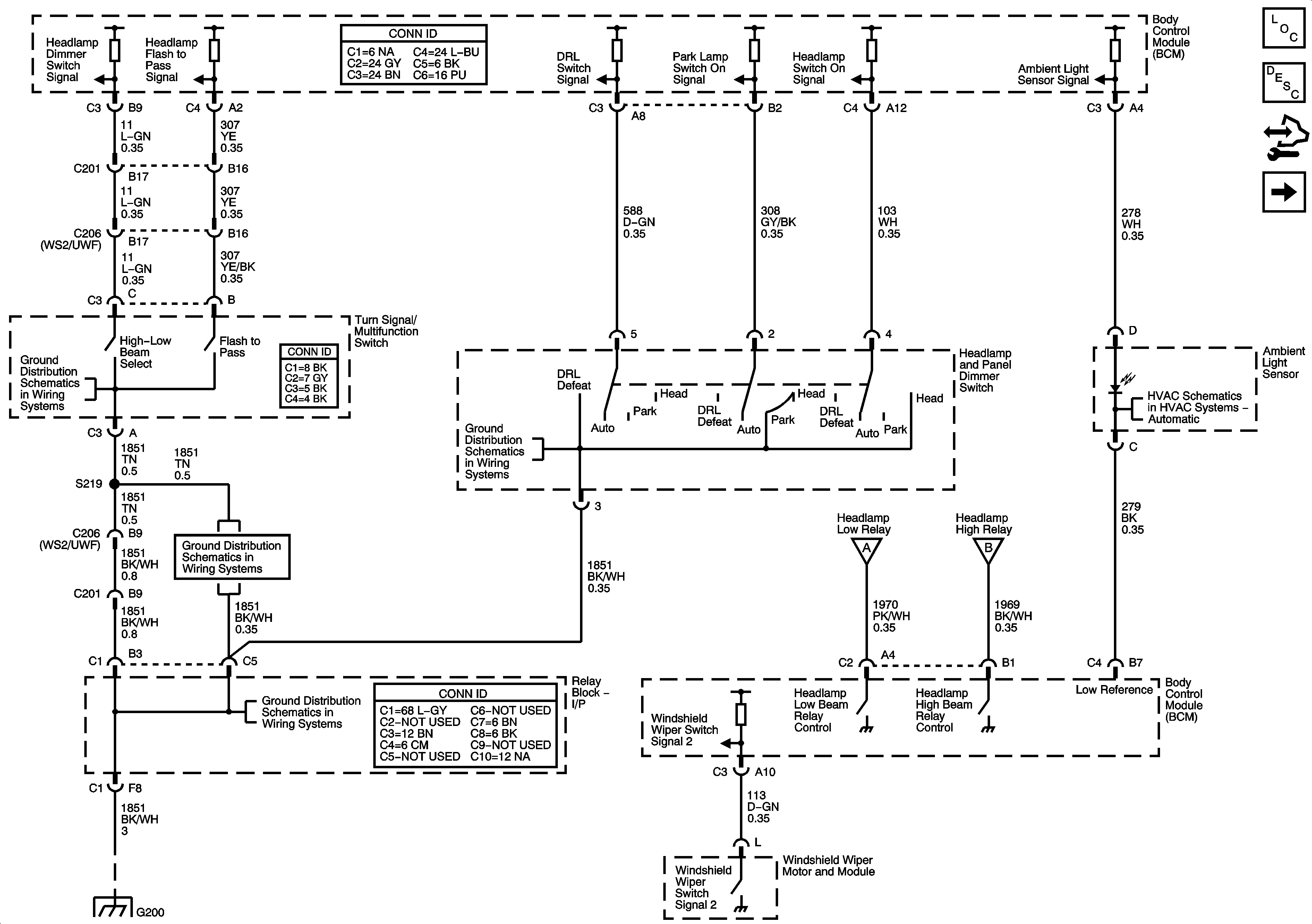
🢒 Headlamp Control
Headlamp Control
Headlamp Control
Master Electrical Component List
Exterior Lighting Systems Description and Operation
Control Module References
Headlamps
G200
G200
G100 and G105
Headlamps
Headlamps