GM Service Manual Online
For 1990-2009 cars only
Figure 1:

G100 and G105


Object Number: 1807666  Size: FS
Master Electrical Component List
Control Module References
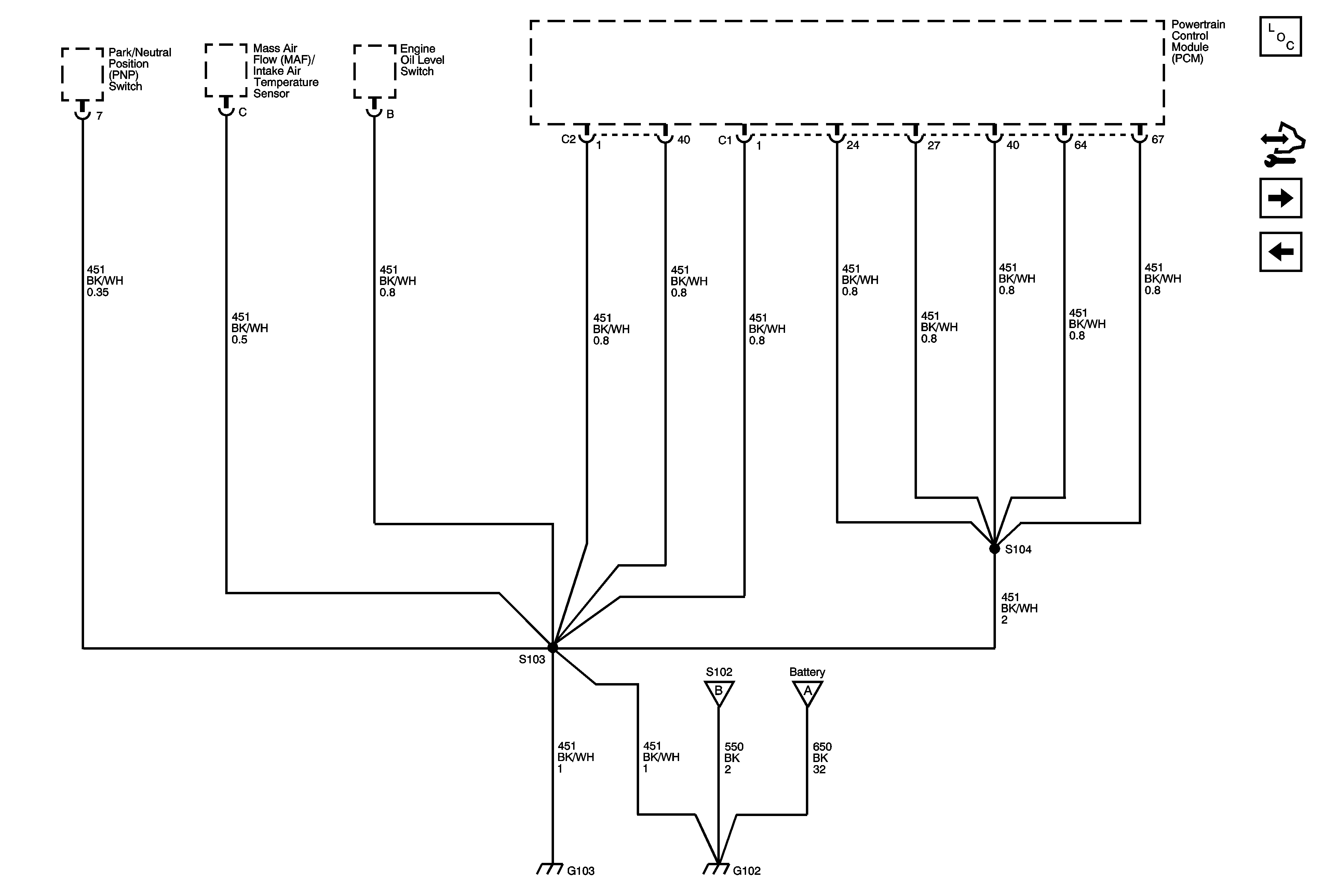
G103 and G103
G103 and G103
Figure 2:

G102 and G103


Object Number: 1807672  Size: FS
Master Electrical Component List
Control Module References
G104 and G106
G100 and G105
G104 and G106
G100 and G105
Figure 3:

G104 and G106


Object Number: 1807682  Size: FS
Master Electrical Component List
Control Module References
G200
G103 and G103
G103 and G103
Figure 4:

G200


Object Number: 1807684  Size: FS
Master Electrical Component List
Control Module References
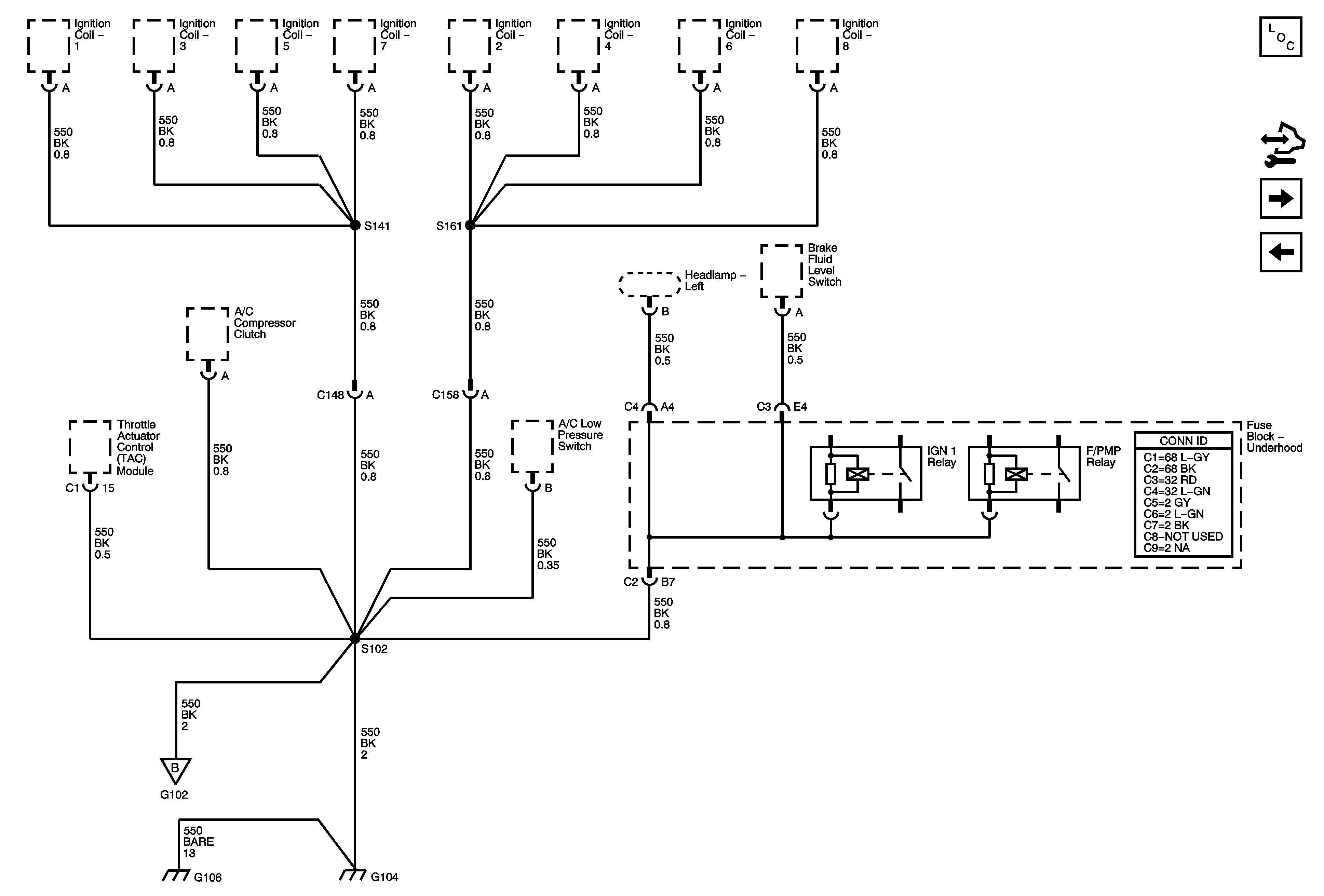
G203 - 1 of 3
G104 and G106
Power and Grounding Schematic Icons
Figure 5:

G203 - 1 of 3


Object Number: 1807688  Size: FS
Master Electrical Component List
Control Module References
G203 - 2 of 3
G200
Power and Grounding Schematic Icons
Figure 6:

G203 - 2 of 3


Object Number: 1807693  Size: FS
Master Electrical Component List
Control Module References
G203 - 3 of 3
G203 - 1 of 3
G203 - 3 of 3
G203 - 1 of 3
G203 - 3 of 3
Figure 7:

G203 - 3 of 3


Object Number: 1807696  Size: FS
Master Electrical Component List
Control Module References
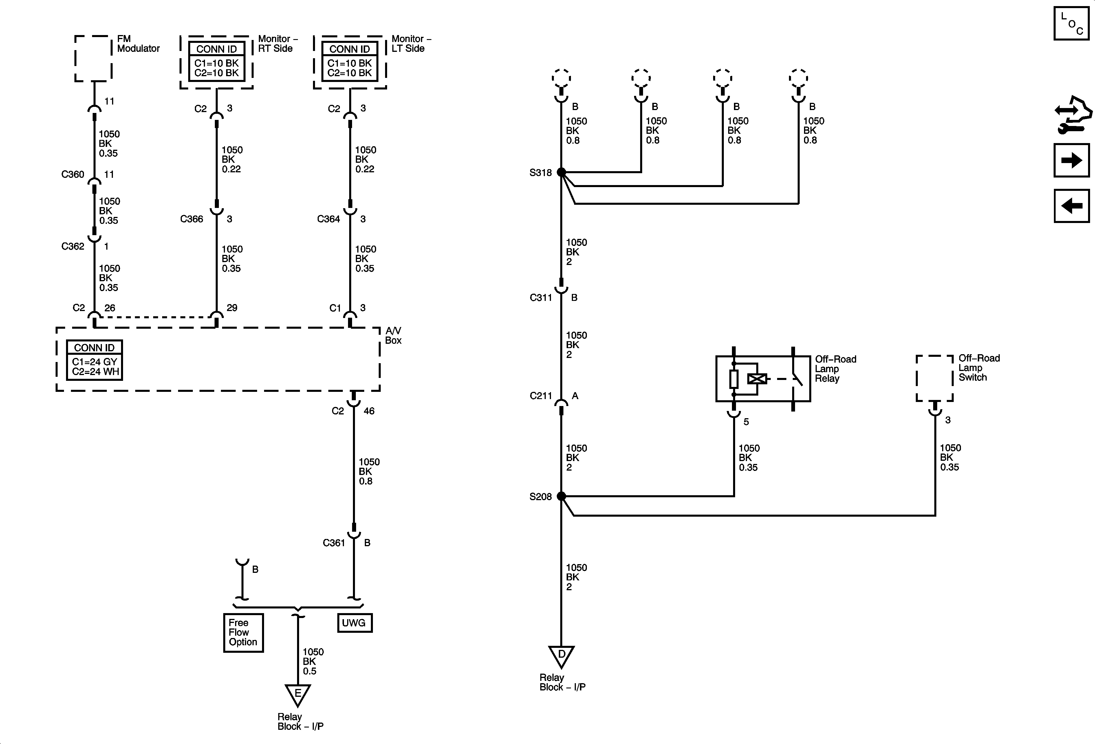
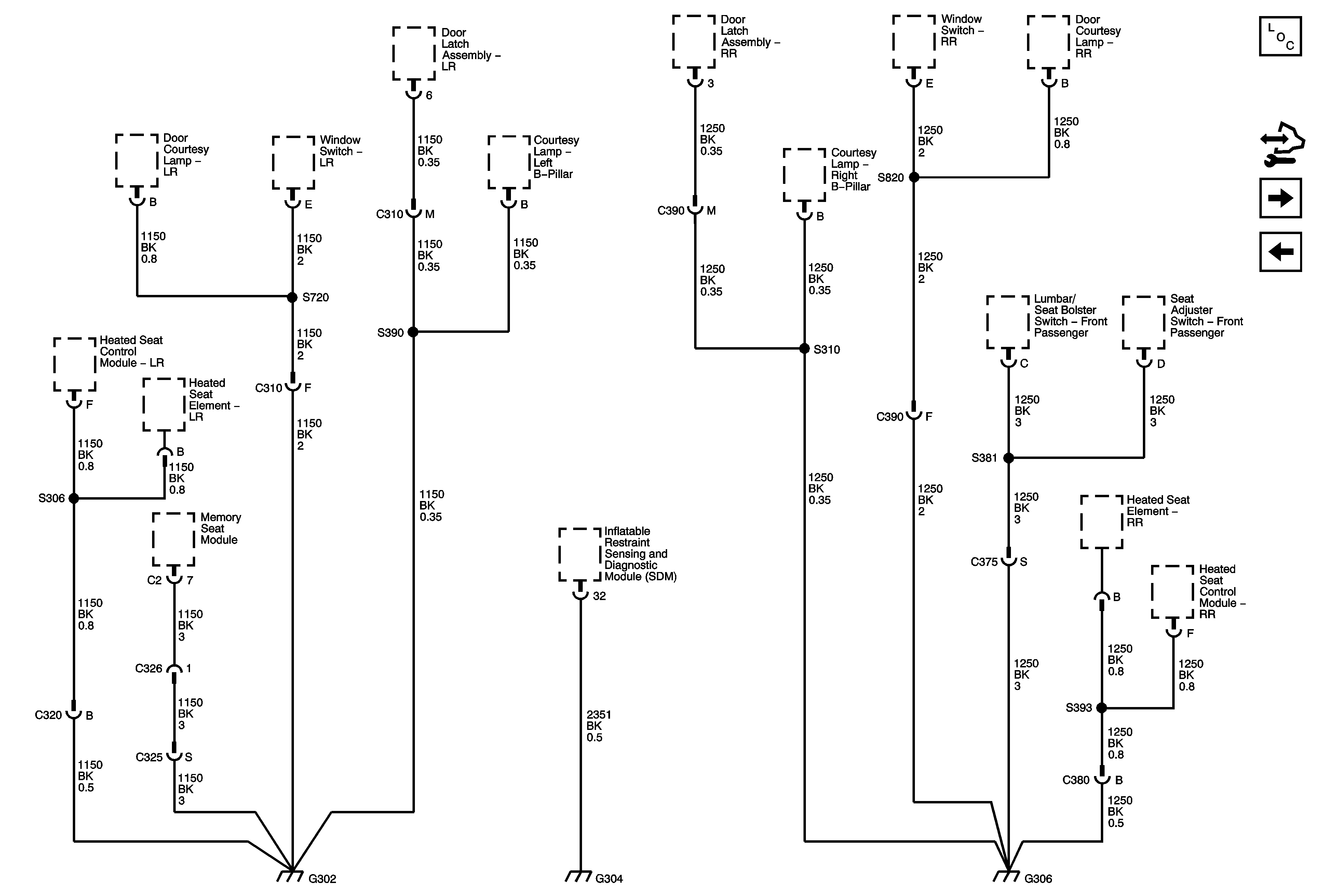
G302, G304, and G306
G203 - 2 of 3
G203 - 2 of 3
G203 - 2 of 3
Figure 8:

G302, G304, and G306


Object Number: 1807699  Size: FS
Master Electrical Component List
Control Module References
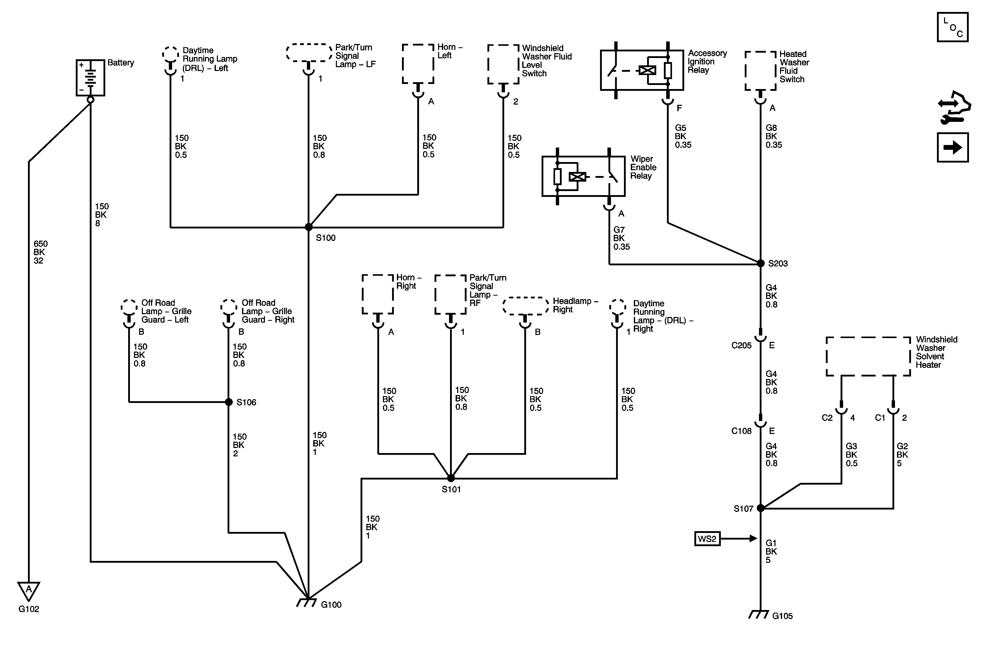
G300, G310, G401, and G403
G203 - 3 of 3
Figure 9:

G300, G310, G401, and G403


Object Number: 1807703  Size: FS
Master Electrical Component List
Control Module References
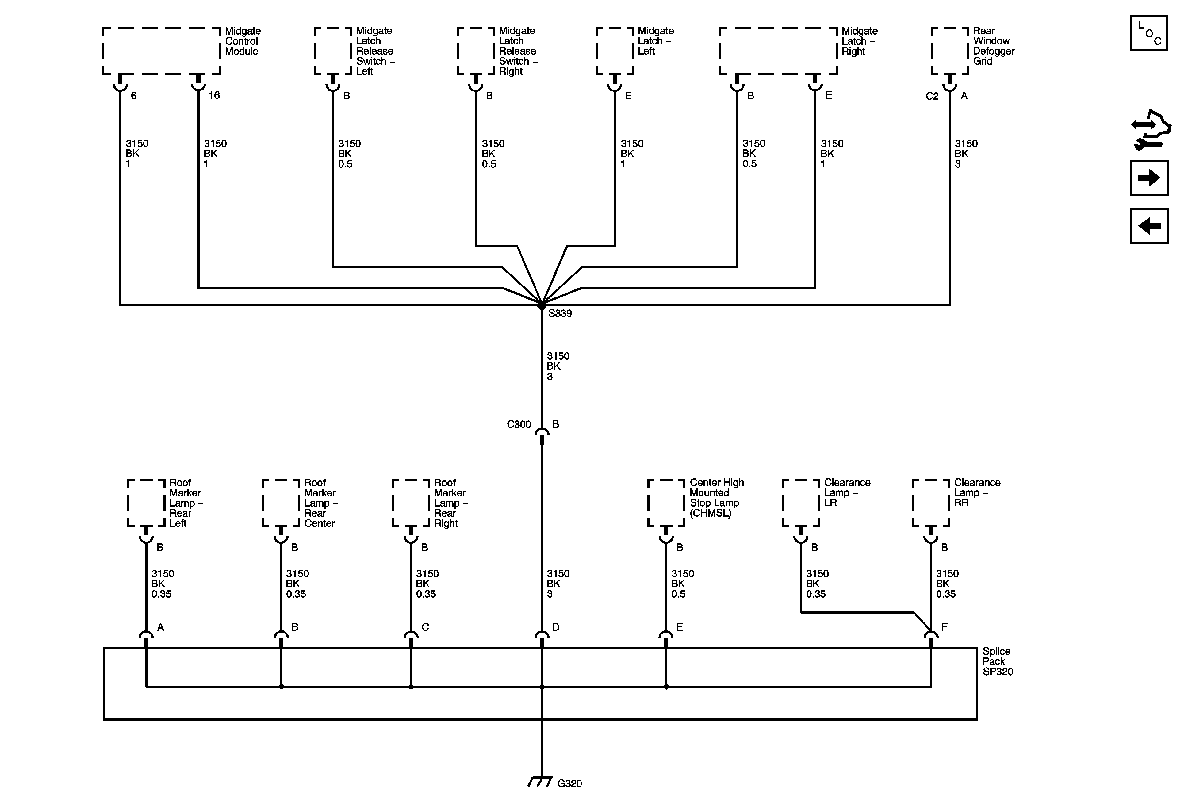
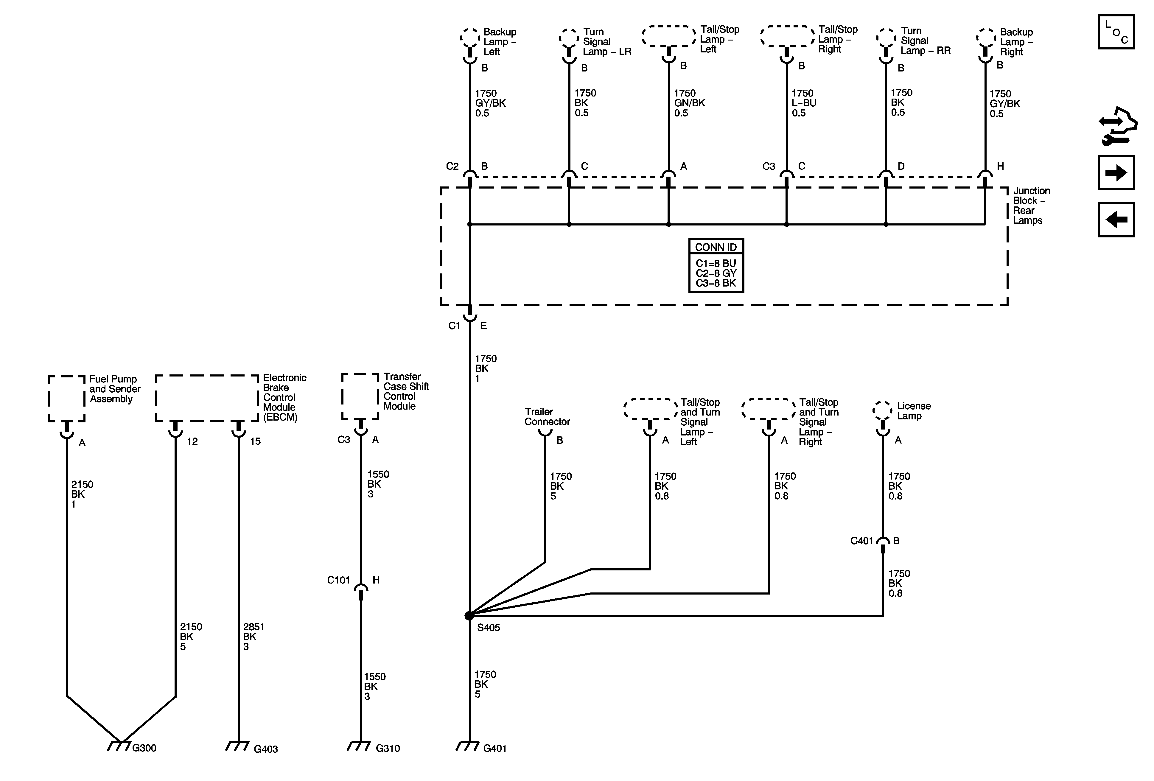
G320 - SUT
G302, G304, and G306
Figure 10:

G320 (SUT)


Object Number: 1807708  Size: FS
Master Electrical Component List
Control Module References
G402, G405, and G410
G300, G310, G401, and G403
Figure 11:

G402, G405, and G410


Object Number: 1807714  Size: FS
Master Electrical Component List
Control Module References
G320 - SUT