GM Service Manual Online
For 1990-2009 cars only
Makes
🢒
HUMMER
🢒
2007
🢒
H2
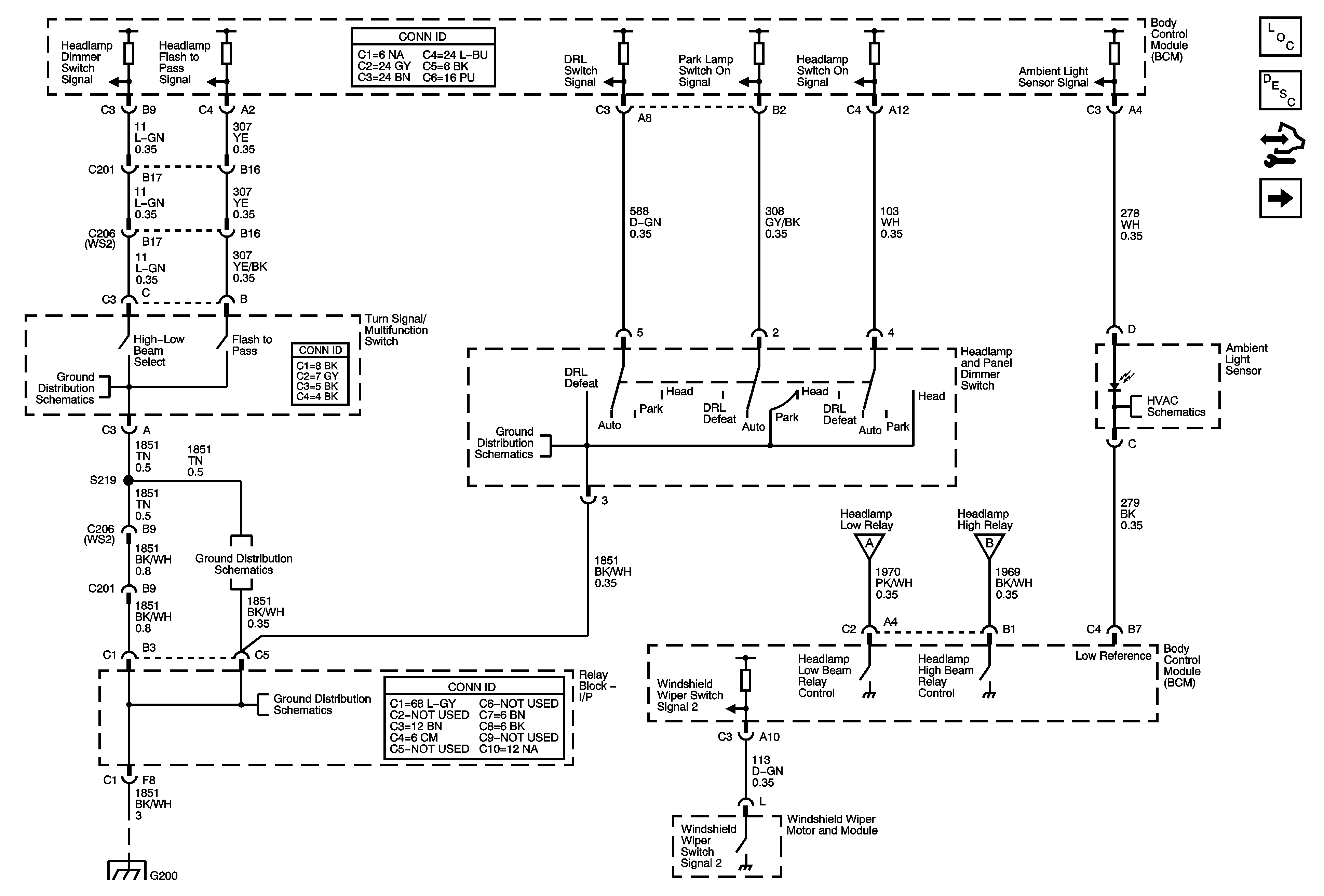
🢒 Headlamp Control
Headlamp Control
Headlamp Control
Master Electrical Component List
Exterior Lighting Systems Description and Operation
Control Module References
Headlamps
G200
G200
G200
Headlamps
G200
G200
Temperature Controls and Sunload Signals