GM Service Manual Online
For 1990-2009 cars only
Figure 1:

Low Speed Bus - 1 of 3


Object Number: 2097203  Size: FS
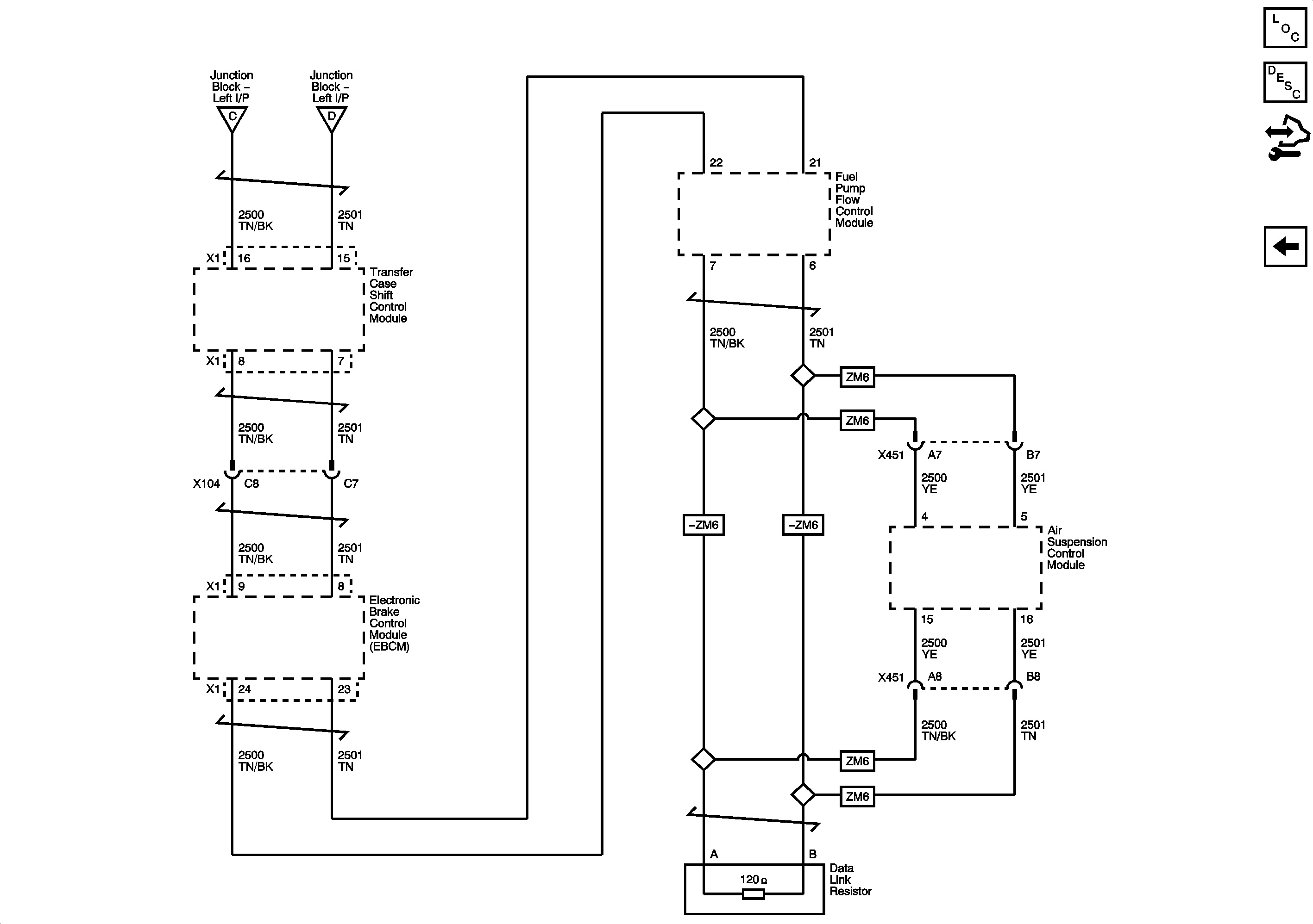
Figure 2:

Low Speed Bus - 2 of 3


Object Number: 2097204  Size: FS
Figure 3:

Low Speed Bus - 3 of 3


Object Number: 2097205  Size: FS
Figure 4:

High Speed Bus - 1 of 2


Object Number: 2097206  Size: FS
Figure 5:

High Speed Bus - 2 of 2


Object Number: 2097207  Size: FS