GM Service Manual Online
For 1990-2009 cars only
Makes
🢒
HUMMER
🢒
2009
🢒
H2
🢒
Safety and Security
🢒
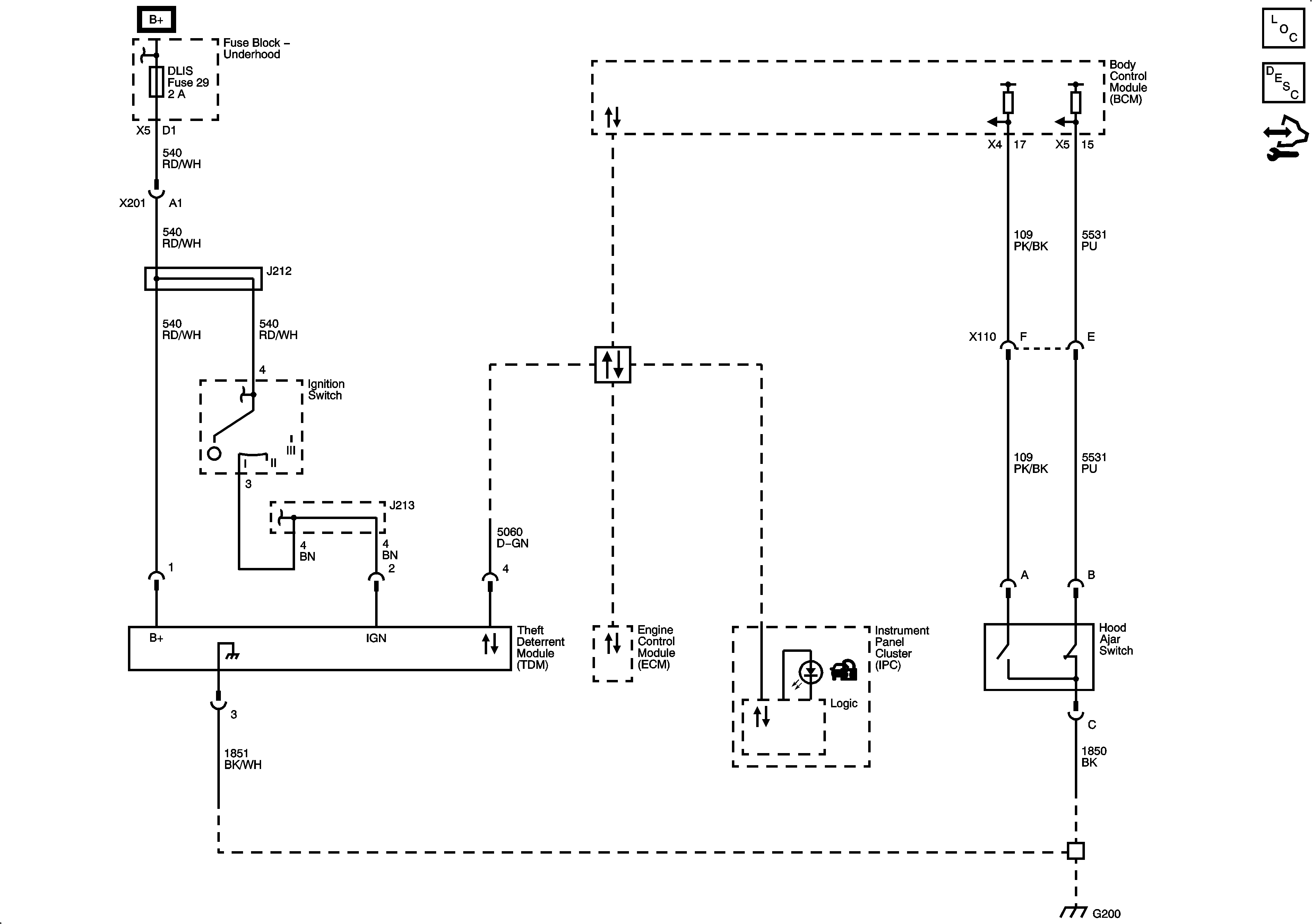
Immobilizer
🢒 Immobilizer Schematics