GM Service Manual Online
For 1990-2009 cars only
Makes
🢒
HUMMER
🢒
2006
🢒
H3
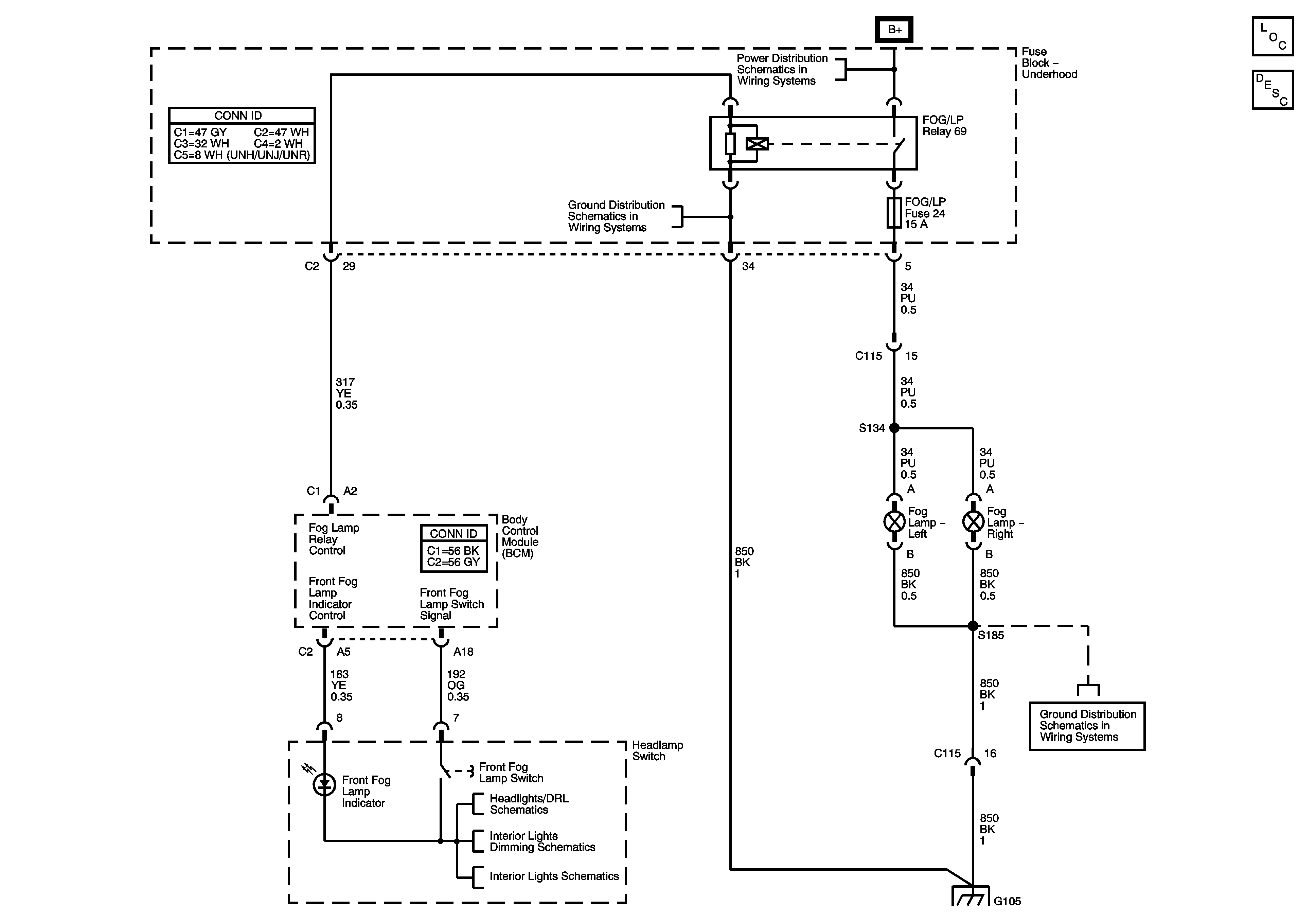
🢒 Fog Lights Schematics
Fog Lights Schematics
Master Electrical Component List
Exterior Lighting Systems Description and Operation
G105
B+ Bus - Underhood Fuse Block - 2 of 2
Ambient Light Sensor, Headlamp Controls and Switches
Interior Lights Dimming Schematics
Dome Lamp, Footwell Courtesy Lamps, and Vanity Mirror Lamps
G105
G105