GM Service Manual Online
For 1990-2009 cars only
Makes
🢒
HUMMER
🢒
2006
🢒
H3
🢒 Vehicle Theft Deterrent
Vehicle Theft Deterrent
Vehicle Theft Deterrent
Master Electrical Component List
Content Theft Deterrent (CTD) Description and Operation
Control Module References
Content Theft Deterrent
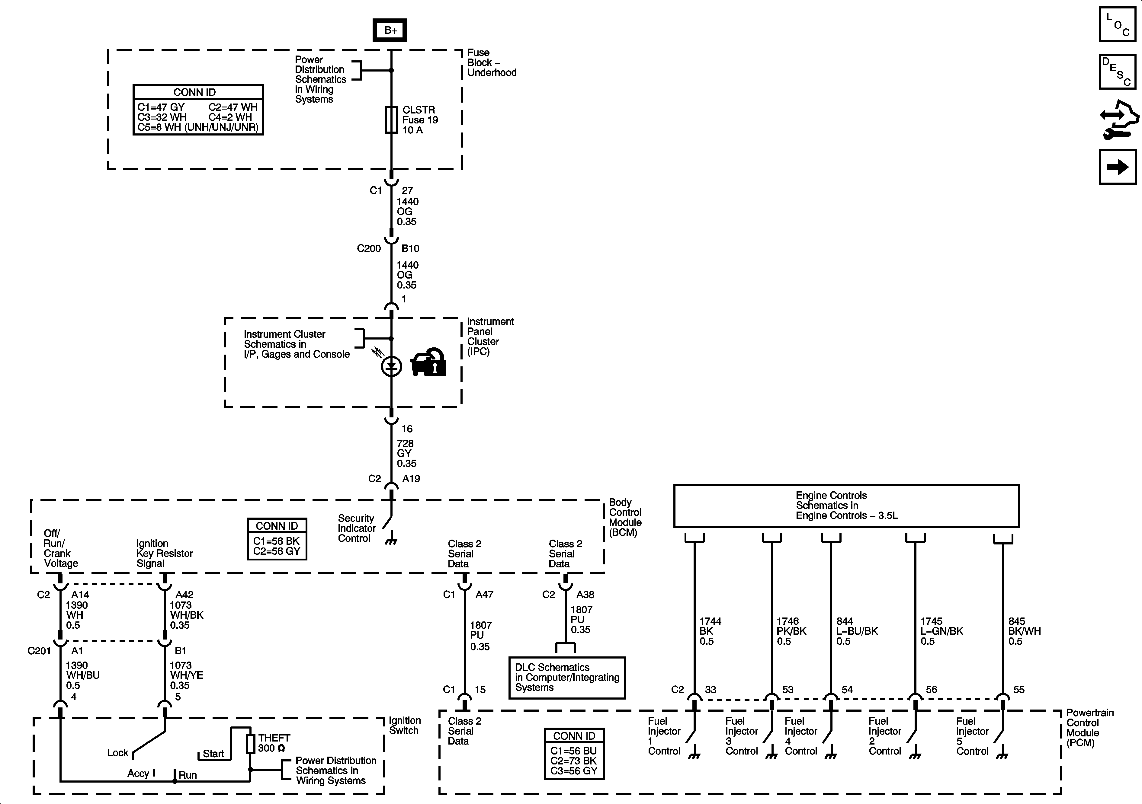
B+ Bus - Underhood Fuse Block - 1 of 2
Power, Ground, MIL, and Security
Ignition Switch and BATT IGN SWTCH Fuse
Data Link Connector (DLC) Schematics
Fuel Injection Controls