GM Service Manual Online
For 1990-2009 cars only
Figure 1:

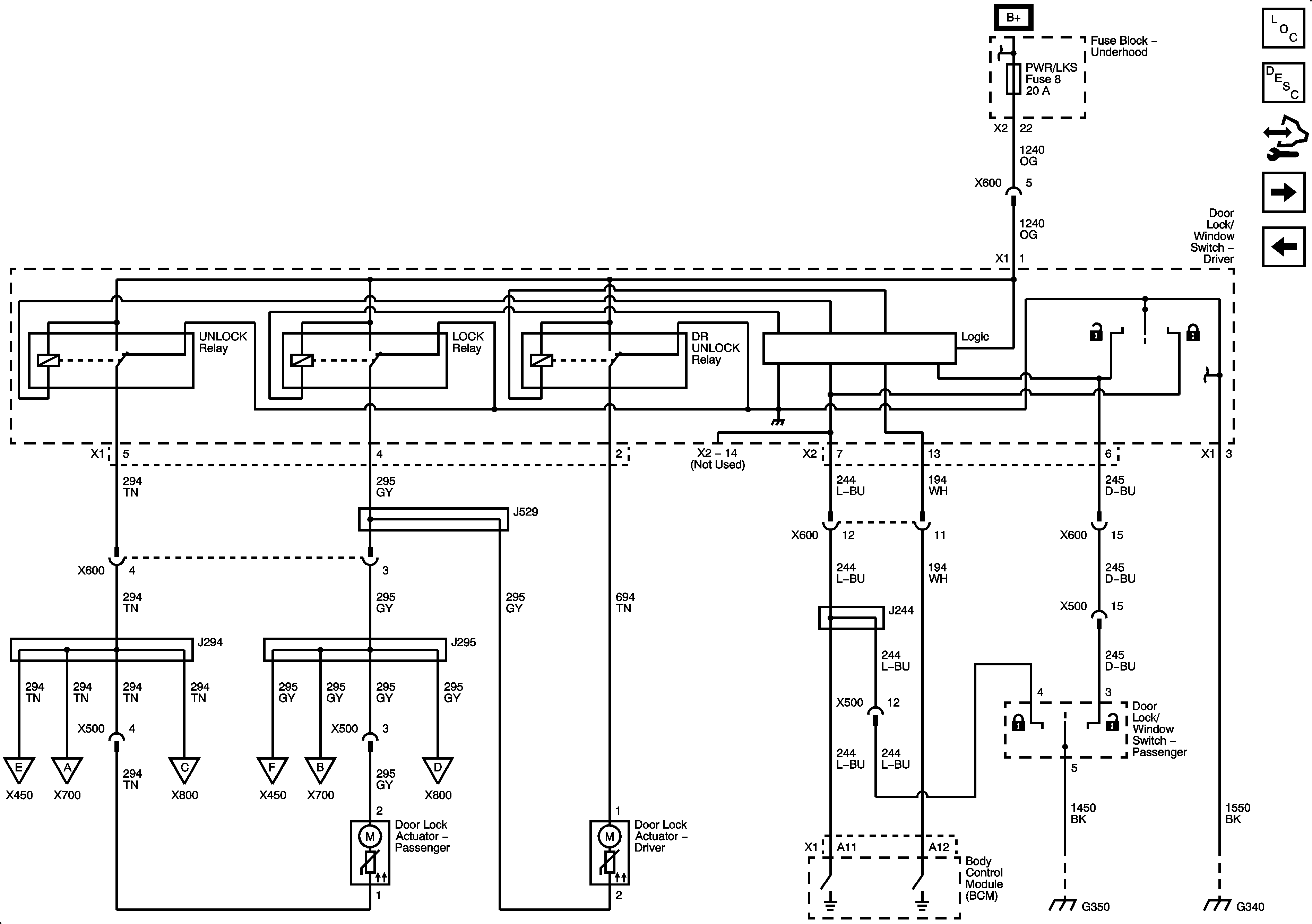
Actuator Controls and Front Actuators - Left Hand Drive


Object Number: 1911930  Size: FS
Master Electrical Component List
Power Door Locks Description and Operation
Control Module References
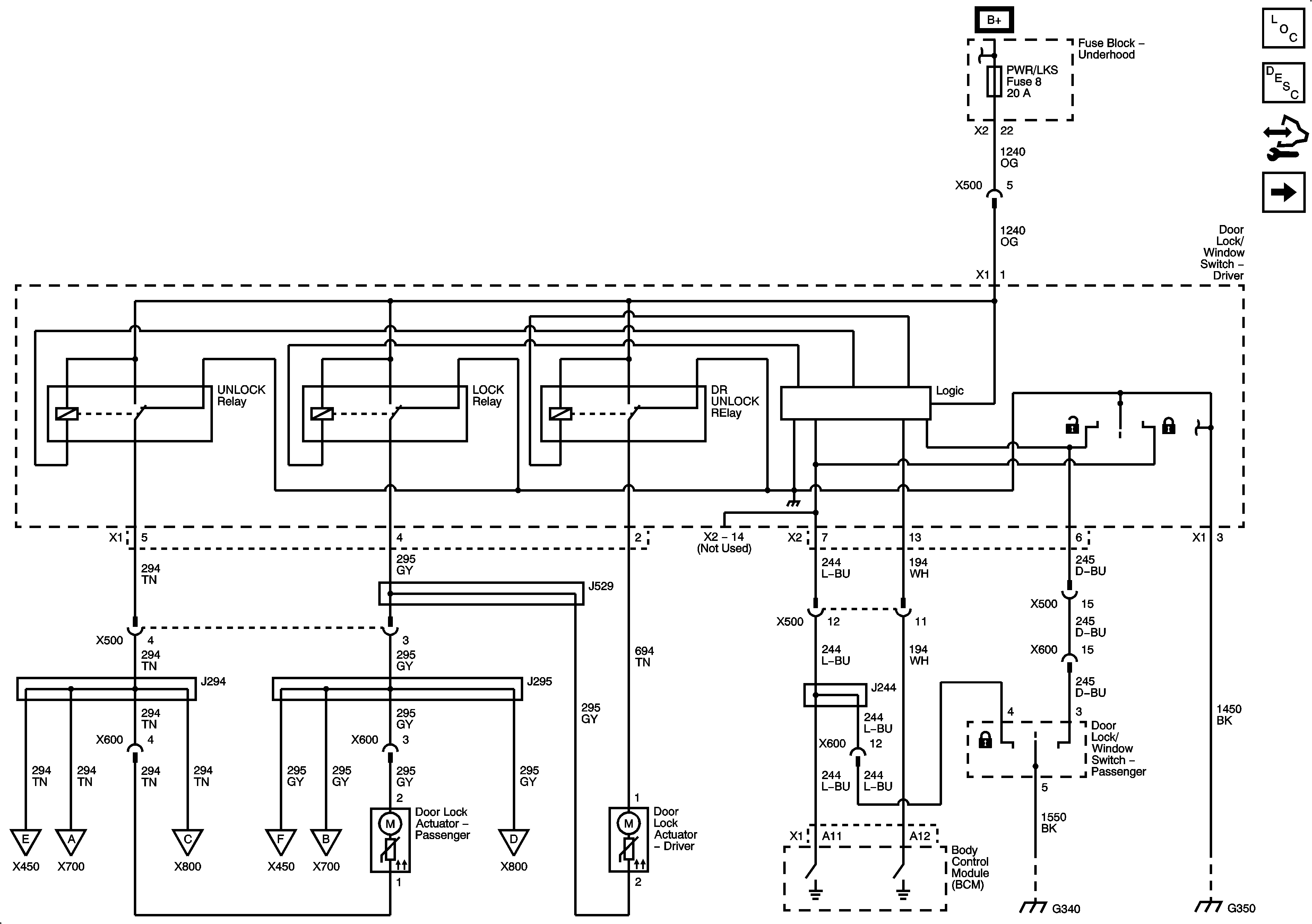
Actuator Controls and Front Actuators - Right Hand Drive
Figure 2:

Actuator Controls and Front Actuators - Right Hand Drive


Object Number: 1911931  Size: FS
Master Electrical Component List
Power Door Locks Description and Operation
Control Module References
Rear Door and Endgate Actuators
Actuators Controls and Front Actuators - Left Hand Drive
Figure 3:

Rear Door and Endgate Actuators


Object Number: 1911932  Size: FS
Master Electrical Component List
Power Door Locks Description and Operation
Control Module References
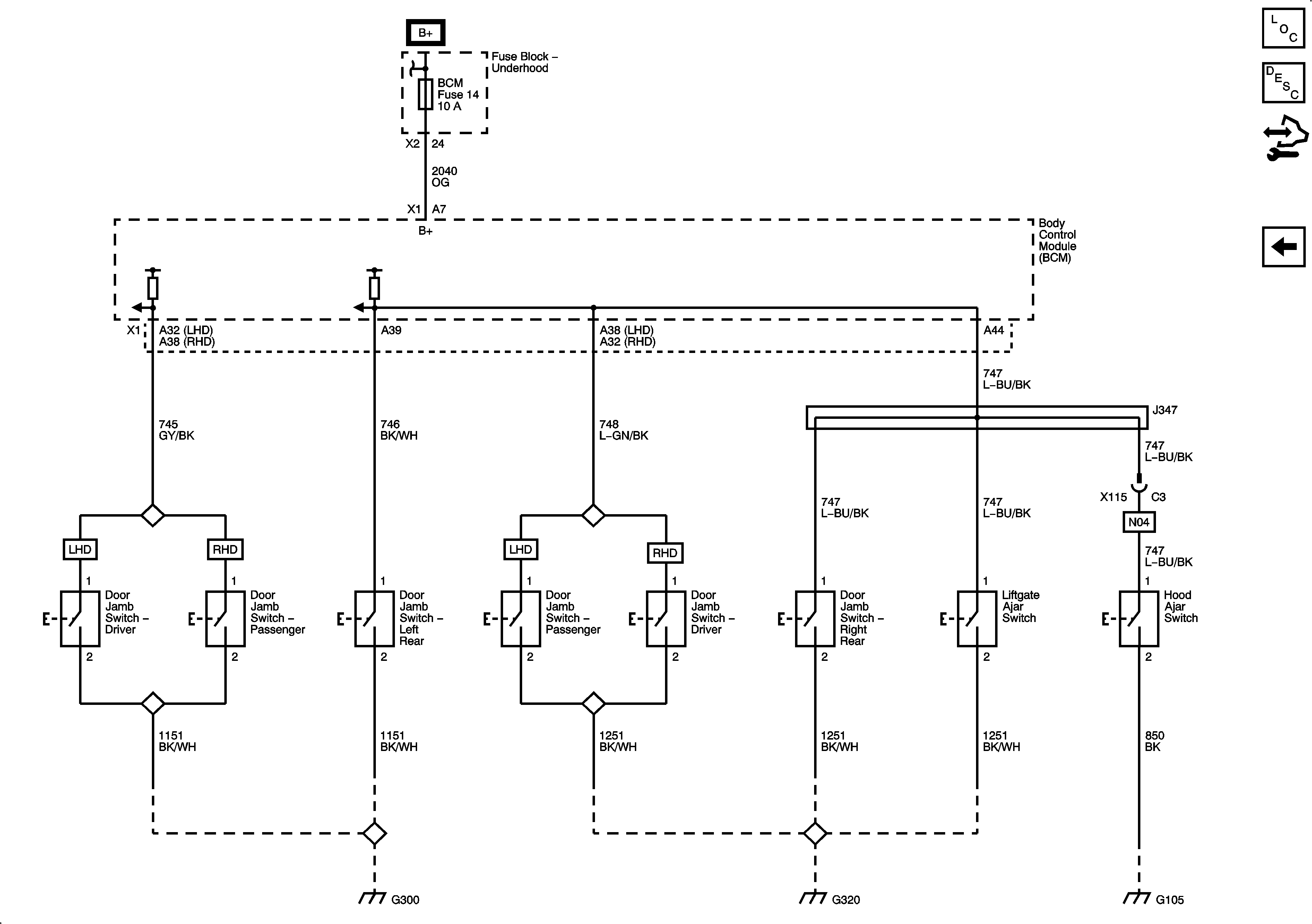
Door Ajar Switch signals
Actuator Controls and Front Actuators - Right Hand Drive
Figure 4:

Door Ajar Switch Signals


Object Number: 1911933  Size: FS
Master Electrical Component List
Power Door Locks Description and Operation
Control Module References
Rear Door and Endgate Actuators