GM Service Manual Online
For 1990-2009 cars only

Transmission Replacement 3.7L

Tools Required

J 21366 Converter Holding Strap

Removal Procedure

  1. Ensure the vehicle is in the park position.
  2. Remove the filler tube. Refer to Transmission Fluid Filler Tube and Seal Replacement .
  3. Drain the transmission fluid if necessary. Refer to Automatic Transmission Fluid and Filter Replacement .
  4. Remove the transfer case assembly. Refer to Transfer Case Assembly Replacement .

  5. Object Number: 1302081  Size: SH

    Important: Do not pull on the boot portion of the cable.

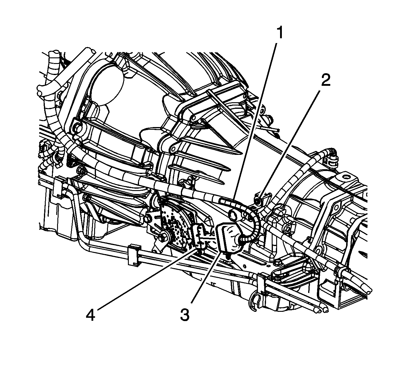
  6. Complete the following in order to disconnect the range selector cable (3) from the transmission range selector lever ball stud.
  7. 5.1. Insert a flat-bladed tool between the range selector cable end (5) and the range selector lever (1).
    5.2. Pry the range selector cable end (5) away from the range selector lever (1).
  8. Remove the retainer (4) from the range selector cable (3).
  9. Push the range selector cable locking tabs inward toward each other to release from the bracket (2).

  10. Object Number: 1566667  Size: SH
  11. Disconnect the transmission main electrical connector (3).
  12. Remove the screw (1) securing the engine wiring harness (2) to the right side of the transmission, and position the harness over the transmission.

  13. Object Number: 1564309  Size: SH
  14. Disconnect the park/neutral back up switch electrical connector (3).
  15. Remove the screw (2) securing the engine wiring harness (1) to the left side of the transmission, and position the wiring harness aside.

  16. Object Number: 1302098  Size: SH
  17. Disconnect the transmission vent hose retainer (1) from the heater pipe bracket (2).

  18. Object Number: 1564306  Size: SH
  19. Remove the nuts (2) securing the fuel hose/pipe bracket (1) to the transmission.
  20. Disconnect the fuel hose/pipe retainer (4) from the range selector cable bracket (3), and position aside the fuel hose/pipe bundle.

  21. Object Number: 1350754  Size: SH
  22. Remove the inspection plug (3) from the transmission (1).
  23. Mark the torque converter to flexplate/flywheel orientation to ensure proper realignment.
  24. Remove the engine protection shield in order to access the harmonic balancer bolt. Refer to Oil Pan Skid Plate Replacement .

  25. Object Number: 1564311  Size: SH
  26. Remove the service slot plug (1).
  27. Repeat the following steps for all 3 torque converter bolts:
  28. • Rotate the harmonic balancer center bolt clockwise ONLY, in order to access the torque converter bolt through the service slot.
    • Remove the torque converter bolt using one of the following:
       - 18 mm crowfoot wrench
       - Short T50 TORX bit
  29. Place an oil pan under the transmission fluid cooler pipes.
  30. Disconnect the transmission oil cooler pipes from the transmission ONLY. Refer to Transmission Fluid Cooler Hose/Pipe Replacement .
  31. Plug the open outlet ports to prevent fluid loss and contamination.
  32. Support and secure the transmission using a suitable transmission jack.
  33. Remove the transmission crossmember. Refer to Transmission Support Crossmember Replacement .

  34. Object Number: 1564401  Size: SH
  35. Remove the 7 transmission mounting bolts and 2 studded mounting bolts (2).
  36. Position the heater pipe (1) out of the way to allow clearance for the transmission.

  37. Object Number: 1564404  Size: SH
  38. Remove the remaining transmission mounting bolts (2).
  39. Separate the transmission from the engine alignment dowels (1).
  40. Important: Ensure clearance is maintained between the transmission and the following:

       • The catalytic converter
       • The engine wiring harness
       • The fuel hose/pipe brackets
       • The heater pipe
       • The transmission oil cooler pipes

  41. Using the transmission jack, carefully lower the transmission from the vehicle.

  42. Object Number: 283776  Size: SH
  43. Install the J 21366 onto the transmission bell housing to retain the torque converter.
  44. Perform the flush and flow test on the automatic transmission oil cooler. Refer to Transmission Fluid Cooler Flushing and Flow Test .

Installation Procedure


    Object Number: 283776  Size: SH
  1. Remove the J 21366 from the transmission.
  2. Ensure the torque converter is fully engaged with the transmission oil pump.
  3. Important: Ensure clearance is maintained between the transmission and the following:

       • The catalytic converter
       • The engine wiring harness
       • The fuel hose/pipe brackets
       • The heater pipe
       • The transmission oil cooler pipes

  4. Using the transmission jack, carefully raise the transmission to the engine.

  5. Object Number: 1564404  Size: SH
  6. Align the transmission with the engine alignment dowels (1).
  7. Notice: Refer to Fastener Notice in the Preface section.

    Important: Ensure the torque converter turns freely while tightening the transmission mounting bolts.

  8. Install the 2 transmission mounting bolts (2).
  9. Tighten
    Tighten the transmission mounting bolts to 50 N·m (37 lb ft).


    Object Number: 1564401  Size: SH

    Important: 

       • Ensure the studded mounting bolts (2) are located in the correct position.
       • The heater pipe (1) must be secured with the 2 upper mounting bolts.

  10. Install the remaining 7 transmission mounting bolts and 2 studded mounting bolts (2).
  11. Tighten
    Tighten the transmission mounting bolts to 50 N·m (37 lb ft).

  12. Install the transmission crossmember. Refer to Transmission Support Crossmember Replacement .
  13. Remove the transmission jack from under the vehicle.
  14. Connect the transmission oil cooler pipes to the transmission. Refer to Transmission Fluid Cooler Hose/Pipe Replacement .
  15. Align the torque converter to flexplate/flywheel orientation marks made during the removal procedure.
  16. Repeat the following steps for all 3 torque converter bolts:
  17. 11.1. Rotate the harmonic balancer center bolt clockwise ONLY, in order to access the torque converter bolt holes in the flexplate/flywheel through the service slot.
    11.2. To aid in alignment of the torque converter to the flexplate/flywheel. Install all 3 torque converter bolts before fully tightening using one of the following:

    Tighten
    Tighten the torque converter bolts to 60 N·m (44 lb ft).

       • 18 mm crowfoot wrench
       • Short T50 TORX bit

    Object Number: 1350754  Size: SH
  18. Install the inspection plug (3) to the transmission (1).

  19. Object Number: 1564311  Size: SH
  20. Install the service slot plug (1).

  21. Object Number: 1564306  Size: SH
  22. Install the nuts (2) securing the fuel hose/pipe bracket (1) to the transmission.
  23. Tighten
    Tighten the fuel hose/pipe bracket nuts to 20 N·m (15 lb ft).

  24. Connect the fuel hose/pipe retainer (4) to the range selector cable bracket (3).

  25. Object Number: 1302098  Size: SH
  26. Connect the transmission vent hose retainer (1) to the heater pipe bracket (2).

  27. Object Number: 1564309  Size: SH
  28. Install the screw (1) securing the engine wiring harness (2) to the left side of the transmission.
  29. Tighten
    Tighten the engine wiring harness retainer to transmission screw to 9 N·m (80 lb in).

  30. Connect the park/neutral back up switch electrical connector (3).
  31. Lay the engine wiring harness over the transmission.

  32. Object Number: 1566667  Size: SH
  33. Connect the transmission main electrical connector (3).
  34. Install the screw (1) securing the engine wiring harness (2) to the right side of the transmission.
  35. Tighten
    Tighten the engine wiring harness retainer to transmission screw to 9 N·m (80 lb in).


    Object Number: 1302081  Size: SH
  36. Install the range selector cable (3) to the bracket (2).
  37. Install the retainer (4) to the range selector cable (3).
  38. Adjust the automatic transmission range selector cable. Refer to Range Selector Lever Cable Adjustment .
  39. Install the transfer case assembly. Refer to Transfer Case Assembly Replacement .
  40. Install the engine protection shield. Refer to Oil Pan Skid Plate Replacement .
  41. Install the filler tube. Refer to Transmission Fluid Filler Tube and Seal Replacement .
  42. Fill the transmission fluid if necessary. Refer to Automatic Transmission Fluid and Filter Replacement .
  43. Lower the vehicle.

Transmission Final Test and Inspection

Complete the following procedure after the transmission is installed in the vehicle:

  1. With the ignition OFF or disconnected, crank the engine several times. Listen for any unusual noises or evidence that any parts are binding.
  2. Place transmission in neutral, start the engine and listen for any unusual noises or evidence that any parts are binding.
  3. While the engine continues to idle raise and support the vehicle. Refer to Lifting and Jacking the Vehicle .
  4. Perform a final inspection for the proper fluid level. Refer to Transmission Fluid Check .
  5. Lower the vehicle.
  6. Important: It is recommended that transmission adaptive pressure (TAP) information be reset.

    Resetting the TAP values using a scan tool will erase all learned values in all cells. As a result, The ECM, PCM or TCM will need to relearn TAP values. Transmission performance may be affected as new TAP values are learned.

  7. Reset the TAP values. Refer to Transmission Adaptive Functions .
  8. Road test the vehicle.

Transmission Replacement 5.3L

Tools Required

J 21366 Converter Holding Strap

Removal Procedure

  1. Ensure the vehicle is in the park position.
  2. Remove the filler tube. Refer to Transmission Fluid Filler Tube and Seal Replacement .
  3. Remove the right and left catalytic converters. Refer to Catalytic Converter Replacement - Right Side and Catalytic Converter Replacement - Left Side .

  4. Object Number: 1900886  Size: SH
  5. Remove the right heat shield bolts (1).
  6. Remove the right heat shield (2).

  7. Object Number: 1900888  Size: SH
  8. Remove the left heat shield bolts (1).
  9. Remove the left heat shield (2).

  10. Object Number: 1900891  Size: SH

    Important: Do not pull on the boot portion of the cable.

  11. Disconnect the range selector cable end (3) from the range selector lever.
  12. Remove the retainer (1) from the range selector cable (2).
  13. Push the range selector cable locking tabs (2) inward toward each other to release the cable from the bracket.

  14. Object Number: 1566667  Size: SH
  15. Disconnect the transmission main electrical connector (3).
  16. Remove the screw (1) securing the engine wiring harness (2) to the right side of the transmission, and position the harness over the transmission.

  17. Object Number: 1302100  Size: SH
  18. Disconnect the park/neutral back up switch electrical connector (3).
  19. Remove the screw (2) securing the engine wiring harness (1) to the left side of the transmission, and position the wiring harness aside.

  20. Object Number: 1912464  Size: SH
  21. Disconnect the transfer case vent hose retainer (2) from the fuel hose/pipe bracket.

  22. Object Number: 1912460  Size: SH
  23. Disconnect the transmission vent hose retainer (2) from the fuel hose/pipe bracket.

  24. Object Number: 1900893  Size: SH
  25. Remove the nut (2) securing the fuel hose/pipe bracket (1) to the transmission.

  26. Object Number: 1900895  Size: SH
  27. Remove the screw (2) securing the fuel hose/pipe bracket (1) to the transmission.

  28. Object Number: 1900898  Size: SH
  29. Disconnect the fuel hose/pipe retainer (1) from the bracket on the transfer case adaptor, and position aside the fuel hose/pipe bundle.

  30. Object Number: 1900900  Size: SH
  31. Remove the bolt (1) securing the fuel hose/pipe bracket (2) to the transmission crossmember.

  32. Object Number: 1350754  Size: SH
  33. Remove the inspection plug (3) from the transmission (1).
  34. Mark the torque converter to flexplate/flywheel orientation to ensure proper realignment.

  35. Object Number: 1900880  Size: SH
  36. Remove the left flywheel inspection cover bolt (1)
  37. Remove the left flywheel inspection cover (2)
  38. Remove the starter motor. Refer to Starter Motor Replacement .

  39. Object Number: 1900883  Size: SH
  40. Remove the right flywheel inspection cover bolt (1)
  41. Remove the right flywheel inspection cover (2)
  42. Remove the engine protection shield in order to access the harmonic balancer bolt. Refer to Oil Pan Skid Plate Replacement .

  43. Object Number: 1900884  Size: SH
  44. Repeat the following steps for all torque converter bolts:
  45. • Rotate the harmonic balancer center bolt clockwise ONLY, in order to access the torque converter bolt.
    • Remove the torque converter bolt:
  46. Place an oil pan under the transmission fluid cooler pipes.
  47. Disconnect the transmission oil cooler pipes from the transmission ONLY. Refer to Transmission Fluid Cooler Hose/Pipe Replacement .
  48. Plug the open outlet ports to prevent fluid loss and contamination.
  49. Drain the transmission fluid if necessary. Refer to Automatic Transmission Fluid and Filter Replacement .
  50. Support and secure the transmission using a suitable transmission jack.
  51. Remove the transmission crossmember. Refer to Transmission Support Crossmember Replacement .
  52. Remove the transfer case assembly. Refer to Transfer Case Assembly Replacement .

  53. Object Number: 1900878  Size: SH
  54. Remove the 2 transmission mounting studs (1).
  55. Remove the 6 transmission mounting bolts (2, 3).
  56. Separate the transmission from the engine alignment dowels.
  57. Important: Ensure clearance is maintained between the transmission and the following:

       • The engine wiring harness
       • The fuel hose/pipe brackets
       • The transmission oil cooler pipes

  58. Using the transmission jack, carefully lower the transmission from the vehicle.

  59. Object Number: 283776  Size: SH
  60. Install the J 21366 onto the transmission bell housing to retain the torque converter.
  61. Perform the flush and flow test on the automatic transmission oil cooler. Refer to Transmission Fluid Cooler Flushing and Flow Test .

Installation Procedure


    Object Number: 283776  Size: SH
  1. Remove the J 21366 from the transmission.
  2. Ensure the torque converter is fully engaged with the transmission oil pump.
  3. Important: Ensure clearance is maintained between the transmission and the following:

       • The engine wiring harness
       • The fuel hose/pipe brackets
       • The transmission oil cooler pipes

  4. Using the transmission jack, carefully raise the transmission to the engine.

  5. Object Number: 1900878  Size: SH
  6. Align the transmission with the engine alignment dowels.
  7. Notice: Refer to Fastener Notice in the Preface section.

    Important: Ensure the torque converter turns freely while tightening the transmission mounting bolts.

  8. Install the 6 transmission mounting bolts (2, 3).
  9. Tighten
    Tighten the bolts to 50 N·m (37 lb ft).

  10. Install the 2 transmission mounting studs (1).
  11. Tighten
    Tighten the studs to 50 N·m (37 lb ft).

  12. Install the transfer case assembly. Refer to Transfer Case Assembly Replacement .
  13. Install the transmission crossmember. Refer to Transmission Support Crossmember Replacement .
  14. Remove the transmission jack from under the vehicle.
  15. Connect the transmission oil cooler pipes to the transmission. Refer to Transmission Fluid Cooler Hose/Pipe Replacement .
  16. Align the torque converter to flexplate/flywheel orientation marks made during the removal procedure.

  17. Object Number: 1900884  Size: SH
  18. Repeat the following steps for all 3 torque converter bolts:
  19. 12.1. Rotate the harmonic balancer center bolt clockwise ONLY, in order to access the torque converter bolt holes.
    12.2. To aid in alignment of the torque converter to the flexplate/flywheel. Install all 3 torque converter bolts before fully tightening using one of the following:

    Tighten
    Tighten the torque converter bolts to 60 N·m (44 lb ft).

  20. Install the engine protection shield. Refer to Oil Pan Skid Plate Replacement .

  21. Object Number: 1900883  Size: SH
  22. Install the right flywheel inspection cover (2)
  23. Install the right flywheel inspection cover bolt (1)
  24. Tighten
    Tighten the bolt to 10 N·m (89 lb in).

  25. Install the starter motor. Refer to Starter Motor Replacement .

  26. Object Number: 1900880  Size: SH
  27. Install the left flywheel inspection cover (2)
  28. Install the left flywheel inspection cover bolt (1)
  29. Tighten
    Tighten the bolt to 10 N·m (89 lb in).


    Object Number: 1350754  Size: SH
  30. Install the inspection plug (3) to the transmission (1).

  31. Object Number: 1900900  Size: SH
  32. Install the bolt (1) securing the fuel hose/pipe bracket (2) to the transmission crossmember.
  33. Tighten
    Tighten the bolt to 20 N·m (15 lb ft).


    Object Number: 1900898  Size: SH
  34. Attach the fuel hose/pipe retainer (1) to the bracket on the transfer case adaptor.

  35. Object Number: 1900895  Size: SH
  36. Install the screw (2) securing the fuel hose/pipe bracket (1) to the transmission.
  37. Tighten
    Tighten the screw to 9 N·m (80 lb in).


    Object Number: 1900893  Size: SH
  38. Install the nut (2) securing the fuel hose/pipe bracket (1) to the transmission.
  39. Tighten
    Tighten the nut to 20 N·m (15 lb ft).


    Object Number: 1912460  Size: SH
  40. Connect the transmission vent hose retainer (2) to the fuel hose/pipe bracket.

  41. Object Number: 1912464  Size: SH
  42. Connect the transfer case vent hose retainer (2) to the fuel hose/pipe bracket.

  43. Object Number: 1302100  Size: SH
  44. Connect the park/neutral back up switch electrical connector (3).

  45. Object Number: 1566667  Size: SH
  46. Connect the transmission main electrical connector (3).
  47. Install the screw (1) securing the engine wiring harness (2) to the right side of the transmission.
  48. Tighten
    Tighten the engine wiring harness retainer to transmission screw to 9 N·m (80 lb in).

    Important: Ensure the range selector cable is routed exactly as originally positioned in the vehicle to avoid coming into contact with potential hazards such as hot, sharp, and moving objects.


    Object Number: 1900891  Size: SH
  49. Install the range selector cable (2) to the range selector cable bracket. Ensure the range selector cable retaining tabs fully engage the range selector cable bracket.
  50. Install the retainer (1) to the range selector cable (2).
  51. Connect the range selector cable end (3) to the transaxle range switch lever.

  52. Object Number: 1900888  Size: SH
  53. Install the left heat shield (2).
  54. Install the left heat shield bolts (1).
  55. Tighten
    Tighten the bolts to 10 N·m (89 lb in).


    Object Number: 1900886  Size: SH
  56. Install the right heat shield (2).
  57. Install the right heat shield bolts (1).
  58. Tighten
    Tighten the bolts to 10 N·m (89 lb in).

  59. Install the right and left catalytic converters. Refer to Catalytic Converter Replacement - Right Side and Catalytic Converter Replacement - Left Side .
  60. Install the filler tube. Refer to Transmission Fluid Filler Tube and Seal Replacement .
  61. Fill the transmission fluid if necessary. Refer to Automatic Transmission Fluid and Filter Replacement .
  62. Adjust the automatic transmission range selector cable. Refer to Range Selector Lever Cable Adjustment .
  63. Lower the vehicle.

Transmission Final Test and Inspection

Complete the following procedure after the transmission is installed in the vehicle:

  1. With the ignition OFF or disconnected, crank the engine several times. Listen for any unusual noises or evidence that any parts are binding.
  2. Place transmission in neutral, start the engine and listen for any unusual noises or evidence that any parts are binding.
  3. While the engine continues to idle raise and support the vehicle. Refer to Lifting and Jacking the Vehicle .
  4. Perform a final inspection for the proper fluid level. Refer to Transmission Fluid Check .
  5. Lower the vehicle.
  6. Important: It is recommended that transmission adaptive pressure (TAP) information be reset.

    Resetting the TAP values using a scan tool will erase all learned values in all cells. As a result, The ECM, PCM or TCM will need to relearn TAP values. Transmission performance may be affected as new TAP values are learned.

  7. Reset the TAP values. Refer to Transmission Adaptive Functions .
  8. Road test the vehicle.