GM Service Manual Online
For 1990-2009 cars only
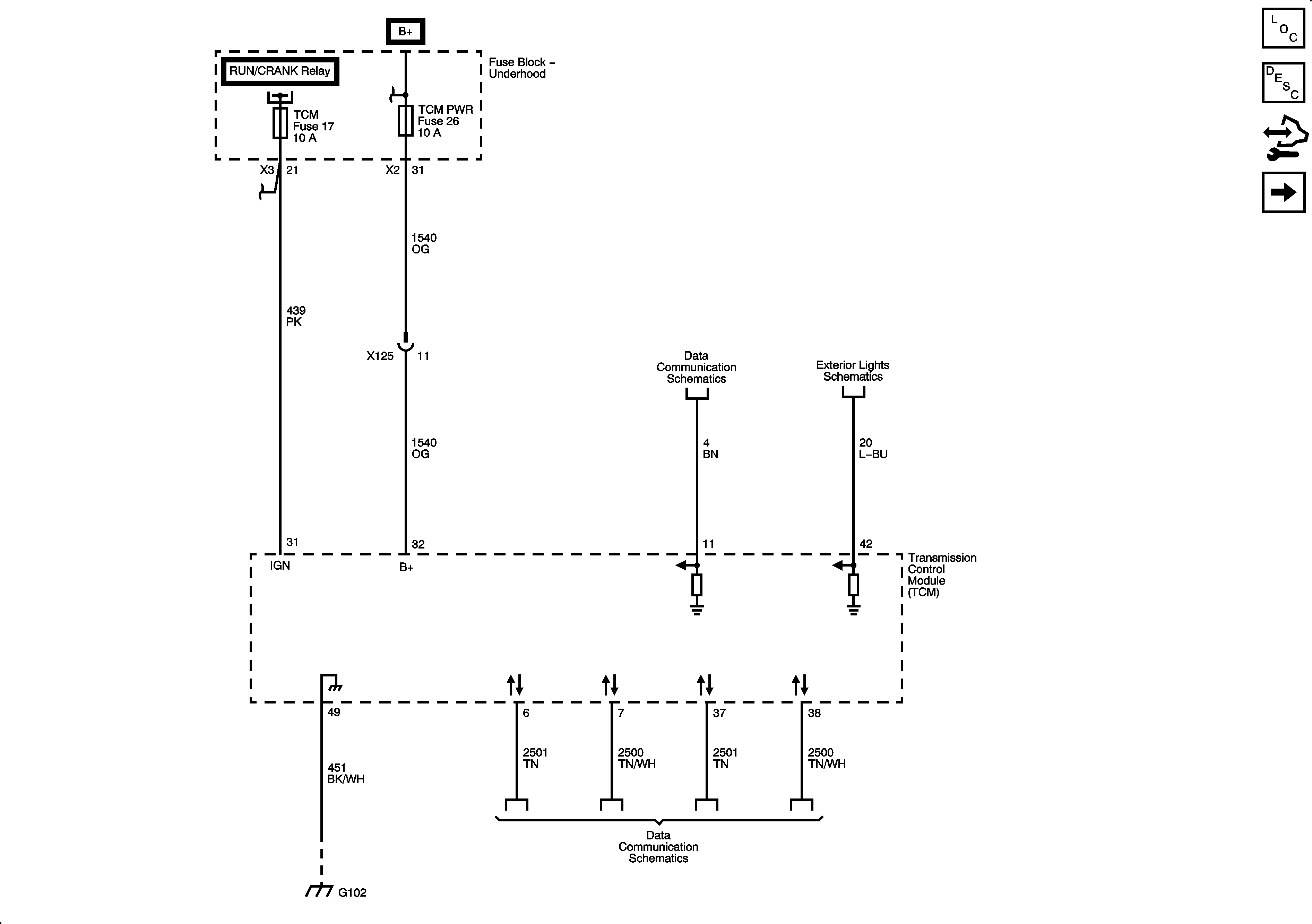
Figure 1:

Module Power, Ground, and Serial Data


Object Number: 2080374  Size: FS
Figure 2:

Shift Controls


Object Number: 2080378  Size: FS
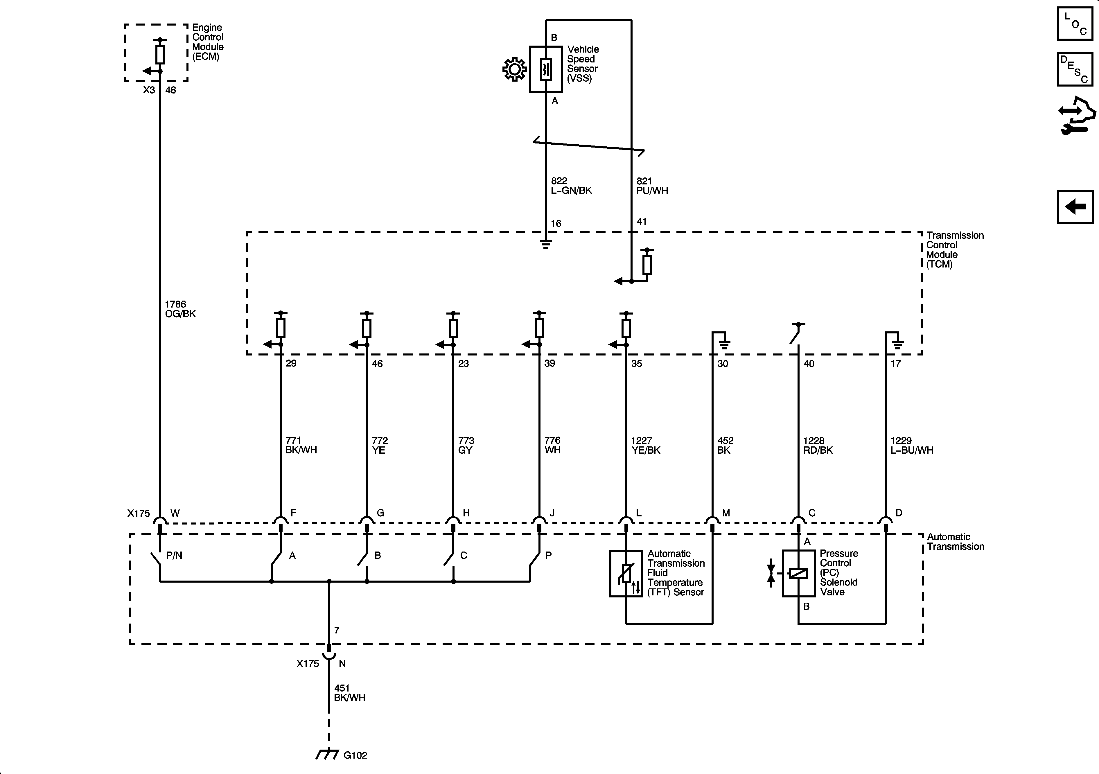
Figure 3:

Pressure and Temperature Controls


Object Number: 2080381  Size: FS
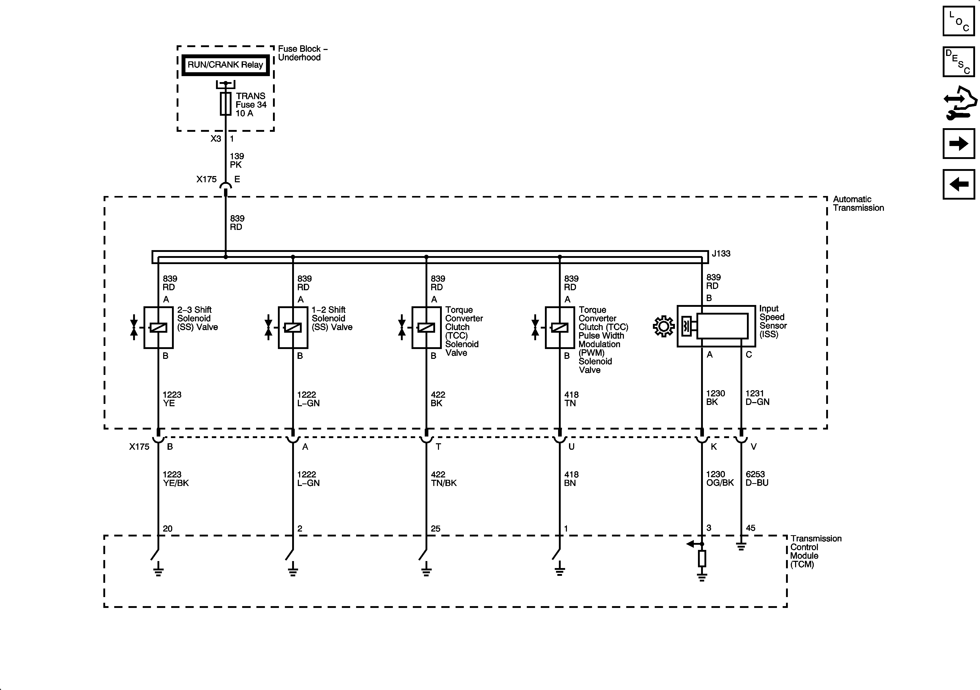
Figure 4:

PNP Signals, VSS Signal and Tow/Haul Signal


Object Number: 2080385  Size: FS