GM Service Manual Online
For 1990-2009 cars only
Makes
🢒
Holden
🢒
2006
🢒
Barina
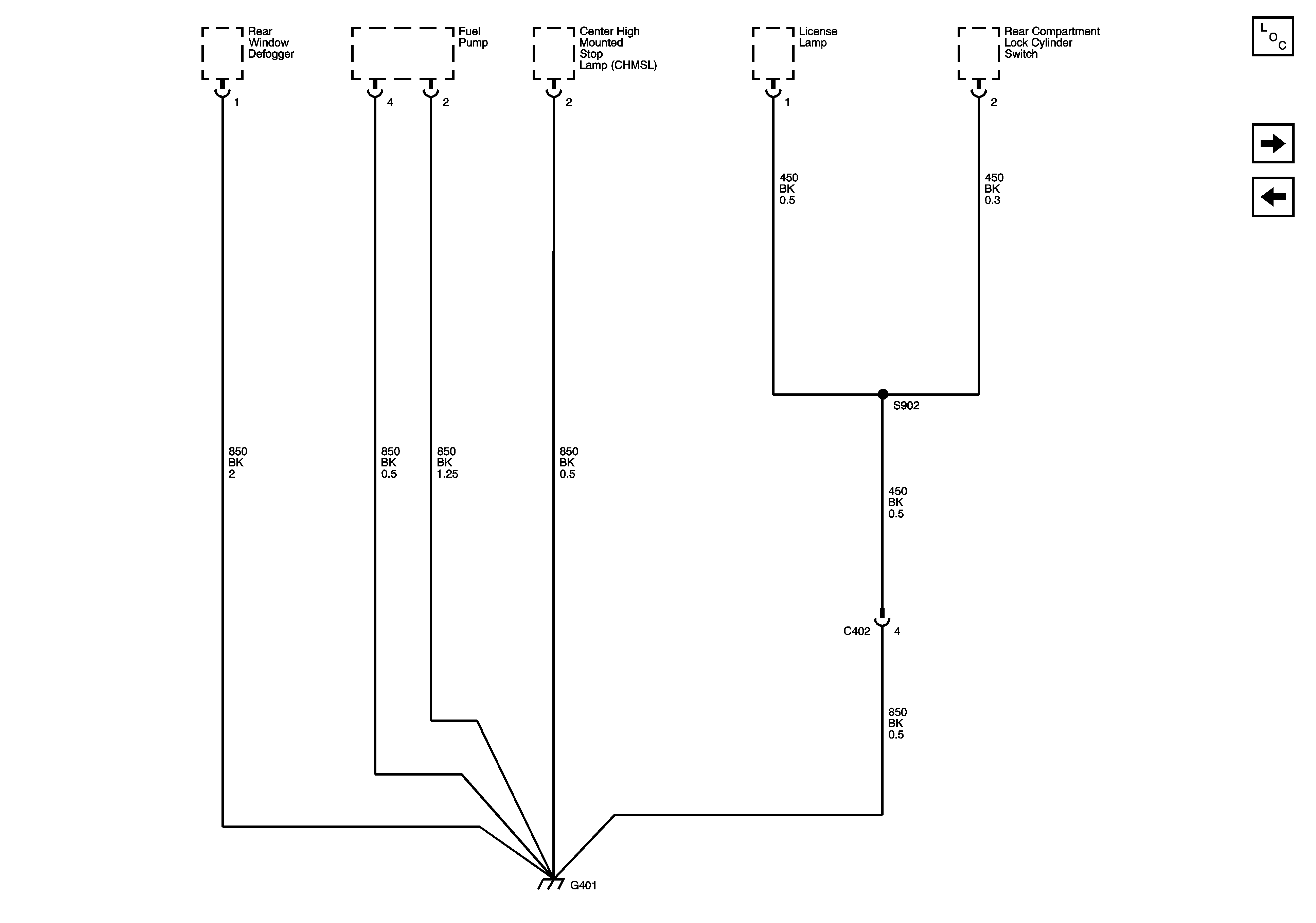
🢒 Ground Distribution - G401 Notchback
Ground Distribution - G401 Notchback
G401 (Notchback)
Master Electrical Component List
Ground Distribution - G401 Hatchback, G901
Ground Distribution - G301