GM Service Manual Online
For 1990-2009 cars only
Makes
🢒
Holden
🢒
2008
🢒
Barina
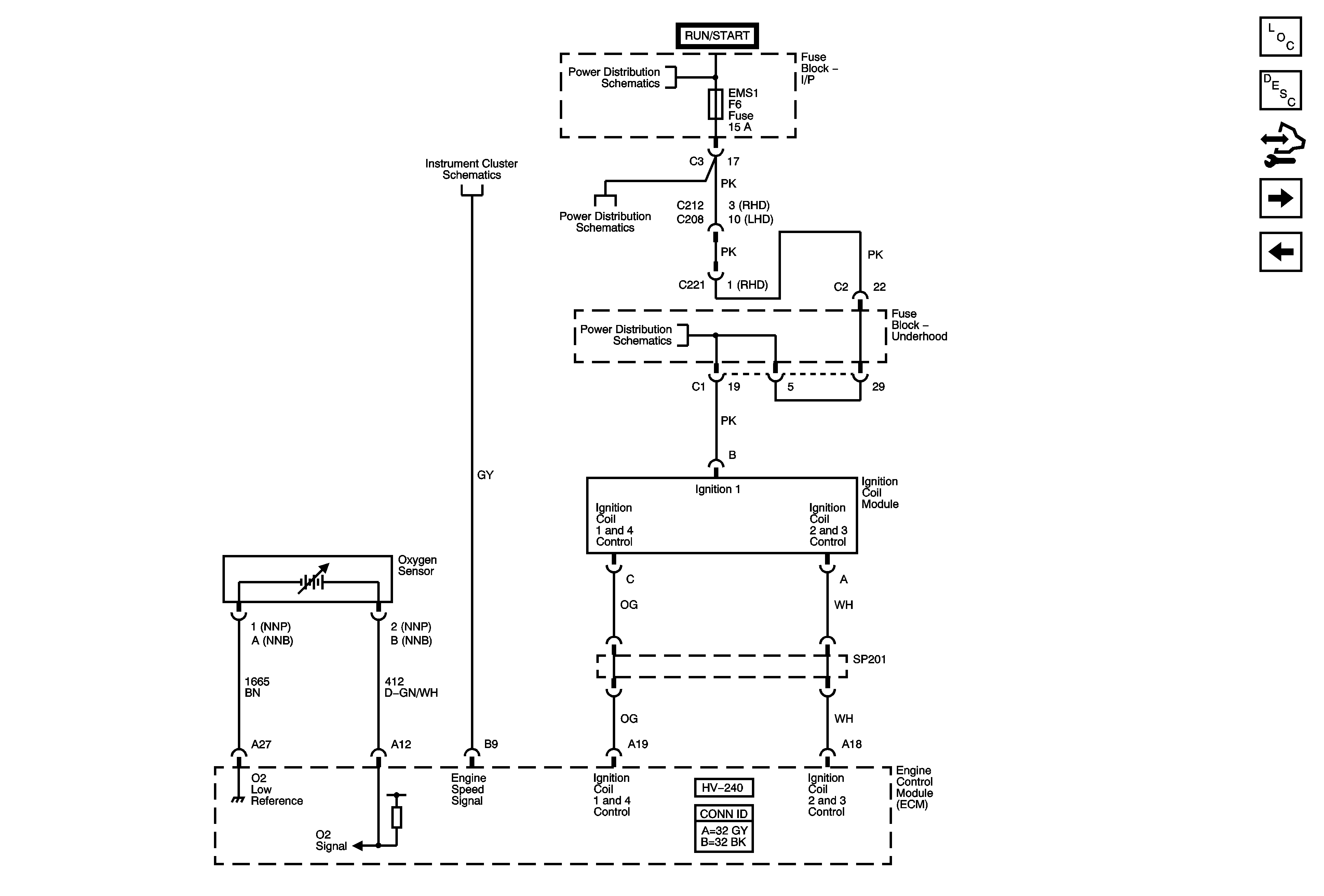
🢒 Ignition Coil, Oxygen Sensor
Ignition Coil, Oxygen Sensor
Ignition Coil, Oxygen Sensor
Master Electrical Component List Notchback
Electronic Ignition (EI) System Description
Control Module References
CKP, CMP, A/C Refrigerant Pressure Sensors
ECT, IAT, Knock, TP Sensors
SDM, EMS 1, EMS 2 Fuses
Instrument Cluster Power and Ground, Ambient Temperature, Engine Temperature, Fuel, Speed Gages
ABS, HAZARD, ECU, FUEL PUMP Fuses
ABS, HAZARD, ECU, FUEL PUMP Fuses