GM Service Manual Online
For 1990-2009 cars only

Intake and Exhaust Manifold


Object Number: 2049774  Size: SH

The intake manifold (1) is an air flow passage to the combustion chamber through the throttle body. It has an effect on engine torque, power, noise, drivability, emission, fuel economy and performance. It is made of poly amid for weight reduction.

The exhaust manifold (6) catalytic converter (7) is located on the cylinder head. It directs the exhaust gas out of the combustion chamber and into the exhaust pipes. It is designed to endure high pressure and high temperature and made of Stainless steel material.

Valve Train


Object Number: 2049775  Size: SH

This valve train system is applied on direct acting type by crankshaft rotation. Intake/exhaust camshaft (2) are driven and this operation results in the opening/closing of 2 intake valve/2 exhaust valve (4). This total operation brings out the combustion of cylinder space. VCP is applied for variable cam timing.

Due to systematical characteristics (direct acting type), the tappet can be directly contacted with the cam-profile of camshaft and each different gap between intake valve and exhaust valve with tappet must be maintained. And this valve train system is composed of valve spring, valve stem seal, valve spring retainer and valve key.

Cylinder Head


Object Number: 2049776  Size: SH

This cylinder head is of a Dual Over Head Camshaft type. It houses two camshafts that rotate by combustion force made in the combustion chamber and operate (open and close) 4 valves per cylinder. The bottom part of the cylinder head contains the combustion chamber. The material of the cylinder head is an aluminum alloy that has good cooling characteristics and stiffness for protecting it from high temperatures and combustion pressures.

The cylinder head has a water jacket for coolant flow and is fitted with steel valve seats to seal the valves.

Crankshaft and Piston


Object Number: 2049777  Size: SH

The crankshaft is of cast iron design. Five main journals are supported by the cylinder block, bearing cap and main bearings with a suitable oil clearance. The 3rd main bearing is selective and provides an axial clearance of crankshaft and is a thrust bearing. The connecting rods are assembled on 4 pin journals each with metal bearings to change the movement from reciprocating to rotating. On the front side, there is a damper pulley for belt drive and a timing sprocket for belt drive. On the rear side, there is a flywheel or a flexible plate to transport the engine torque to transmission.

The pistons are a cast aluminum crown design. They have 2 compression rings and 1 oil ring. There is a piston pin of full floating type. It floats in the piston pin bore and connecting rod pin bore, and it is fixed by retainers at both ends.

The connecting rod and rod cap are assembled on the crankshaft with bearings.

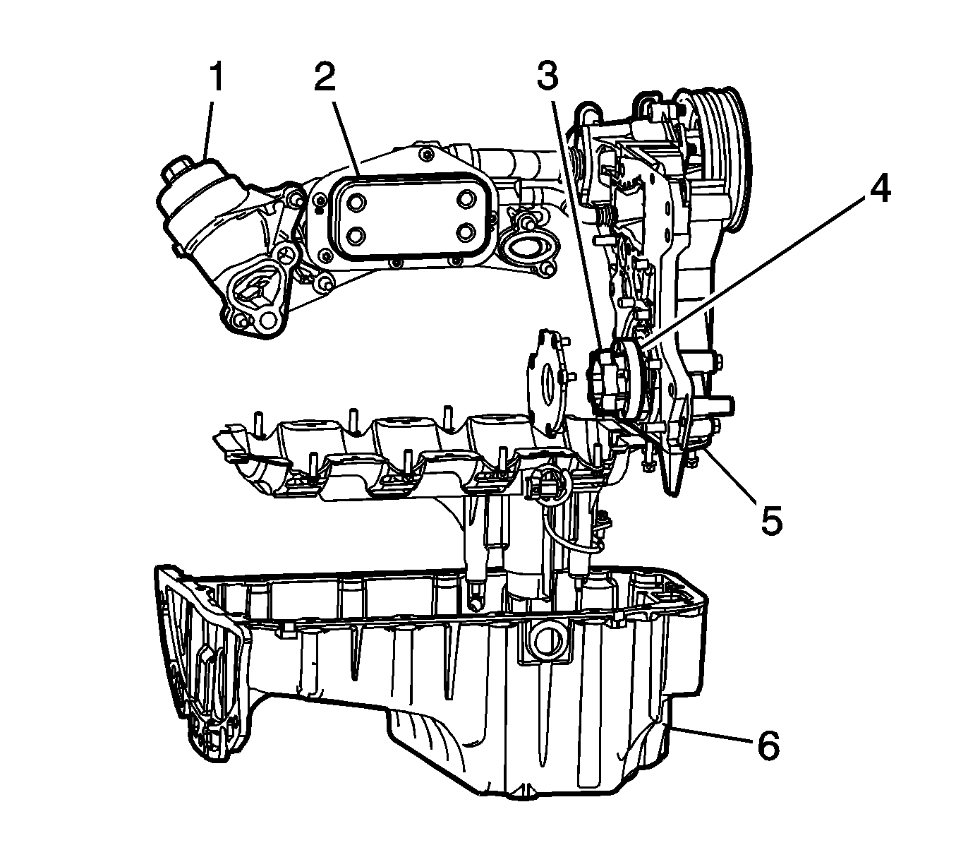
Lubrication System


Object Number: 2049778  Size: SH

The oil pump (1) supplies engine oil from the oil pan (4) and feeds it to the various parts of the engine under pressure.

An oil strainer is mounted before the inlet of the oil pump to remove impurities that could clog or damage the oil pump or other engine components. When the crankshaft rotates, the oil pump driven gear rotates. It makes the space between inner rotor and outer rotor to constantly open and narrow enough to pull the oil from the pan into the main gallery of block.

At high engine speeds, the oil pump supplies a much higher amount of oil than required for lubrication pressure of the engine. A relief valve relieves the amount of oil entering the engine lubrication passages.

During lower engine speeds the relief valve is closed by the coil spring tension, so all of the oil is delivered to the engine parts. If the engine speed is increased, the oil pressure becomes high enough to overcome and open the force of the spring. The bypassed oil is returned to oil pump inlet.

For cooling the engine oil, the heat oil cooler (5) is located on the engine block side.

Timing System


Object Number: 2049779  Size: SH

The crankshaft is connected to the intake and exhaust cam shafts by using a timing belt (1). An automatic tensioner (2) and idler puller (4) maintain proper belt tension and increase the wrap angles around the drive gears.

Engine Block


Object Number: 2049780  Size: SH

The cylinder block is made of cast iron. Many related parts are assembled internally and externally.

There are engine coolant and oil passages for cooling and lubricating in the inside of engine block.

On the inside of the engine block, machined piston bore surfaces help the piston to seal. Also oil cooling jets are installed to help the cooling of the piston.

The cylinder block has main bearing saddles and main bearing cap to support the crankshaft on the lower side.