GM Service Manual Online
For 1990-2009 cars only
Makes
🢒
Holden
🢒
2009
🢒
Barina
🢒
Safety and Security
🢒
Seat Belts
🢒 Seat Belt Schematics
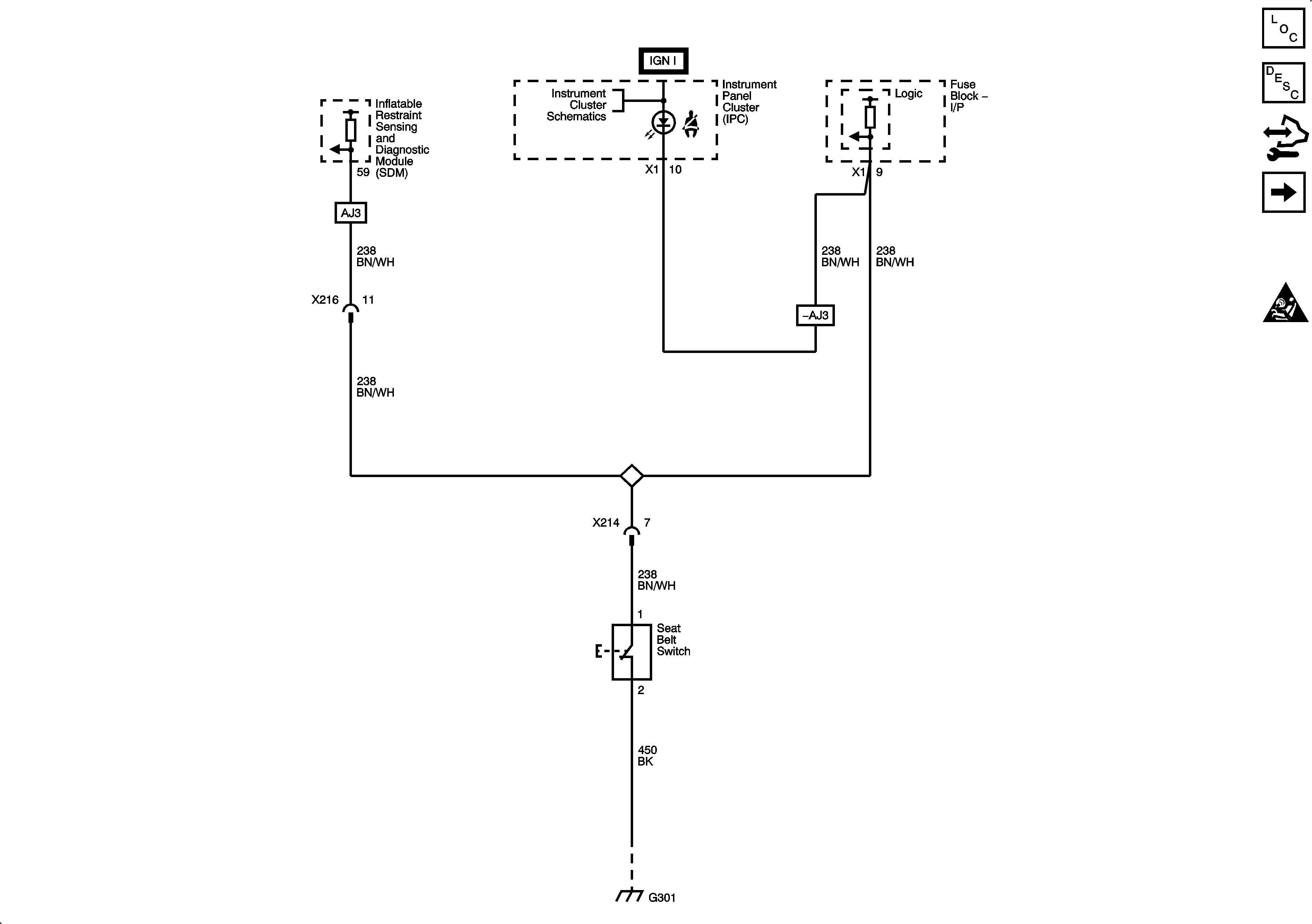
Figure
1:
Seat Belt Schematics (with WHB)
Master Electrical Component List
Seat Belt System Description and Operation
Control Module References
Seat Belts Schematics (without WHB)
SIR Caution for Zoning
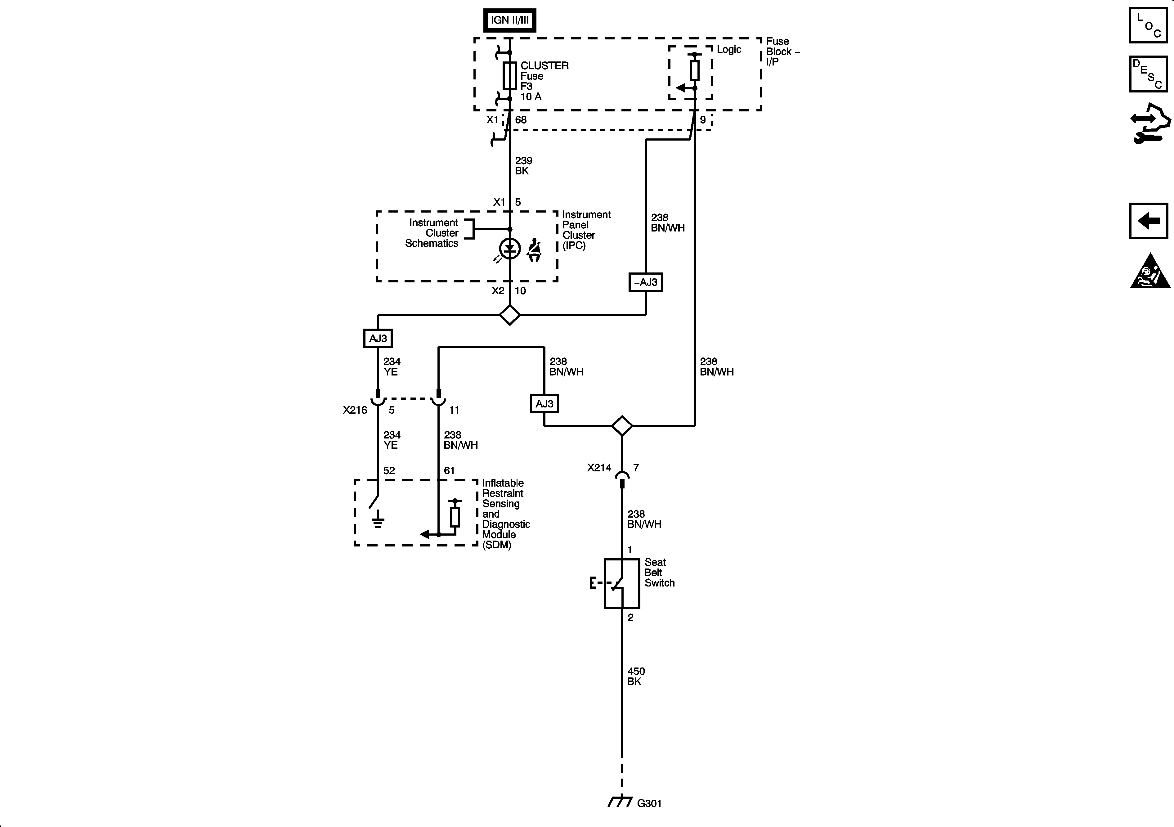
Figure
2:
Seat Belt Schematics (without WHB)
Master Electrical Component List
Seat Belt System Description and Operation
Control Module References
Seat Belts Schematics (with WHB)
SIR Caution for Zoning