GM Service Manual Online
For 1990-2009 cars only
Makes
🢒
Holden
🢒
2007
🢒
VE Sedan
🢒
Driver Information and Entertainment
🢒
Cellular, Entertainment, and Navigation
🢒 Radio/Navigation System Schematics
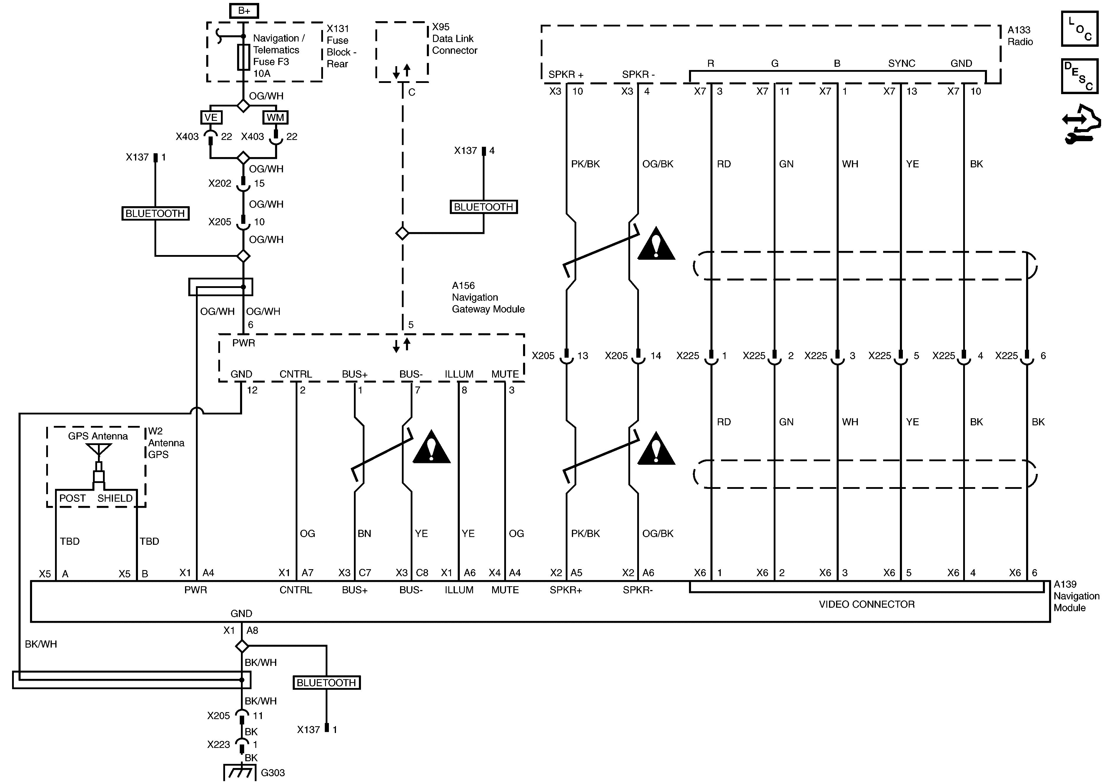
Navigation Module and Navigation Gateway Module Inputs and Outputs
Master Electrical Component List
Control Module References
G303 and G304 - 1 of 2