GM Service Manual Online
For 1990-2009 cars only
Makes
🢒
Holden
🢒
2009
🢒
VE Sedan
🢒
Diagnostic Navigation
🢒
Vehicle Diagnostic Information
🢒 Antilock Brake System Schematics
Figure
1:
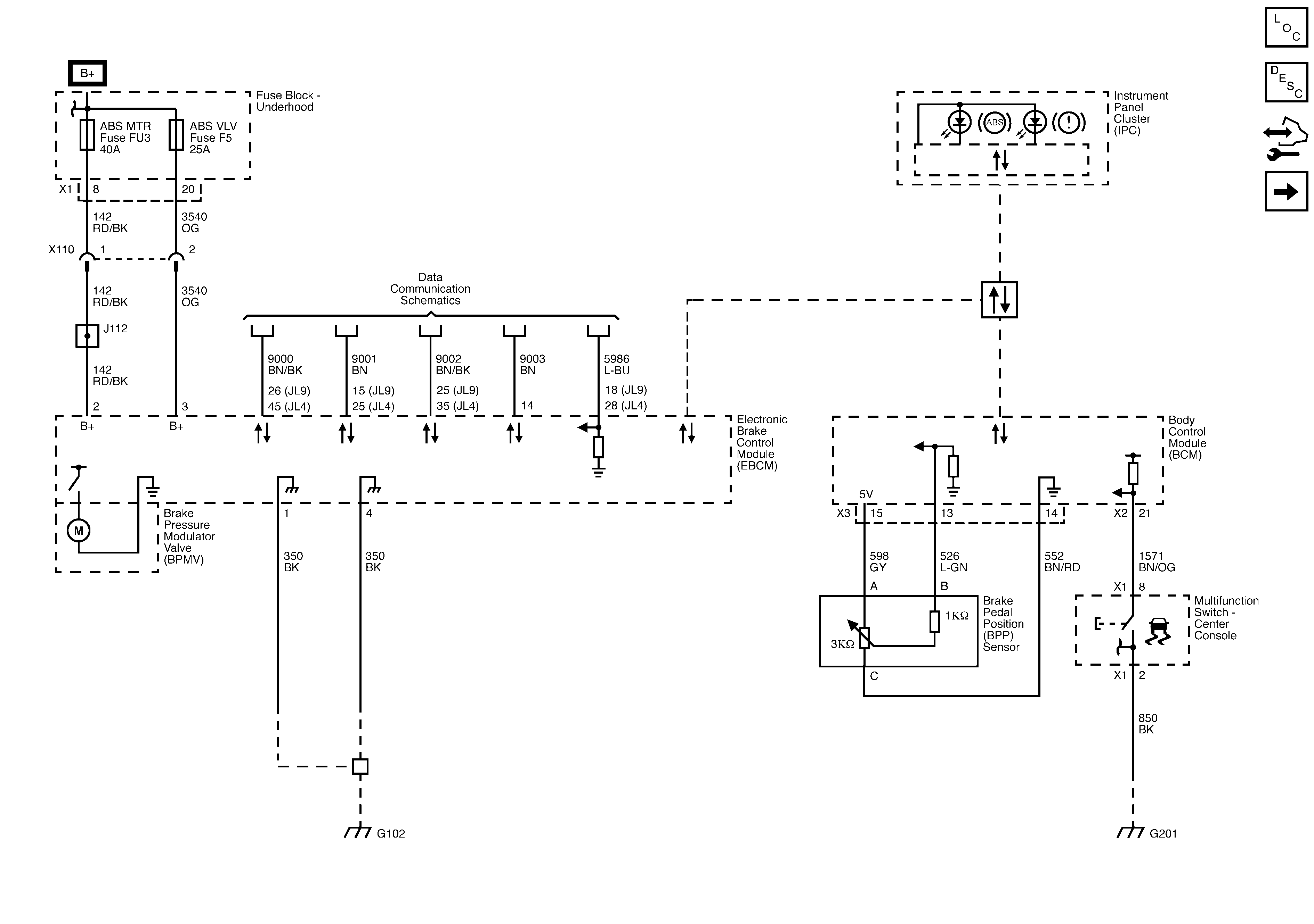
Module Power, Ground, Serial Data, Traction Control, and Brake Pedal Position
Figure
2:
Wheel Speed Sensors
Figure
3:
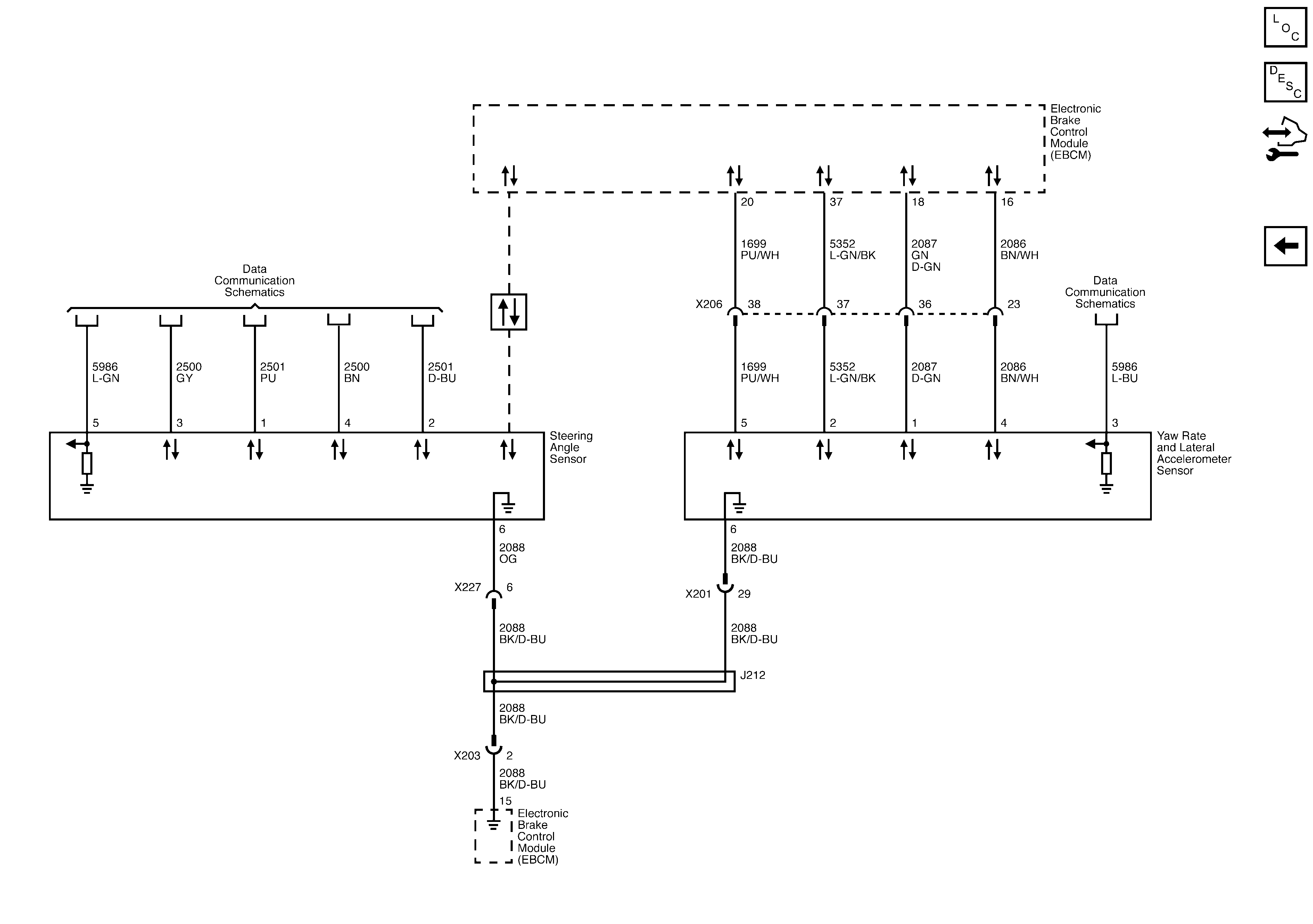
Vehicle Stability (JL4)