GM Service Manual Online
For 1990-2009 cars only
Makes
🢒
Holden
🢒
2009
🢒
VE Sedan
🢒
Safety and Security
🢒
Supplemental Inflatable Restraints
🢒 SIR Schematics
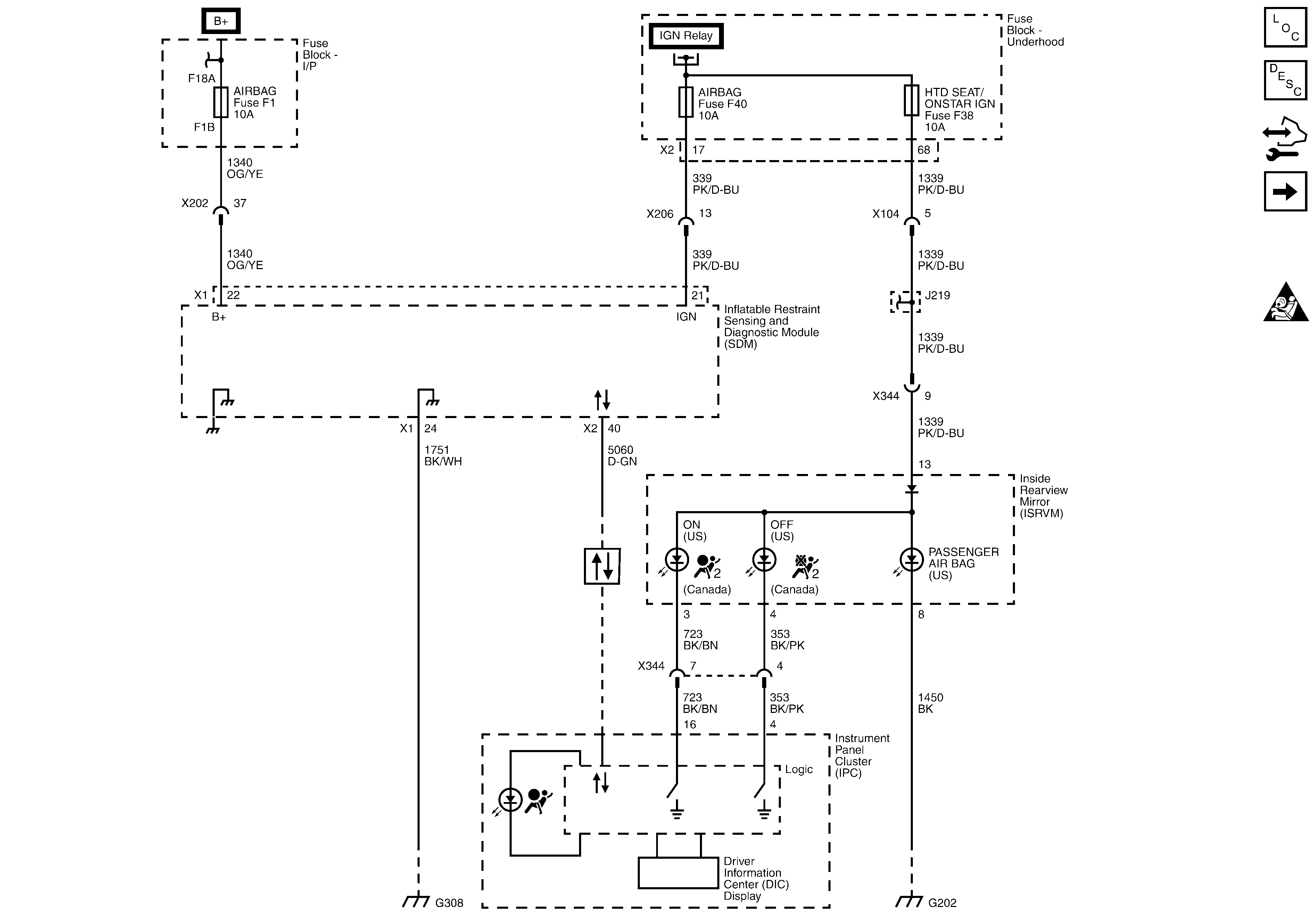
Figure
1:
Module Power, Ground, and Indicators
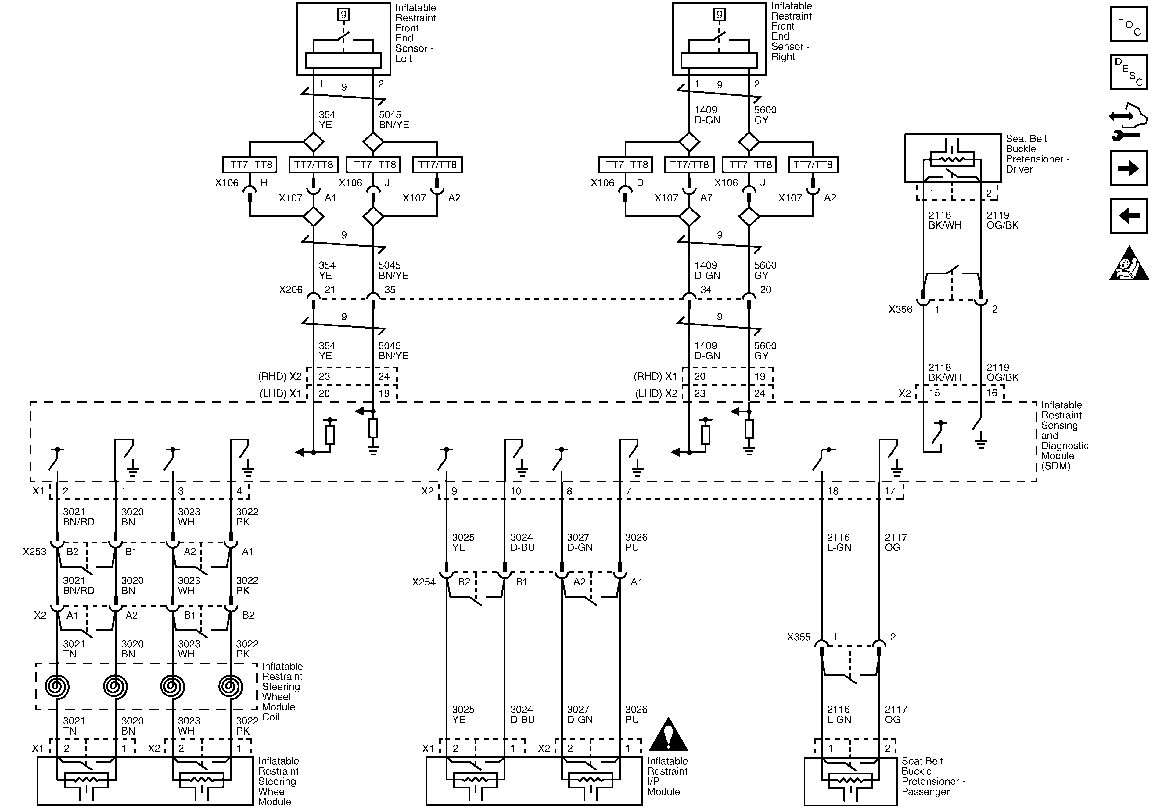
Figure
2:
Front End Sensors, Seat Belt Pretensioner, and Front Air Bags
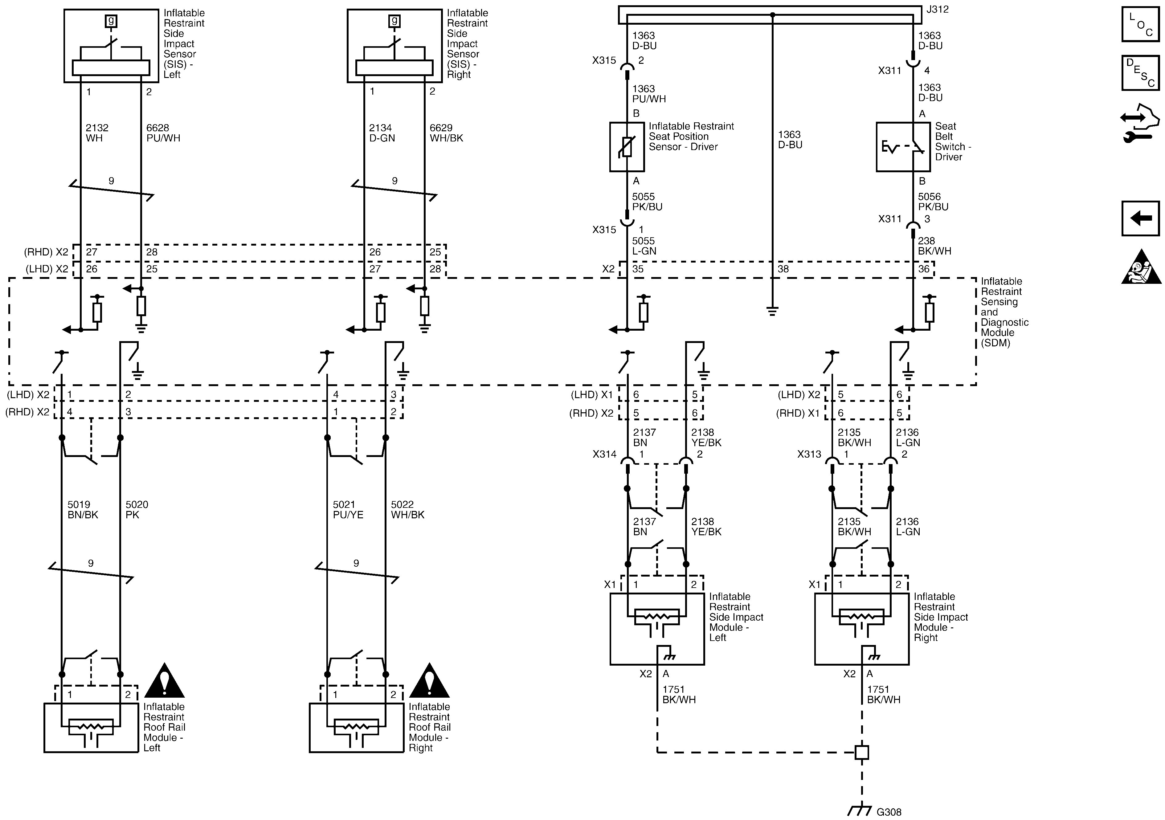
Figure
3:
Seat Position/Side Impact Sensors and Roof Rail/Side Impact Air Bags