GM Service Manual Online
For 1990-2009 cars only
Makes
🢒
Holden
🢒
2009
🢒
VE Sedan
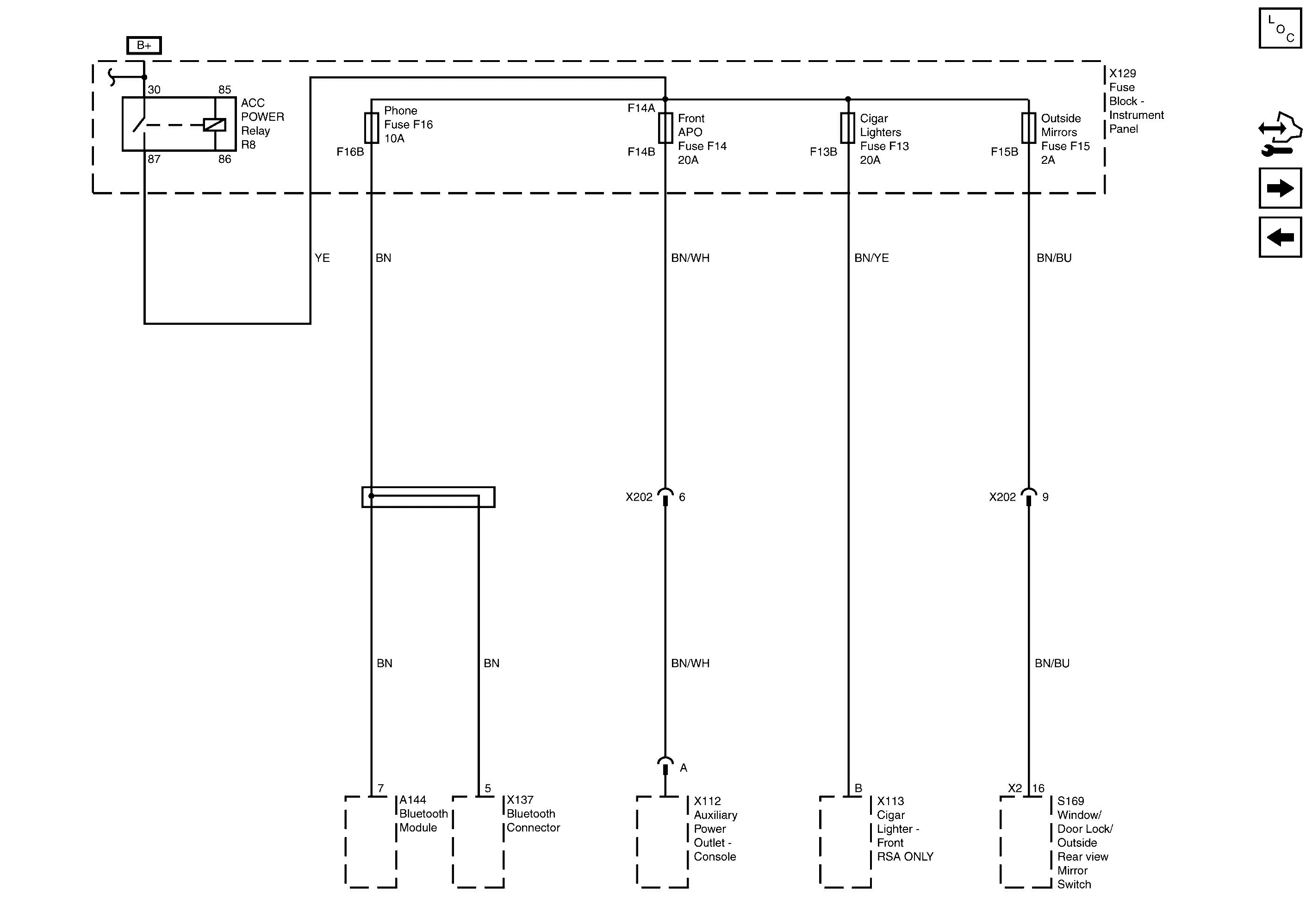
🢒 IGN II/III Bus, Cigar Lighters, Front APO, Outside Mirrors and Phone Fuses
IGN II/III Bus, Cigar Lighters, Front APO, Outside Mirrors and Phone Fuses
IGN II/III BUS - Cigar Lighters, Front APO, Outside Mirrors and Phone Fuses
Master Electrical Component List
Control Module References
FRT WASH, HORN, LT HI BEAM, LT LO BEAM, RT HI BEAM, RT HI BEAM, RT LO BEAM and THEFT HORN Fuses
IGN II/III Bus - Airbag, IGN Engine and Phone/Cruise
Batt Main 2, Console Lighting, BCM Logic, Stop Lamps/Park Assist and IGNSW/Theft Fuses and Ignition Switch