GM Service Manual Online
For 1990-2009 cars only
Makes
🢒
Holden
🢒
2009
🢒
VE Sedan
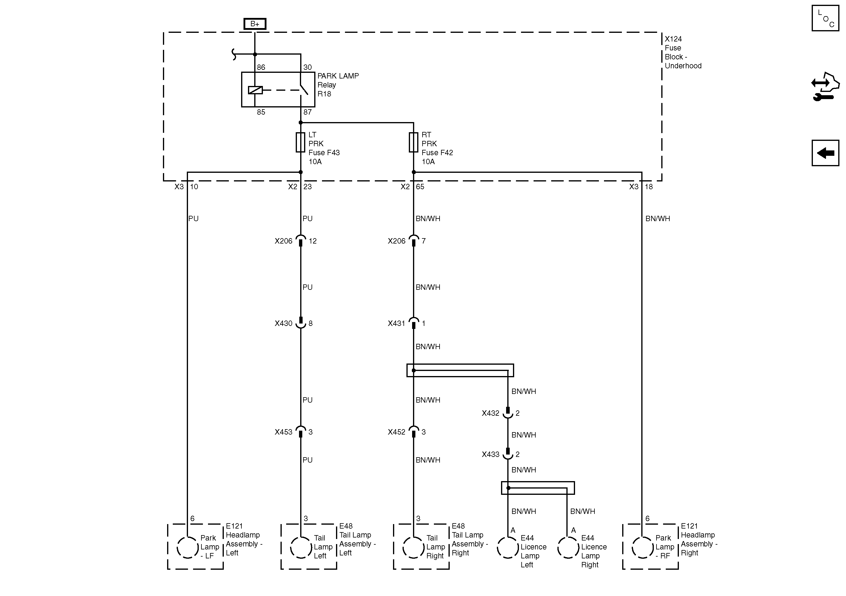
🢒 LT PRK and RT PRK Fuses
LT PRK and RT PRK Fuses
LT PRK and RT PRK Fuses
Master Electrical Component List
Control Module References
FRT WASH, HORN, LT HI BEAM, LT LO BEAM, RT HI BEAM, RT HI BEAM, RT LO BEAM and THEFT HORN Fuses
B+ Bus - 1 of 2