GM Service Manual Online
For 1990-2009 cars only

D20


Object Number: 1962620  Size: FS
Master Electrical Component List
Control Module References
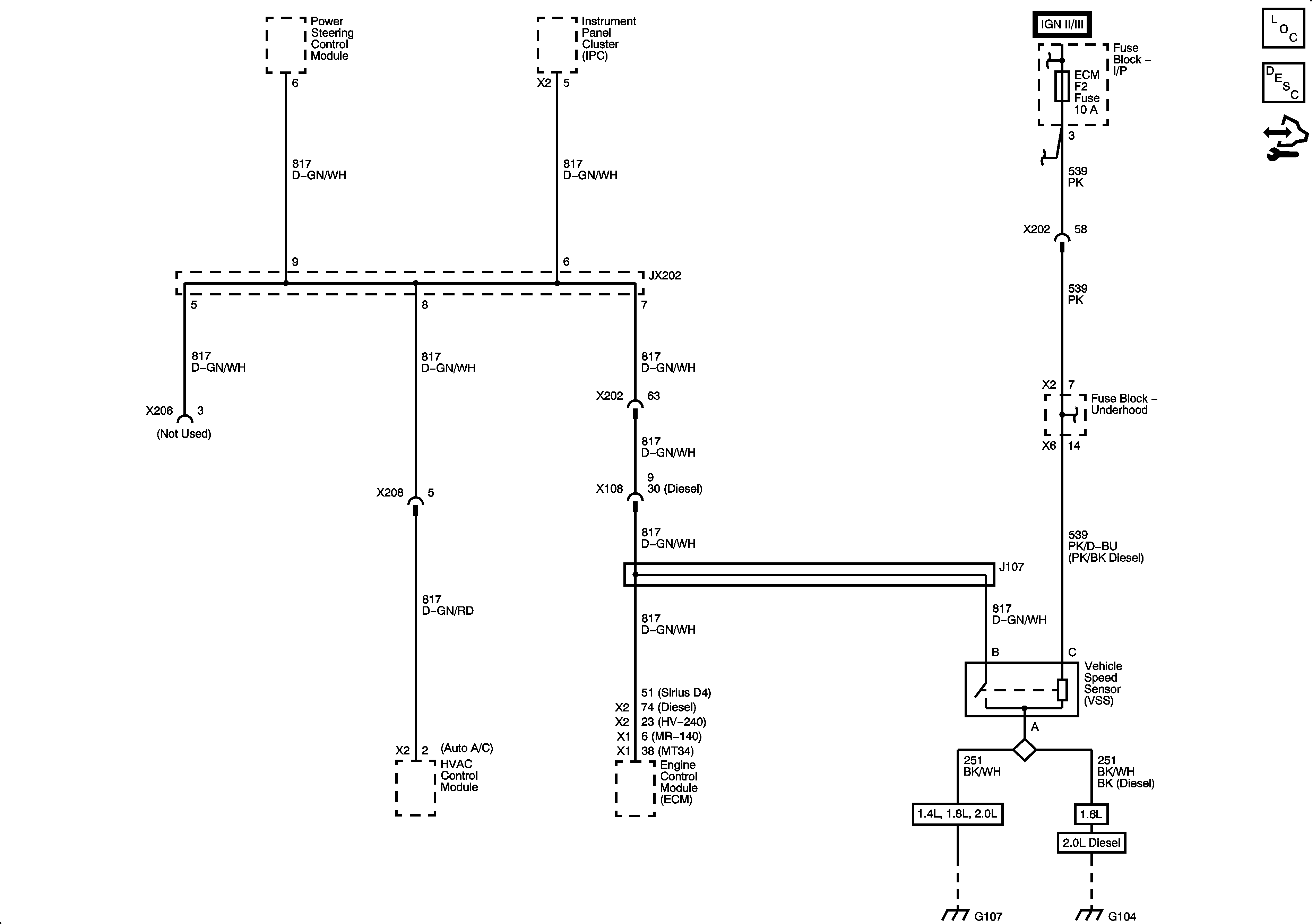
Fuse Block - Underhood B+ Bus, 1 of 3
Fuse Block - Underhood B+ Bus, 1 of 3
Fuse Block - Underhood B+ Bus, 1 of 3
G104