GM Service Manual Online
For 1990-2009 cars only
Makes
🢒
Holden
🢒
2008
🢒
Viva
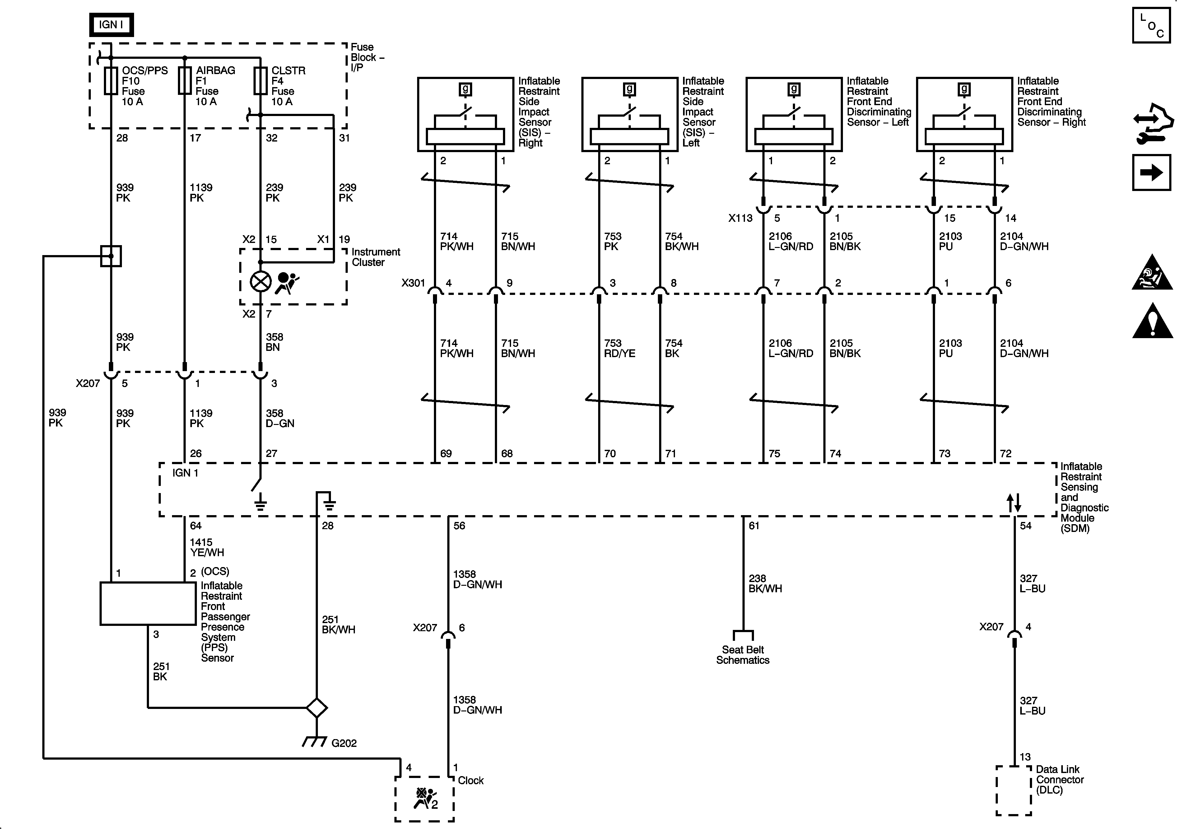
🢒 Dual Stage SIR - 1 of 2
Dual Stage SIR - 1 of 2
Dual Stage SIR - 1 of 2
Master Electrical Component List
Control Module References
Dual Stage SIR - 2 of 2
Master Electrical Schematic Icons
Fuse Block - Underhood B+ Bus, 1 of 3
Fuse Block - Underhood B+ Bus, 1 of 3
Seat Belt