GM Service Manual Online
For 1990-2009 cars only
Makes
🢒
Holden
🢒
2008
🢒
Viva
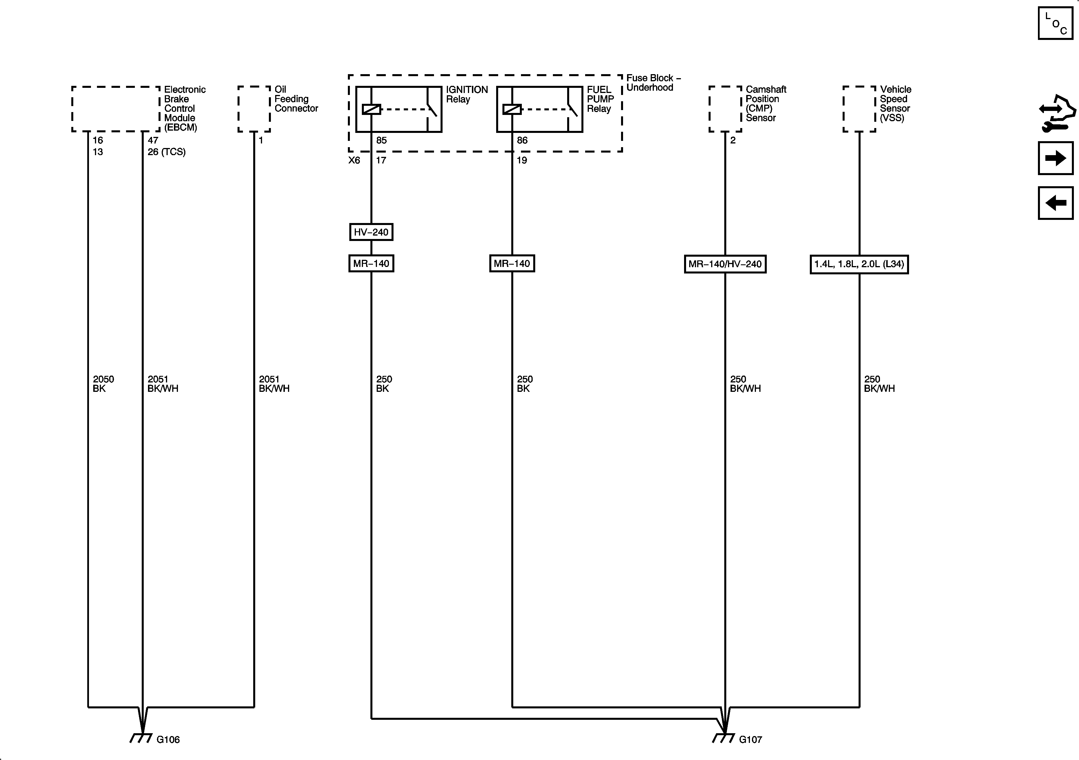
🢒 G106, G107
G106, G107
G106, G107
Master Electrical Component List
Control Module References
G201 - 1 of 2
G104