GM Service Manual Online
For 1990-2009 cars only
Figure 1:

ABS Harness Routing


Object Number: 1855595  Size: MF
(1)G106
(2)Electronic Brake Control Module (EBCM)
(3)Oil Feeding Connector
(4)C111
(5)C110
(6)Wheel Speed Sensor
Figure 2:

Battery Harness Routing


Object Number: 1855594  Size: MF
(1)G103
(2)G105
(3)Starter
(4)Generator
Figure 3:

Floor Harness Routing


Object Number: 1291833  Size: MF
(1)Trunk Room Lamp
(2)CHMSL
(3)Rear Door Contact Switch
(4)G302
(5)C351
(6)Front Door Contact Switch
(7)Side Air Bag
(8)Side Air Bag Sensor
(9)C301
(10)Parking Brake Switch
(11)Fuel Pump
(12)C302
(13)C351
(14)Side Air Bag Sensor
(15)Front Door Contact Switch
(16)C371
(17)Rear Door Contact Switch
(18)C207
(19)Side Air Bag
(20)G301
Figure 4:

Front Harness Routing


Object Number: 1291805  Size: MF
(1)C109
(2)Left Hand Headlamp
(3)Main Cooling Fan
(4)Auxiliary Cooling Fan
(5)Right Hand Turn Signal Lamp
(6)Right Hand Headlamp
(7)Right Hand Fog Lamp
(8)Side Turn Signal Lamp
(9)Horn
(10)Cooling Fan Resistor
(11)G101
(12)C104
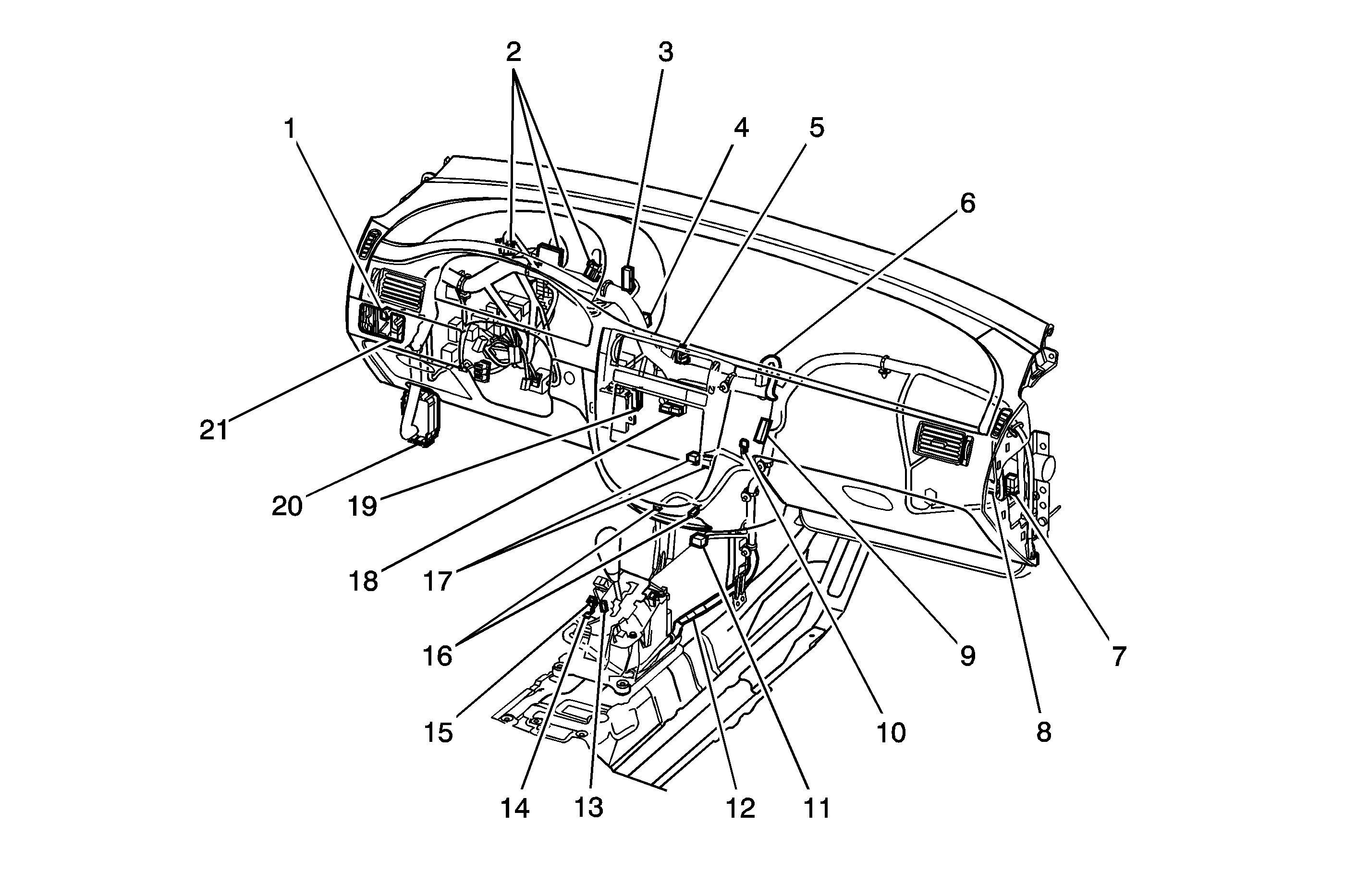
Figure 5:

Instrument Panel Harness Routing - LHD


Object Number: 1291841  Size: MF
(1)Headlamp Leveling Switch
(2)Instrument Cluster
(3)SP202
(4)C207
(5)Hazard Switch
(6)Clock
(7)Outside Rearview Mirror
(8)C208
(9)SP204
(10)G204
(11)Auxiliary Power Outlet
(12)C210
(13)PRNDL Illumination
(14)BTSI Solenoid
(15)Hold Switch
(16)Cigar Lighter and Ash Tray
(17)A/C Control Switch
(18)Radio
(19)SP203
(20)C202
(21)Dimmer Control Unit
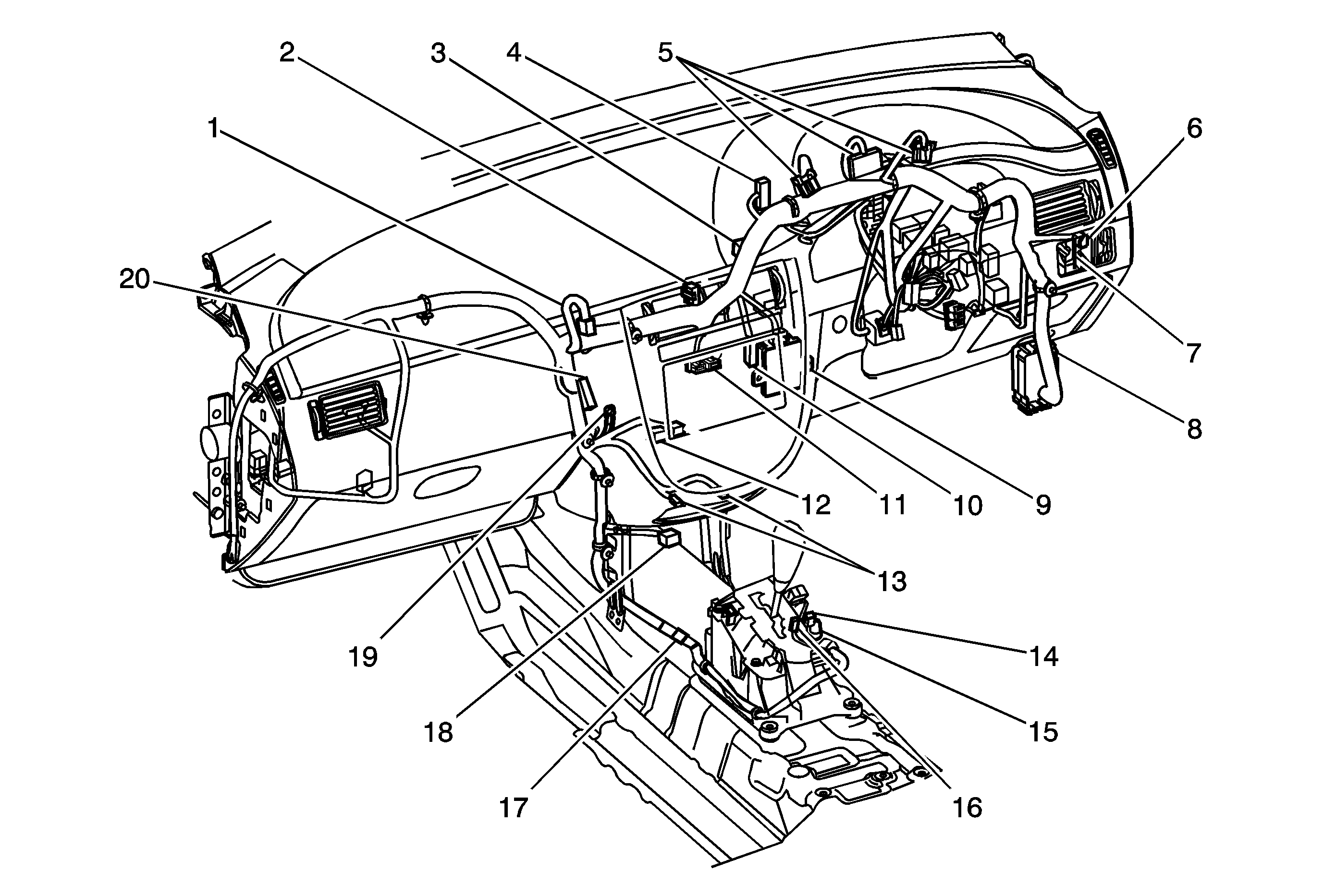
Figure 6:

Instrument Panel Harness Routing - RHD


Object Number: 1855585  Size: MF
(1)Clock
(2)Hazard Switch
(3)C207
(4)S202
(5)Cluster
(6)Headlamp Leveling Switch
(7)Dimmer Control Switch
(8)C202
(9)Multifunction Alarm Module
(10)S203
(11)Radio
(12)A/C Control Switch
(13)Cigar and Ash Tray
(14)Hold Mode Switch
(15)Shiftlock Control Solenoid
(16)PRNDL Illumination
(17)C302
(18)Auxiliary Power Outlet
(19)G203
(20)S204
Figure 7:

Engine Harness Routing - MR140/HV240


Object Number: 1855591  Size: MF
(1)Engine Control Module (ECM)
(2)Linear Exhaust Gas Recirculation (EGR) Valve
(3)Manifold Absolute Pressure (MAP) Sensor
(4)Fuel Injectors
(4)Fuel Injector
(4)Fuel Injector
(5)Crankshaft Position (CKP) Sensor
(6)Camshaft Position (CMP) Sensor
(7)Throttle Position (TP) Sensor
(8)Generator
(9)Knock Sensor (KS)
(10)Oil Pressure Switch
(11)Engine Control Module (ECM)
(12)G104
(13)G107
(14)Idle Air Control (IAC) Valve
(15)Starter
(16)Vehicle Speed Sensor (VSS)
(17)Evaporative Emissions (EVAP) Purge Solenoid Valve
(18)Back Up Lamp Switch
(19)Heated Oxygen Sensor 1 (HO2S1)
(20)C108
(21)C103, C106
(22)C109
(23)Engine Coolant Temperature (ECT) Sensor
(24)Ignition Coil Module
Figure 8:

Engine Harness Routing - MT34


Object Number: 1855592  Size: MF
(1)C103, C106
(2)C109
(3)Ignition Coil Module
(4)Linear Exhaust Gas Recirculation (EGR) Valve
(5)Engine Control Module (ECM)
(6)Manifold Absolute Pressure (MAP) Sensor
(7)Fuel Injectors
(7)Fuel Injector
(7)Fuel Injector
(8)Crankshaft Position (CKP) Sensor
(9)Camshaft Position (CMP) Sensor
(10)Throttle Position (TP) Sensor
(11)Generator
(12)Knock Sensor (KS)
(13)Oil Pressure Switch
(14)Engine Control Module (ECM)
(15)G104
(16)G107
(17)Starter
(18) Vehicle Speed Sensor (VSS)
(19)Evaporative Emissions (EVAP) Purge Solenoid Valve
(20)Back Up Lamp Switch
(21)Heated Oxygen Sensor 1 (HO2S1)
(22) C108
Figure 9:

Roof Harness Routing


Object Number: 1855601  Size: MF
(1)Dome Lamp
(2)Sunroof Module
(3)Reading Lamp
(4)Rain Sensor
(5)Dome Lamp/Sunroof Switch
(6)G205
(7)C204
Figure 10:

Supplemental Inflatable Restraint (SIR) Harness Routing - LHD


Object Number: 1855606  Size: MF
(1)Driver Airbag
(2)Passenger Airbag
(3)G202
(4)C301
(5)Sensing and Diagnostic Module
Figure 11:

Trunk Harness Routing


Object Number: 1855603  Size: MF
(1)G401
(2)Tail Lamp
Figure 12:

Trunk Harness Routing - Hatchback


Object Number: 1855604  Size: MF
(1)Tail Lamp - Right
(2)G401
(3)Tail Lamp - Left
(4)C401