GM Service Manual Online
For 1990-2009 cars only
Makes
🢒
Holden
🢒
2008
🢒
WM Sedan
🢒
Driver Information and Entertainment
🢒
Cellular, Entertainment, and Navigation
🢒 Cellular Telephone Schematics
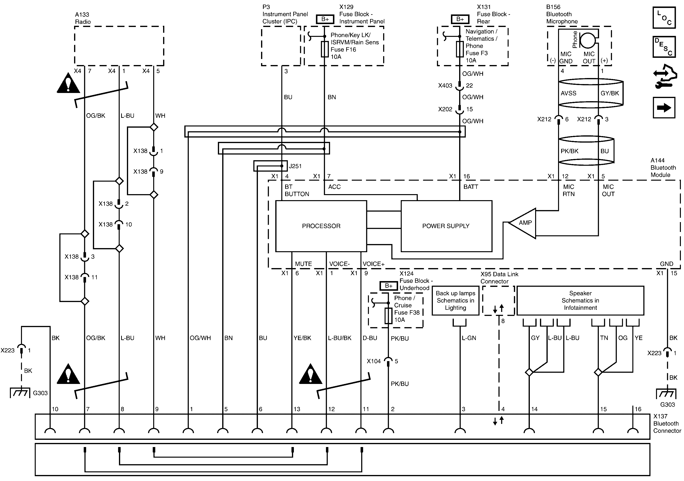
Figure
1:
Bluetooth System -- BRL
Master Electrical Component List
Cellular Telephone Description and Operation
Control Module References
Bluetooth System (with Telematics)
G303 and G304 - 1 of 2
G303 and G304 - 1 of 2
Headlamp and Turn Signal Multifunction Switches and Ambient Light Sensors
Entertainment/Communication Schematic Icons
Entertainment/Communication Schematic Icons
Entertainment/Communication Schematic Icons
Figure
2:
Bluetooth System - Except BRL
Master Electrical Component List
Cellular Telephone Description and Operation
Control Module References
Bluetooth System (with Telematics)
G303 and G304 - 1 of 2
G303 and G304 - 1 of 2
Headlamp and Turn Signal Multifunction Switches and Ambient Light Sensors
Entertainment/Communication Schematic Icons
Entertainment/Communication Schematic Icons
Entertainment/Communication Schematic Icons
Figure
3:
Bluetooth System (with Telematics) -- BRL
Master Electrical Component List
Cellular Telephone Description and Operation
Control Module References
Bluetooth System
G303 and G304 - 1 of 2
G303 and G304 - 1 of 2
Headlamp and Turn Signal Multifunction Switches and Ambient Light Sensors
Bluetooth System
Entertainment/Communication Schematic Icons
Entertainment/Communication Schematic Icons
Entertainment/Communication Schematic Icons
Entertainment/Communication Schematic Icons
Figure
4:
Bluetooth System (with Telematics) - Except BRL
Master Electrical Component List
Cellular Telephone Description and Operation
Control Module References
Bluetooth System
G303 and G304 - 1 of 2
G303 and G304 - 1 of 2
Headlamp and Turn Signal Multifunction Switches and Ambient Light Sensors
Bluetooth System
Entertainment/Communication Schematic Icons
Entertainment/Communication Schematic Icons
Entertainment/Communication Schematic Icons
Entertainment/Communication Schematic Icons