GM Service Manual Online
For 1990-2009 cars only

    Object Number: 1958816  Size: SH
  1. Blower motor speeds - There are 20 speeds available. The outer button ring (1) is used to alter speeds, clockwise speed increases, anti-clockwise speed decreases.
  2. Heated rear window (HRW) button (2)- Activates the rear window defrosting. When activated, the LED is illuminated. When deactivated, the LED is not illuminated. The HRW has a timer to automatically deactivate the HRW.
  3. Temperature control - Temperature adjustment from cold to hot via the outer ring of the control (3). Anti-clockwise cold, clockwise hot.
  4. A/C button (4)- Push the button and the A/C is ON and the LED is illuminated. When the LED is not illuminated, the A/C is OFF. The A/C can be engaged in all mode positions.
  5. Important: It is possible for the A/C to disengage while the LED is on in the following conditions, wide open throttle or a A/C system over pressure situation.

  6. Mode outlet positions - Five mode outlet positions are available, via the outer ring (5) of the control. These are: Face, Bi-level (face/foot), Foot (floor), Blend (defrost/foot), Defrost. In the defrost mode, the A/C is automatically engaged, LED illuminated
  7. Air intake mode to HVAC - Recirculation mode can be selected by pushing the button (6), the LED will illuminate. In recirculation mode, the air entering the HVAC will come from the vehicle interior and no fresh air will enter. Recirculation mode can be activated in: Face, Bi-level, and Foot outlet modes. If moving the control from Foot to Blend mode, the recirculation will be deactivate (LED Off), but it can be reactivated by pushing the recirculation button (LED On). Recirculation mode can not be selected in Defrost mode.
  8. Important: Recirculation reuses interior air and is therefore not recommended for long periods owing to a build up of carbon dioxide from occupants exhaling. If recirculation mode is used for an extended period of time about 30 minutes, the system will automatically select fresh air mode to let some fresh air into the cabin for ventilation then return to recirculation mode.

HVAC Air Flow Direction


Object Number: 1960787  Size: MF
(1)Defrost to Windscreen
(2)Face Vent Outlet
(3)Passenger Side I/P Outlet
(4)Driver Side I/P Outlet
(5)Passenger Side Floor Outlet
(6)Drivers Side Floor Outlet
(7)Centre Console Rear Passengers Outlet
(8)Fresh Air Intake
(9)Recirculation Air Intake

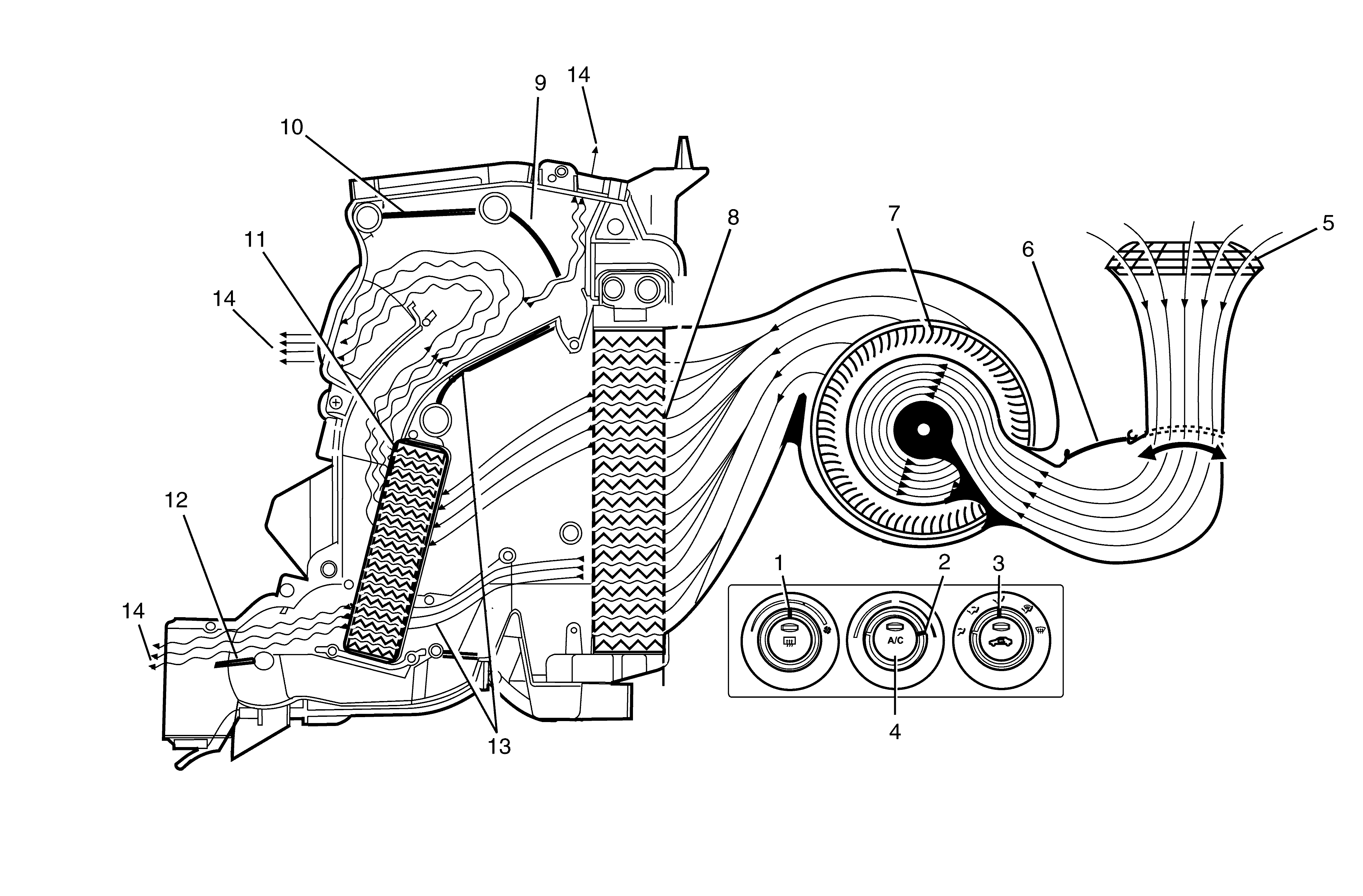
Object Number: 1958839  Size: MF

The A/C switch is on (4). The fan switch is set to any one of twenty speeds (1). The temperature switch is set to the full cold position (2). The mode control switch is set to face mode (3). The recirculation door (6) is closed, allowing outside air (5) to enter and flow into the HVAC module assembly via the plenum chamber inlet. Air is drawn into the HVAC module assembly by the blower motor (7) and is then forced through the cold evaporator fins (8). In full cold mode, the air mix doors (13) are fully closed, sealing off the passage through the heater core (11). The air travels through the open face/foot door (10). The cold air (14) is then directed through the centre and side vents.


Object Number: 1958841  Size: MF

The fan switch is set to any one of twenty speeds (1). The temperature switch is set to the full hot position (2). The mode control switch is set to face mode (3). The recirculation door (6) is closed, allowing outside air (5) to enter and flow into the HVAC module assembly via the plenum chamber inlet . Air is drawn into the HVAC module assembly by the blower motor (7). This air is then forced through the evaporator core fins (8). In full heat mode, the air mix doors (13) are fully open, directing all incoming air through the heater core (11). The air travels through the open face/foot door (10). The heated air (14) is then directed out of the HVAC module assembly to the centre and side vents.


Object Number: 1958843  Size: MF

The A/C switch is on (4). The fan switch is set to any one of twenty speeds (1). The temperature switch is set to the full cold position (2). The mode control switch is set to bi-level mode (3). The recirculation door (6) is closed allowing outside air (5) to enter and flow into the HVAC module assembly via the plenum chamber inlet . Air is drawn into the HVAC module assembly by the blower motor (7), and is then forced through the cold evaporator fins (8). In full cold mode, the air mix doors (13) are fully closed sealing off the passage through the heater core (11). The air travels through the opened face/foot door (10) and then through the defrost/floor door (9), which is fully open in the floor mode. The cold air (14) is then directed through the centre and side vents as well as the floor ducts.


Object Number: 1958845  Size: MF

The fan switch is set to any one of twenty speeds (1). The temperature switch is set to the full hot position (2). The mode control switch is set to bi-level mode (3). The recirculation door (6) is closed, allowing outside air (5) to enter and flow into the HVAC module assembly via the plenum chamber inlet. Air is drawn into the HVAC module assembly by the blower motor (7). This air is then forced through the evaporator core fins (8). In full heat mode, the air mix doors (13) are fully open, directing all incoming air through the heater core (11). The air travels through the half opened face door (10) and through the defrost / floor door (9), which is fully open in the floor mode. The heated air (14) is then directed through the centre and side vents as well as to the floor ducts.


Object Number: 1958847  Size: MF

The A/C switch is on (4). The fan switch is set to any one of twenty speeds (1). The temperature switch is set to the full cold position (2). The mode control switch is set to floor mode (3). The recirculation door (6) is closed, allowing outside (5) air to enter and flow into the HVAC module assembly via the plenum chamber inlet. Air is drawn into the HVAC module assembly by the blower motor (7), and is then forced through the cold evaporator fins (8). In full cold mode, the air mix doors (13) are fully closed, sealing off the passage through the heater core (11). The air travels through the face/ floor door (10), which is fully open in the floor mode. The cold air (14) is then directed to floor ducts.


Object Number: 1958849  Size: MF

The fan switch is set to any one of twenty speeds (1). The temperature switch is set to the full hot position (2). The mode control switch is set to floor mode (3). The recirculation door (4) is closed, allowing outside air (5) to enter and flow into the HVAC module assembly via the plenum chamber inlet. Air is drawn into the HVAC module assembly by the blower motor (7). This air is then forced through the evaporator core fins (8). In full heat mode, the air mix doors (13) are fully open, directing all incoming air through the heater core (11). The air travels through the face/ floor door (10), which is fully open in the floor mode. The heated air (14) is then directed to the floor ducts.


Object Number: 1958851  Size: MF

The A/C switch is on (4). The fan switch is set to any one of twenty speeds (1). The temperature switch is set to the full hot position (2). The mode control switch is set to defrost mode (3). The recirculation door (6) is closed, allowing outside air (5) to enter and flow into the HVAC module assembly via the plenum chamber inlet. Air is drawn into the HVAC module assembly by the blower motor (7). This air is then forced through the cold evaporator core fins (8) removing moisture from the air. In full heat mode, the air mix doors (13) are fully open, allowing dehumidified incoming air through the heater core (11). The air travels through the defrost door (9), which is fully open in the defrost mode. The heated air (14) is then directed to the front windscreen via the defrost outlets.