GM Service Manual Online
For 1990-2009 cars only
Makes
🢒
Holden
🢒
2008
🢒
WM Sedan
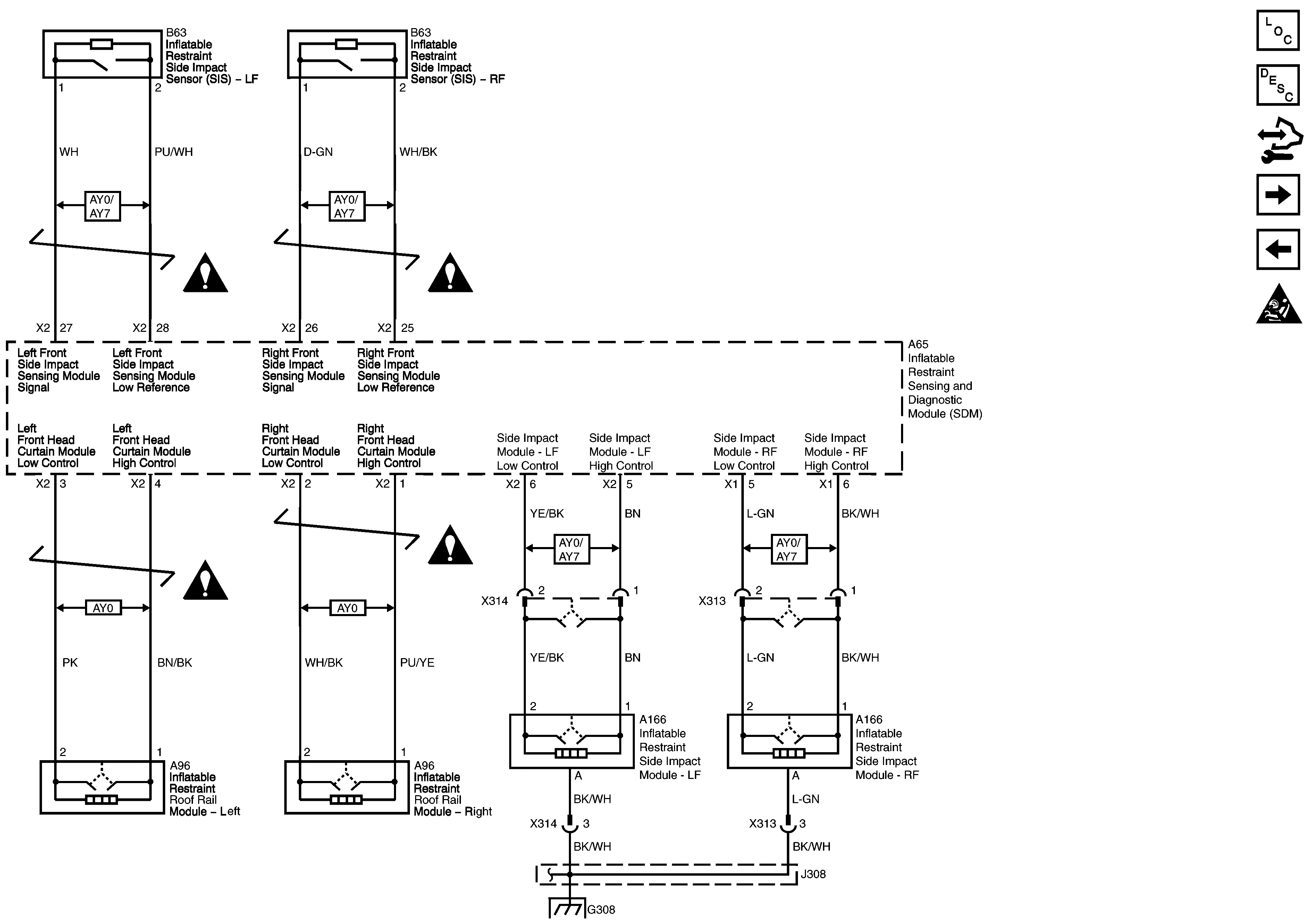
🢒 Inflatable Restraint Roof Rail Module, Side Impact Sensors and Side impact Module
Inflatable Restraint Roof Rail Module, Side Impact Sensors and Side impact Module
Inflatable Restraint Roof Rail Module, Side Impact Sensors and Side Impact Module
Master Electrical Component List
SIR System Description and Operation
Control Module References
Seat Belt Pretensioners, Seat Belt Switch and Seat Position Sensor
Inflatable Restraint Steering Wheel Module and Inflatable Restraint I/P Module
SIR Schematic Icons
SIR Schematic Icons
SIR Schematic Icons
SIR Schematic Icons
SIR Schematic Icons
G305 - 2 of 2, G308 and G407