GM Service Manual Online
For 1990-2009 cars only
Figure 1:

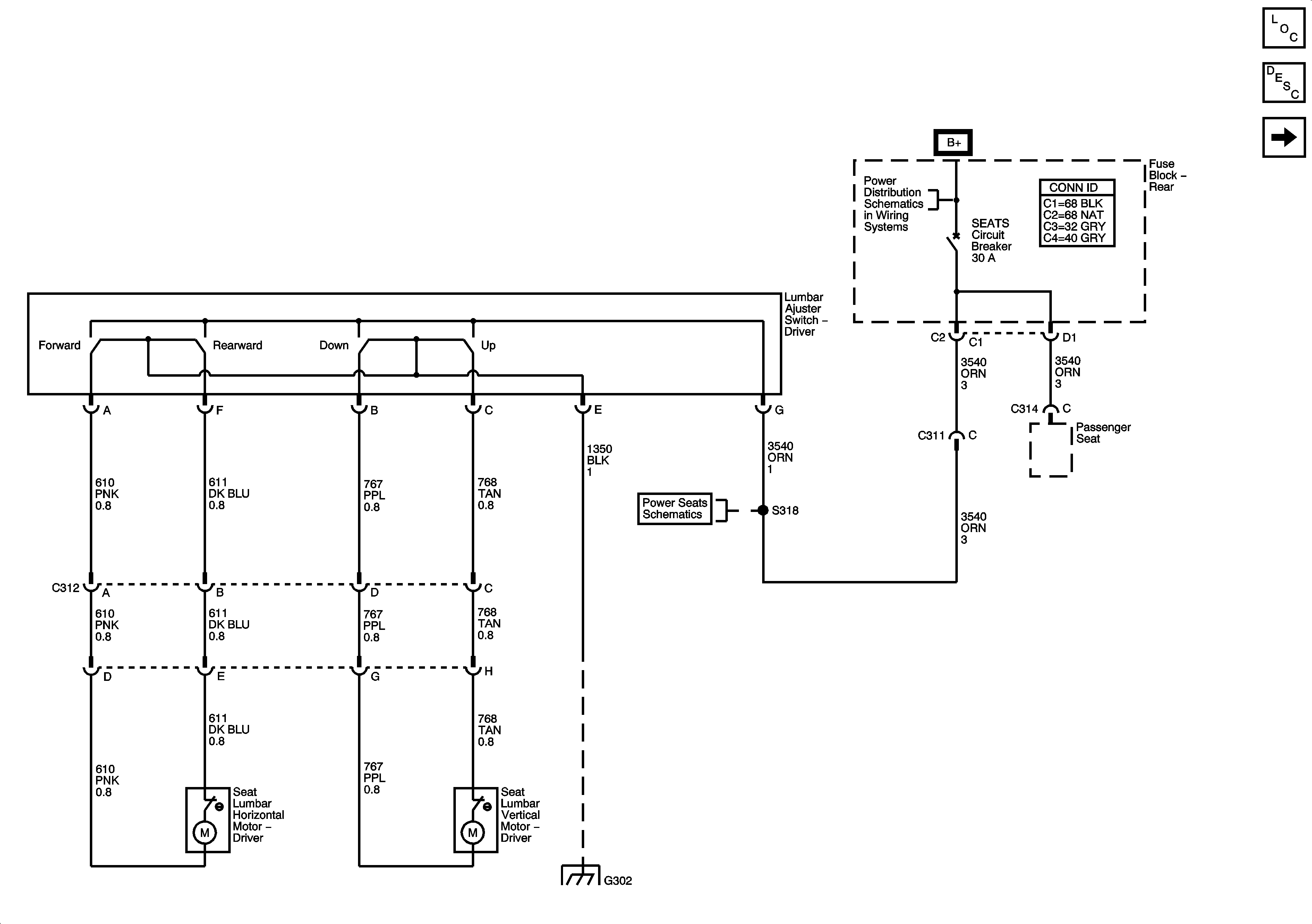
Driver Controls w/o Memory


Object Number: 864023  Size: FS
Master Electrical Component List
Lumbar Support Description and Operation
Driver Controls w/Memory
TRLR-E BRK,STOP, BLOWER, CIGAR, W/S WASH, A/C, FOG LAMP, PCM B Buses) Fuses
Driver w/o Memory
G302-1 of 2, G303, and G304
Figure 2:

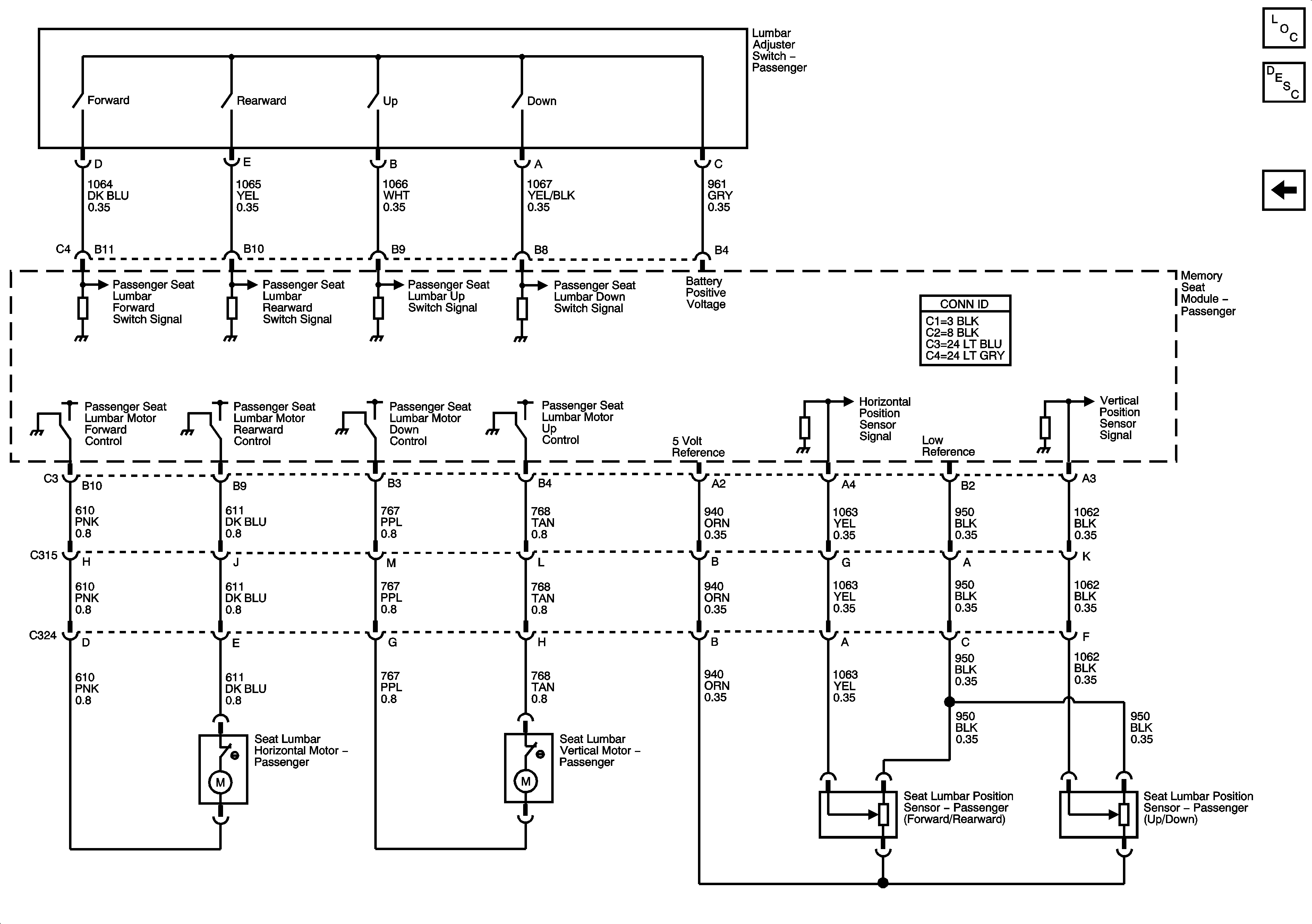
Driver Controls w/Memory


Object Number: 744062  Size: FS
Master Electrical Component List
Lumbar Support Description and Operation
Passenger Controls w/o Heat
Driver Controls w/o Memory
Figure 3:

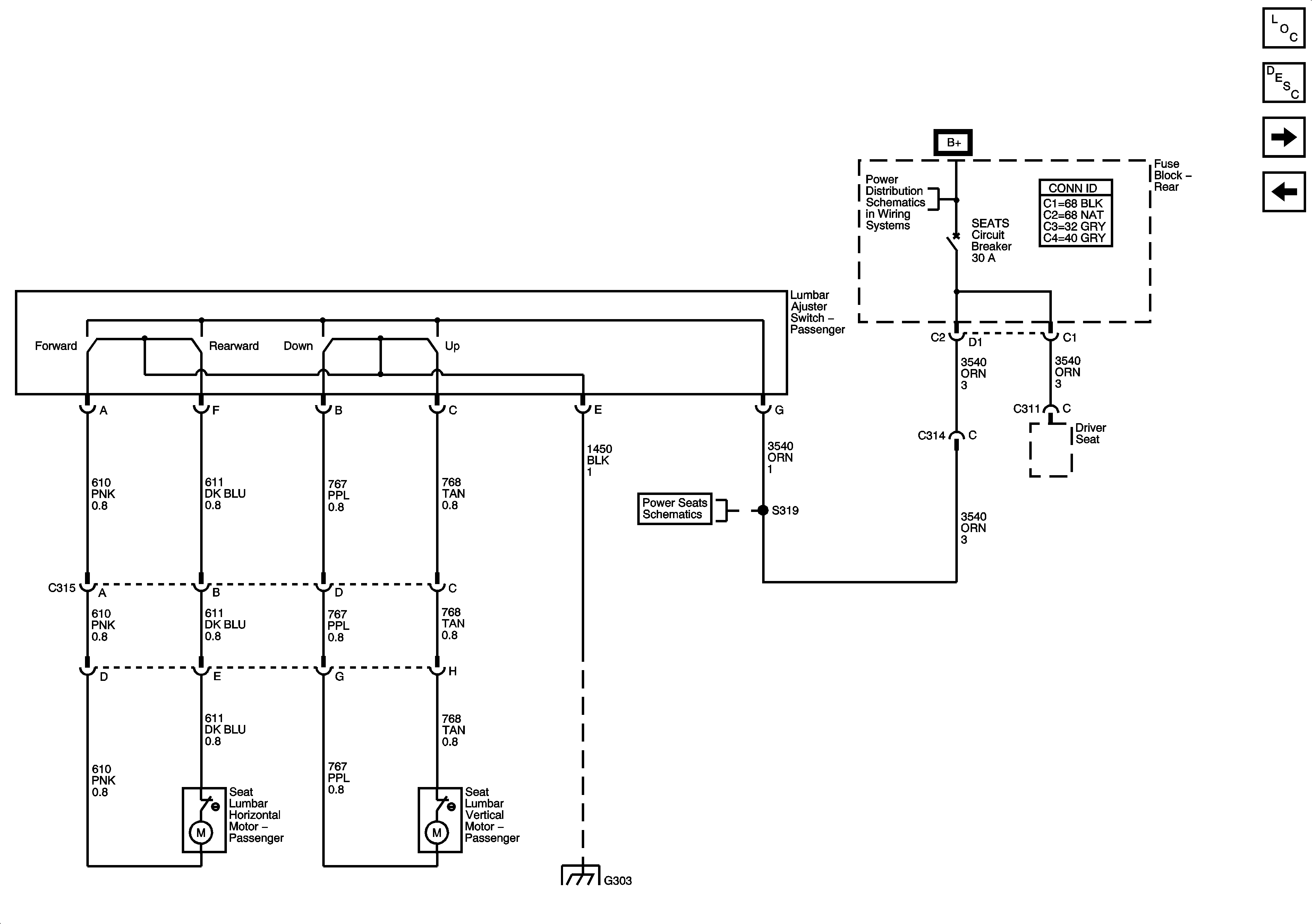
Passenger Controls w/o Heat


Object Number: 864022  Size: FS
Master Electrical Component List
Lumbar Support Description and Operation
Passenger Controls w/Heat
Driver Controls w/Memory
TRLR-E BRK,STOP, BLOWER, CIGAR, W/S WASH, A/C, FOG LAMP, PCM B Buses) Fuses
Passenger w/o Heat
G302-1 of 2, G303, and G304
Figure 4:

Passenger Control w/Heat


Object Number: 782534  Size: FS
Master Electrical Component List
Lumbar Support Description and Operation
Passenger Controls w/o Heat