GM Service Manual Online
For 1990-2009 cars only
Makes
🢒
Isuzu
🢒
2004
🢒
Ascender - 4WD
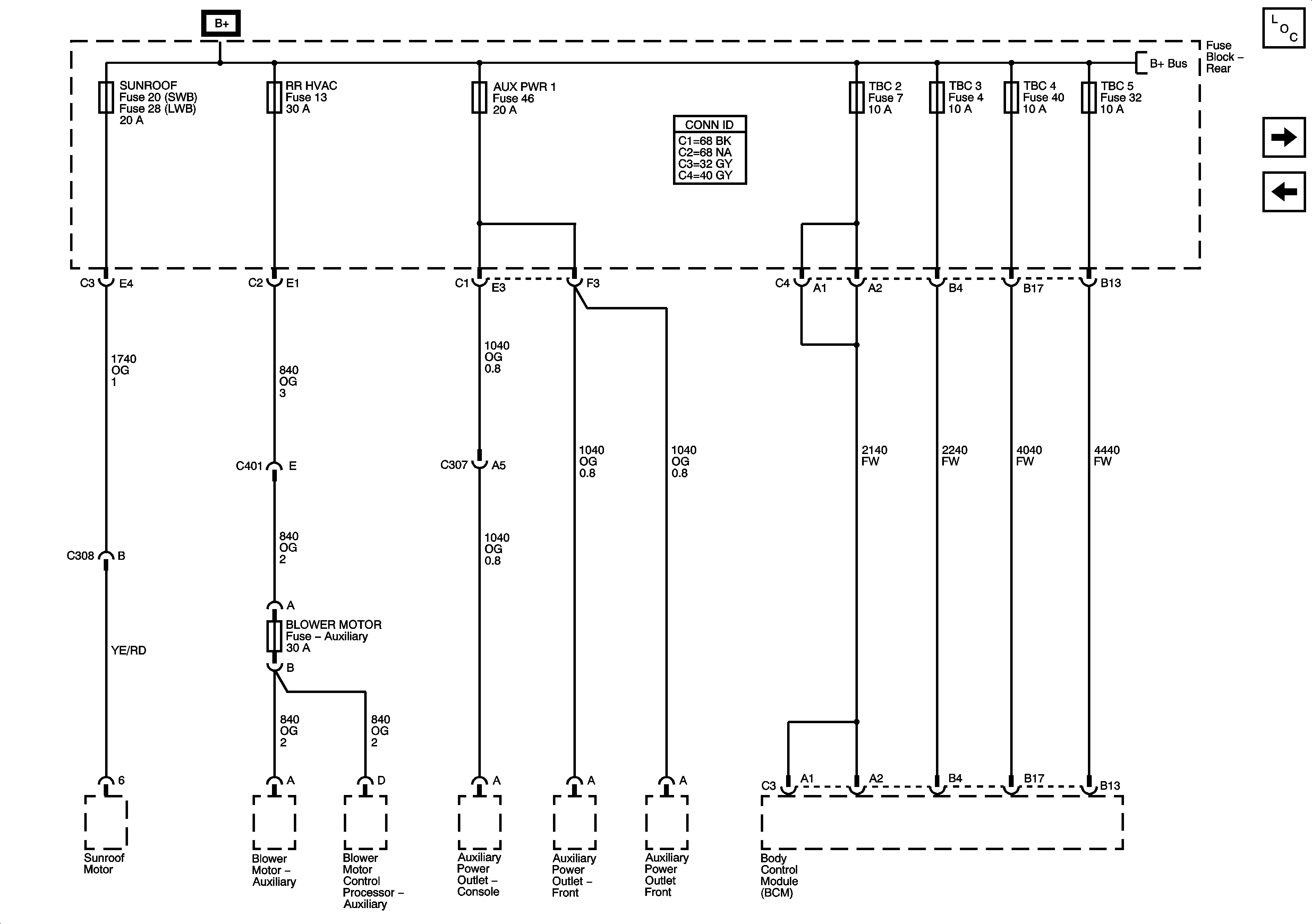
🢒 SUNROOF, RR HVAC, AUX PWR 1, TBC 2, TBC 3, TBC 4, and TBC 5 Fuses
SUNROOF, RR HVAC, AUX PWR 1, TBC 2, TBC 3, TBC 4, and TBC 5 Fuses
SUNROOF, RR HVAC, AUX PWR 1, TBC 2, TBC 3, TBC 4, and TBC 5 Fuses
Master Electrical Component List
DDM, PDM, AMP Fuses, SEATS, LT DOORS, and RT DOORS Circuit Breakers
LGM/DSM, OH BATT/ONSTAR, RADIO, and HVAC B Fuses
B+ Bus - Rear Fuse Block