GM Service Manual Online
For 1990-2009 cars only
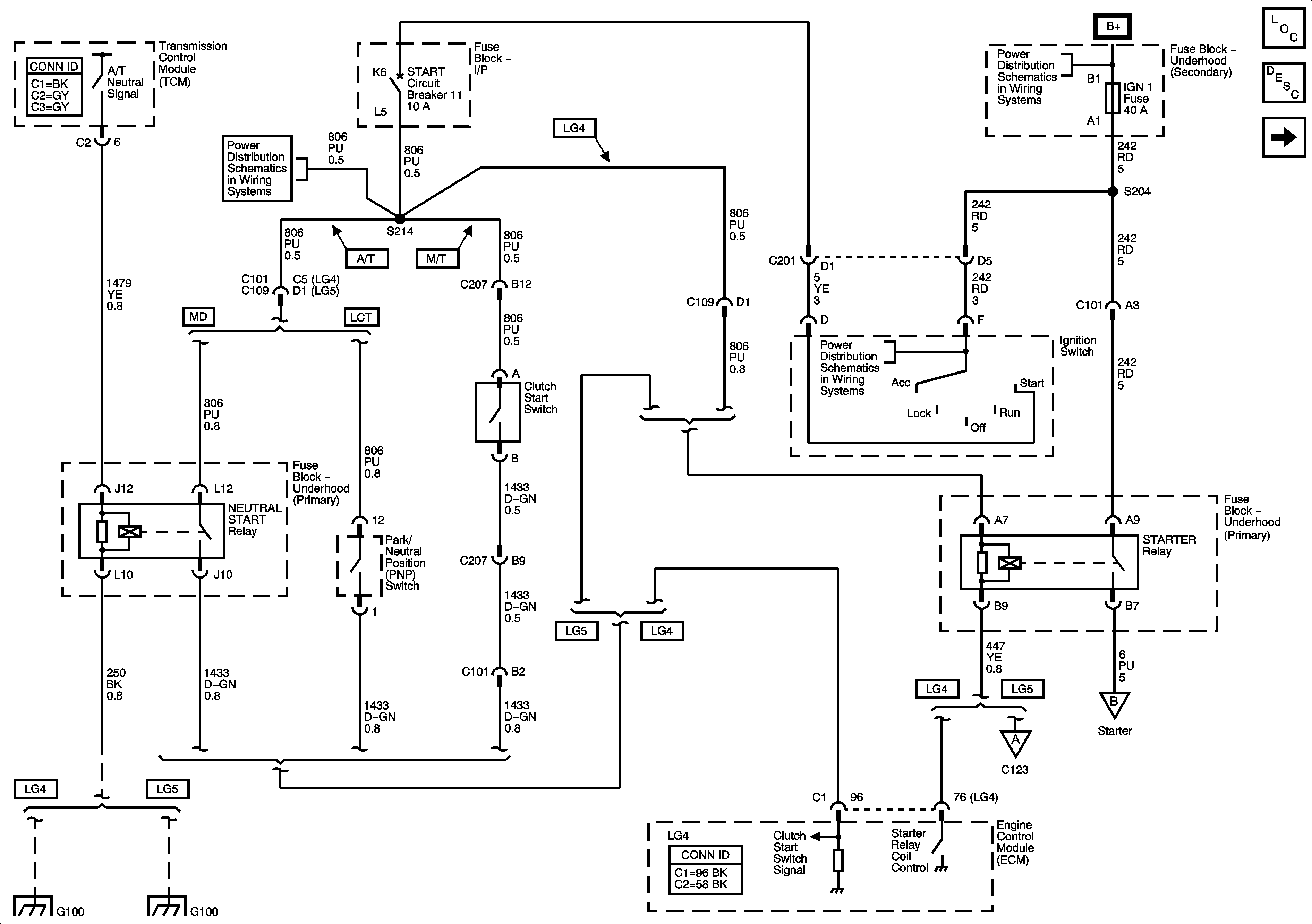
Figure 1:

Starting System - 1 of 2 (LG4/LG5)


Object Number: 1492835  Size: FS
Master Electrical Component List
Starting System Description and Operation
Starting System - 2 of 2 and Charging System (LG4/LG5)
START and TRANS Fuses/Circuit Breaker
B+ Bus
Ignition Switch - OFF/RUN/START, RUN/START and START Busses
G100 - LG4
G100 - LG5
Starting System - 2 of 2 and Charging System (LG4/LG5)
Starting System - 2 of 2 and Charging System (LG4/LG5)
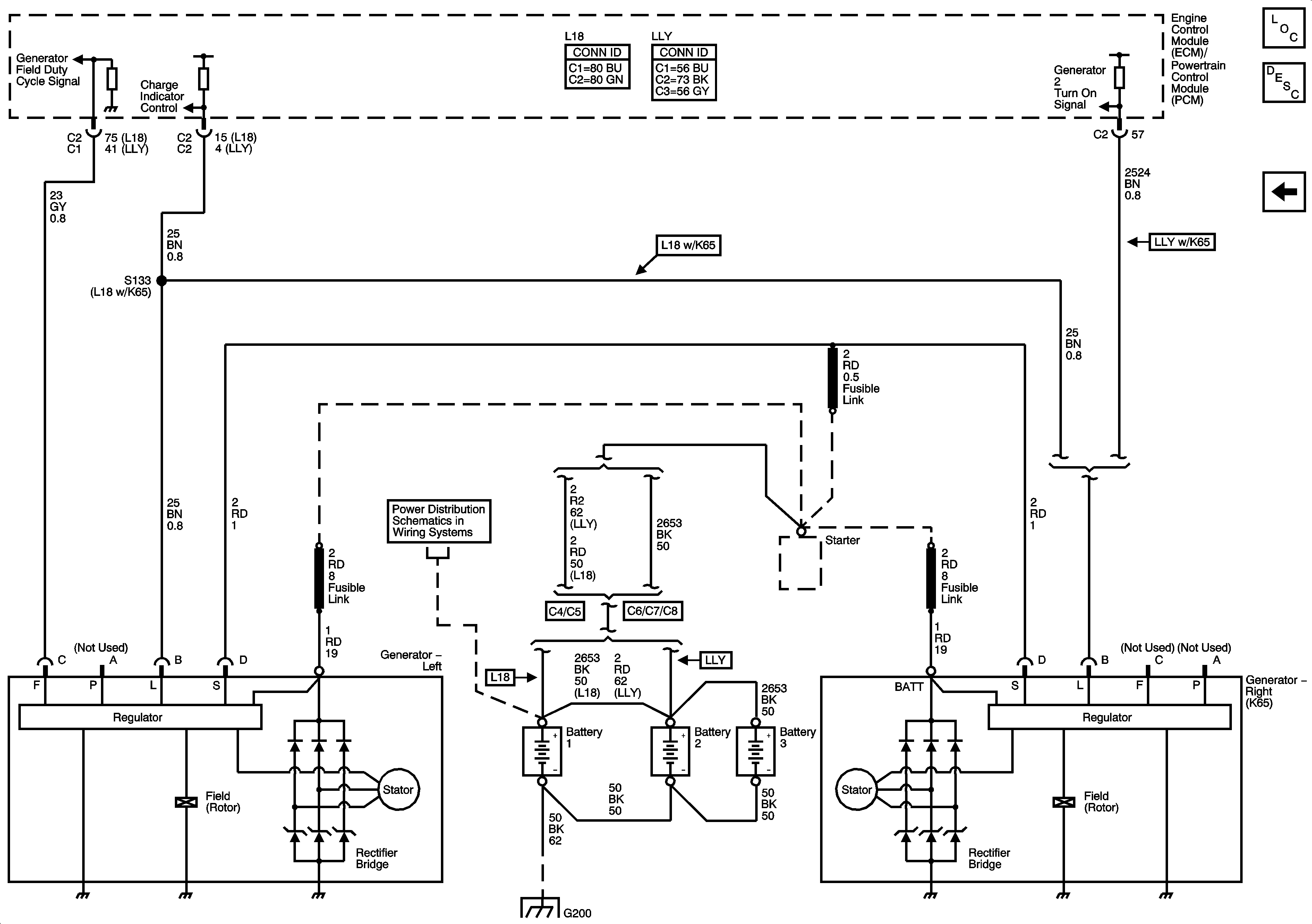
Figure 2:

Starting System - 2 of 2 and Charging System (LG4/LG5)


Object Number: 1492836  Size: FS
Master Electrical Component List
Charging System Description and Operation
Starting System (L18/LLY)
Starting System - 1 of 2 (LG4/LG5)
Starting System - 1 of 2 (LG4/LG5)
B+ Bus
Ignition Switch - OFF/RUN/START, RUN/START and START Busses
GAGES, L-RR TRUCK, R-RR TRUCK, and SIR Fuses/Circuit Breakers
DIC
Starting System - 1 of 2 (LG4/LG5)
G200, G202, and G203 - 1 of 4
Figure 3:

Starting System (L18/LLY)


Object Number: 1492838  Size: FS
Master Electrical Component List
Starting System Description and Operation
Charging System (L18/LLY)
Starting System - 2 of 2 and Charging System (LG4/LG5)
START and TRANS Fuses/Circuit Breaker
B+ Bus
Ignition Switch - OFF/RUN/START, RUN/START and START Busses
B+ Bus
G200, G202, and G203 - 1 of 4
Figure 4:

Charging System (L18/LLY)


Object Number: 1492840  Size: FS
Master Electrical Component List
Charging System Description and Operation
Starting System (L18/LLY)
B+ Bus
G200, G202, and G203 - 1 of 4