GM Service Manual Online
For 1990-2009 cars only
Makes
🢒
Isuzu
🢒
2005
🢒
Isuzu H-Series
🢒
Accessories
🢒
Cruise Control
🢒 Cruise Control Schematics
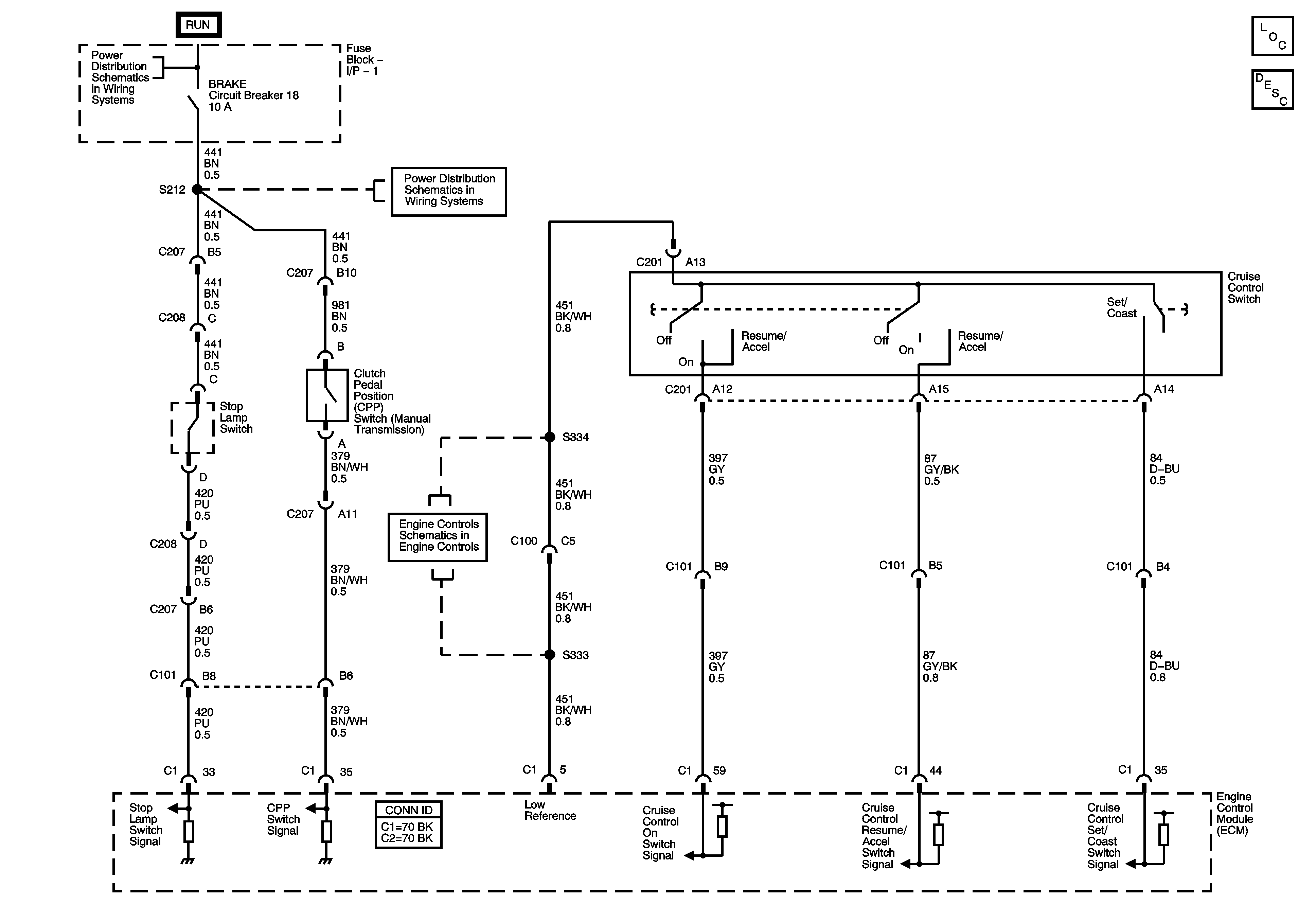
Cruise Control Schematics w/o LG5
Master Electrical Component List
Cruise Control Description and Operation (6.6L and 7.8L)
Ignition Switch, RUN and ACC/RUN Bus Bars
BRAKE, CHASSIS, HTR/AC, and AXLE/4WD Fuses/Circuit Breakers
Underhood Fuse Block, ENG4 and ENG1 Fuses (LG4/LG5)
Cruise Control Schematics LG5
Master Electrical Component List
Cruise Control Description and Operation (6.6L and 7.8L)
BRAKE, CHASSIS, HTR/AC, and AXLE/4WD Fuses/Circuit Breakers
BRAKE, CHASSIS, HTR/AC, and AXLE/4WD Fuses/Circuit Breakers
Device Controls - Switches