GM Service Manual Online
For 1990-2009 cars only
Makes
🢒
Isuzu
🢒
2008
🢒
Isuzu H-Series
🢒 Air Brake System
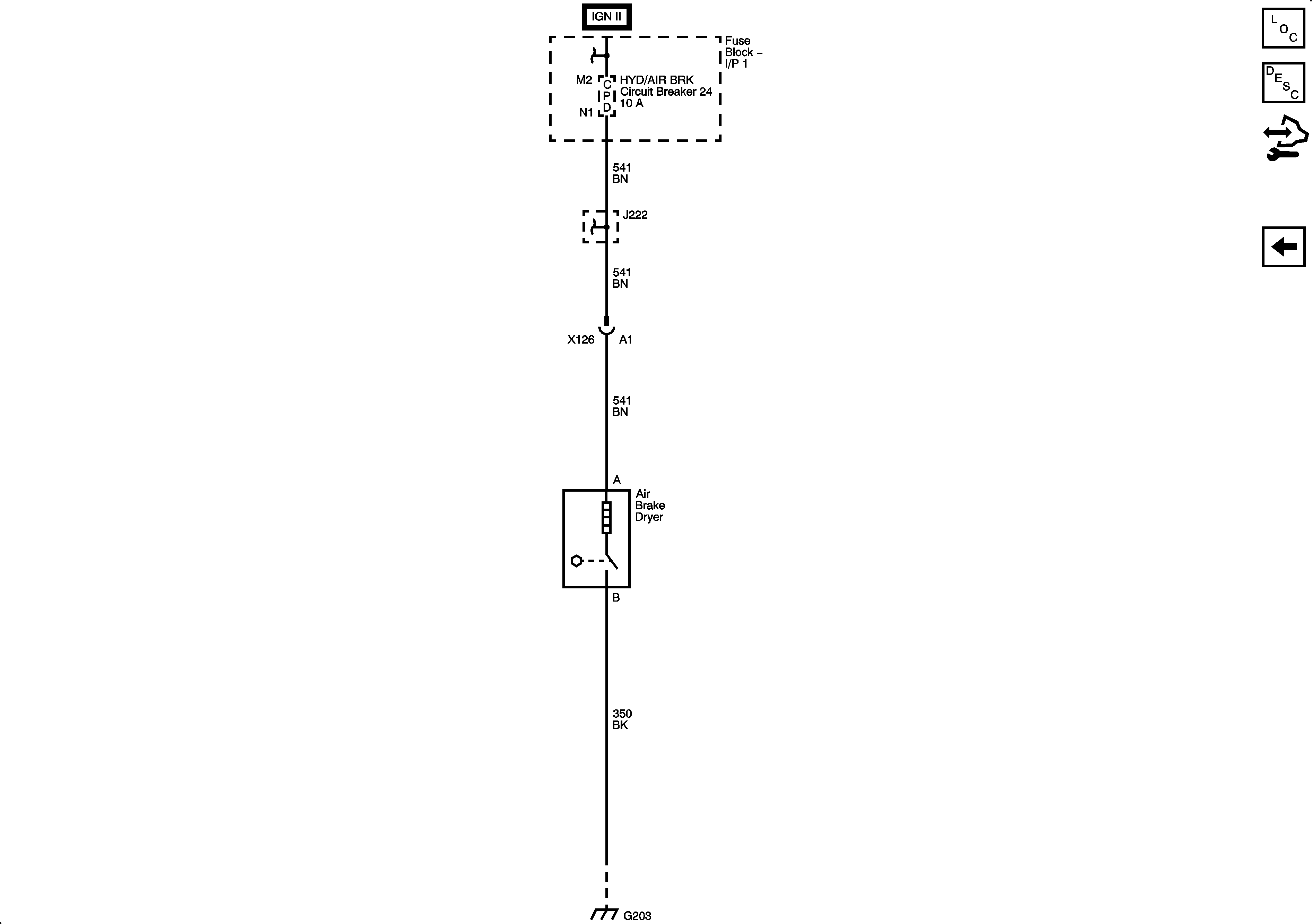
Air Brake System
Air Brake System
Master Electrical Component List
Air Dryer Description and Operation
Control Module References
Air Brake Warning System