GM Service Manual Online
For 1990-2009 cars only
Makes
🢒
Isuzu
🢒
2004
🢒
Isuzu MD F-Series
🢒
Accessories
🢒
Entertainment
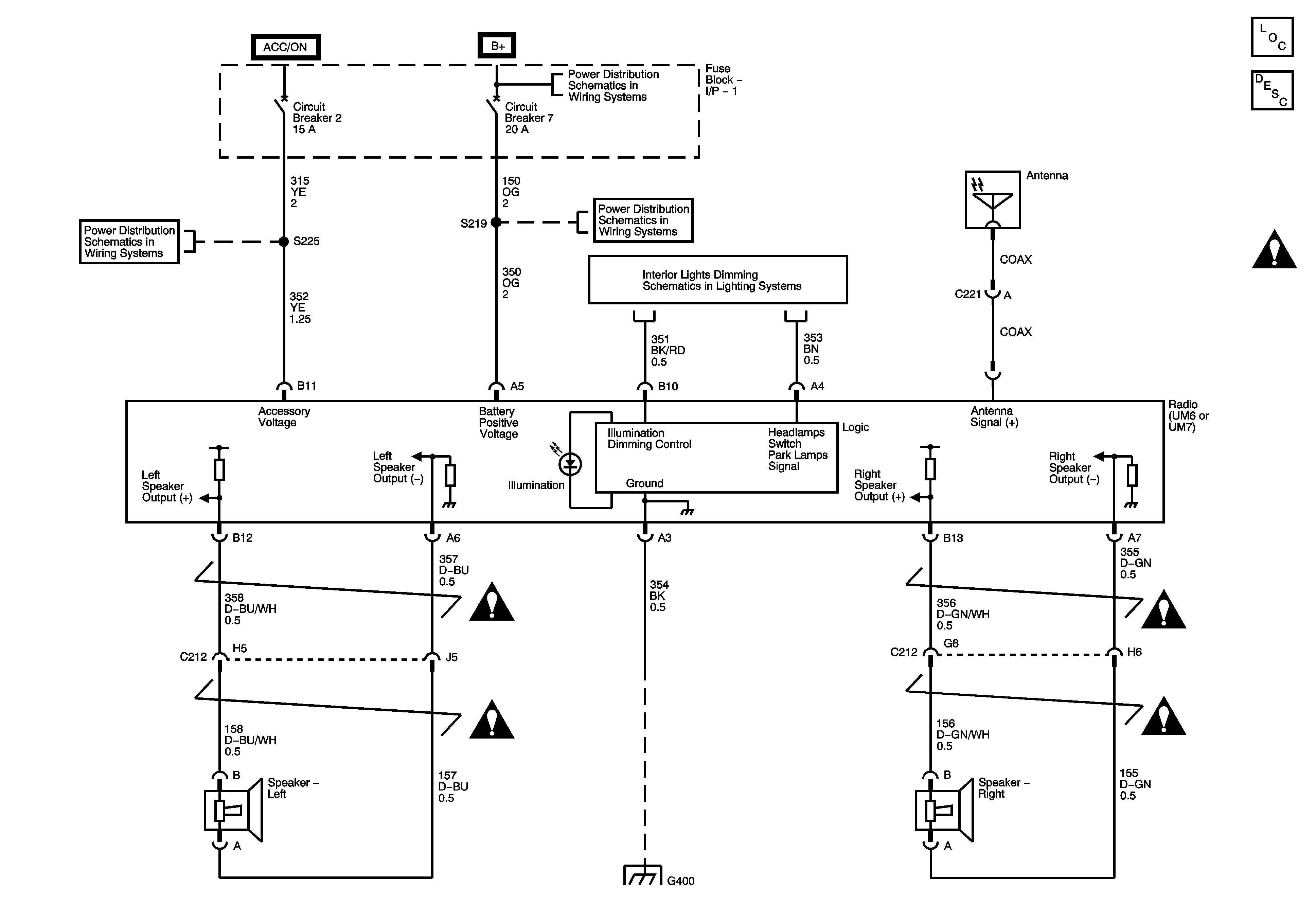
🢒 Radio/Audio System Schematics
Radio/Audio System Schematics w/o CTF
Master Electrical Component List
Radio/Audio System Description and Operation
Entertainment Schematic Icons
Radio/Audio System Schematics CTF
Master Electrical Component List
Radio/Audio System Description and Operation
Entertainment Schematic Icons