GM Service Manual Online
For 1990-2009 cars only
Makes
🢒
Isuzu
🢒
2007
🢒
Isuzu MD F-Series
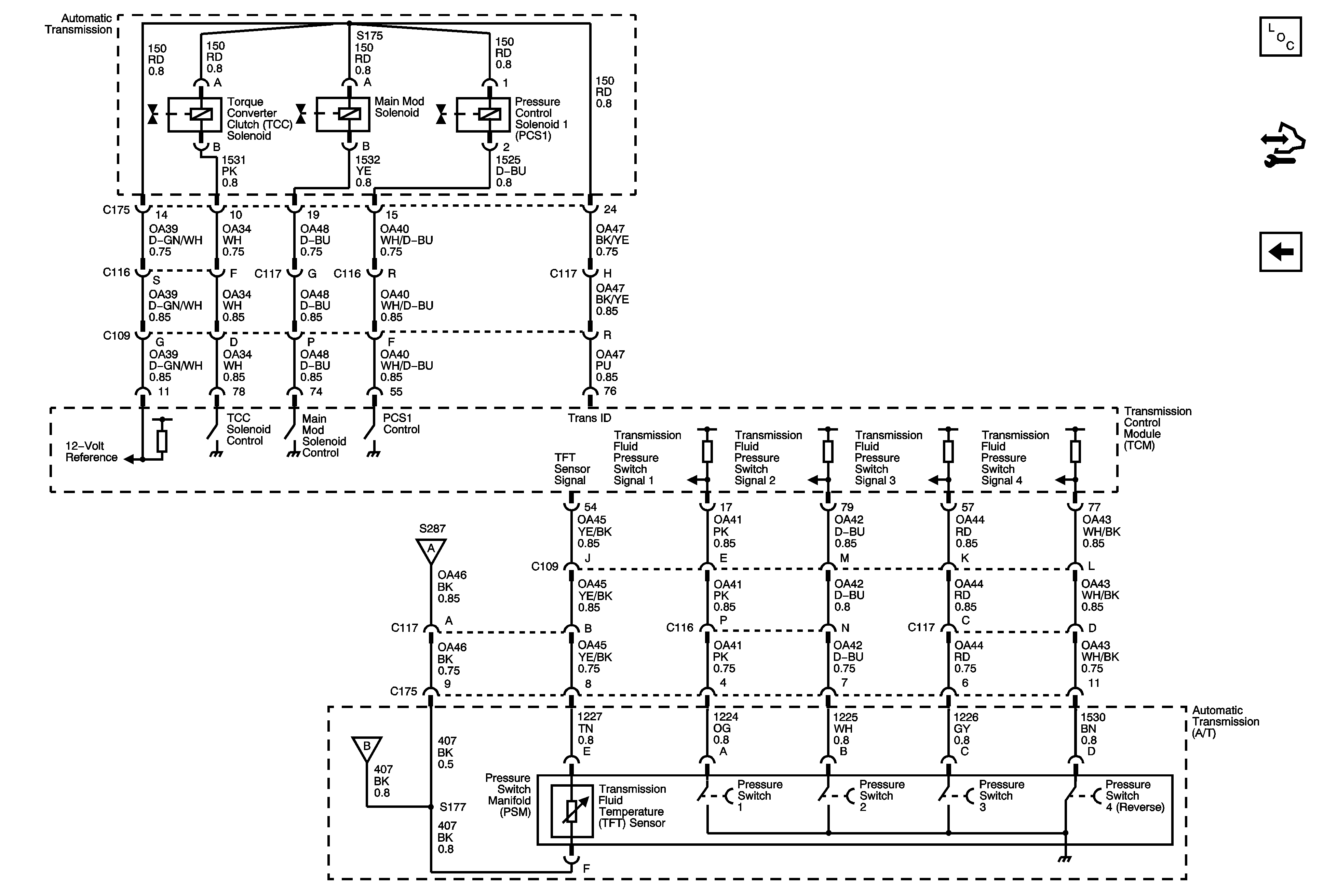
🢒 Temperature Sensor, Pressure Switch Manifold, Solenoids
Temperature Sensor, Pressure Switch Manifold, Solenoids
Solenoids, Pressure Switches, and Temperature Sensor
Master Electrical Component List
Control Module References
Speed Sensors, Solenoids
Power, Ground, Serial Data, and Transmission Optional Connector
Speed Sensors, Solenoids