GM Service Manual Online
For 1990-2009 cars only
Makes
🢒
Isuzu
🢒
2008
🢒
Isuzu MD F-Series
🢒 Fluid and Speed Sensors
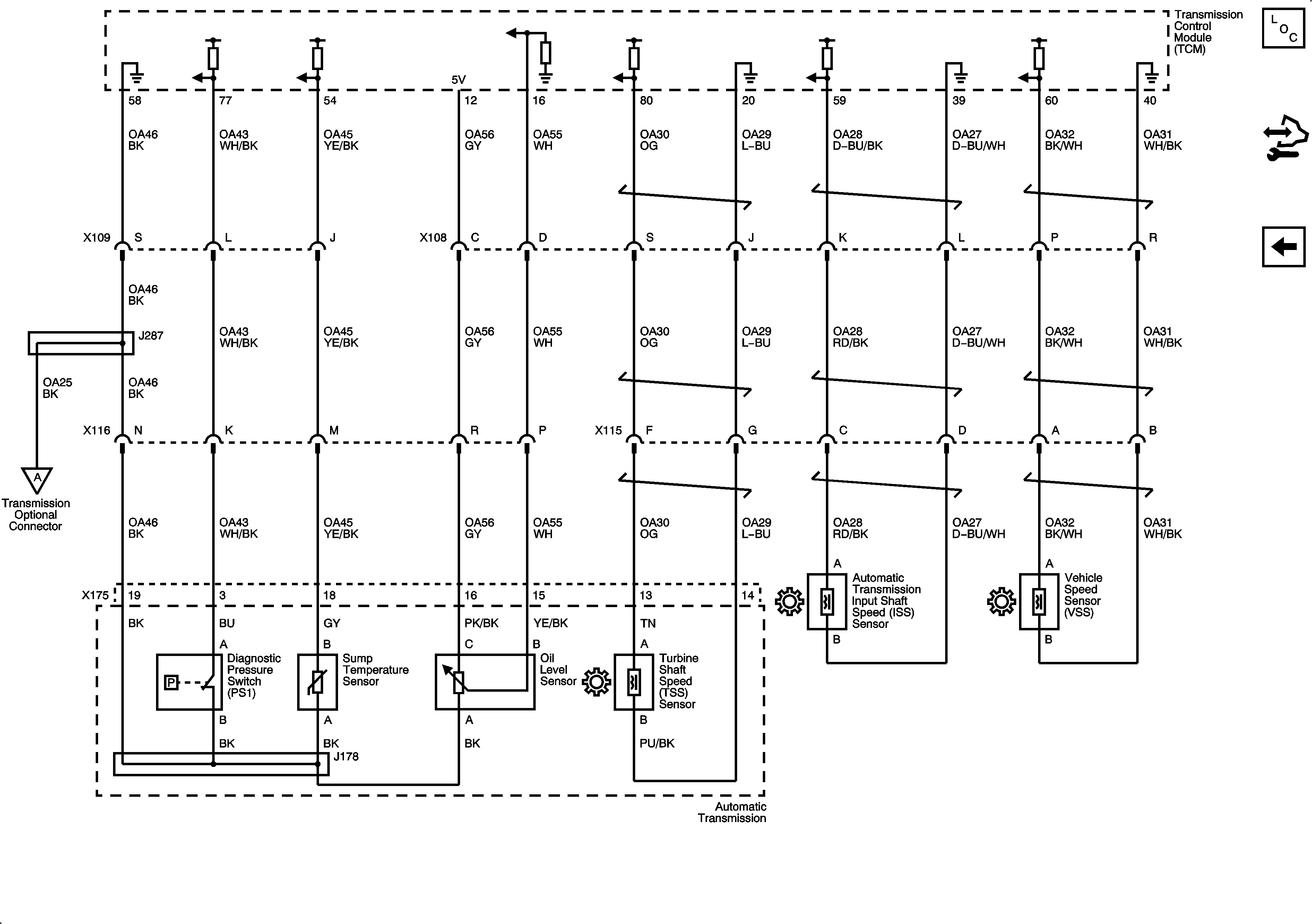
Fluid and Speed Sensors
Solenoids, Pressure Switches, Temperature Sensor, and Shift Selector
Master Electrical Component List
Control Module References
Automatic Transmission Solenoids
Power, Ground, Serial Data, MIL, Shift Level and Upfitter Transmission Optional Connector