GM Service Manual Online
For 1990-2009 cars only
Makes
🢒
Isuzu
🢒
1998
🢒
Isuzu MD Steel Tilt (F Model)
🢒
Suspension
🢒
Air Suspension
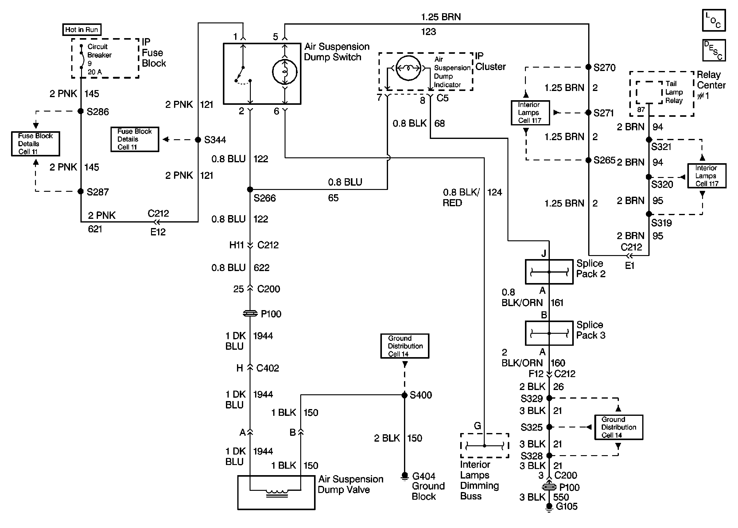
🢒 Suspension Controls Schematics
Cell 43: Suspension Controls
Suspension Controls Components
Suspension Controls Circuit Description