GM Service Manual Online
For 1990-2009 cars only
Figure 1:

Cell 20: Engine Controls, Power and Ground, DLC, Check Connector


Object Number: 381009  Size: FS
Engine Controls Components
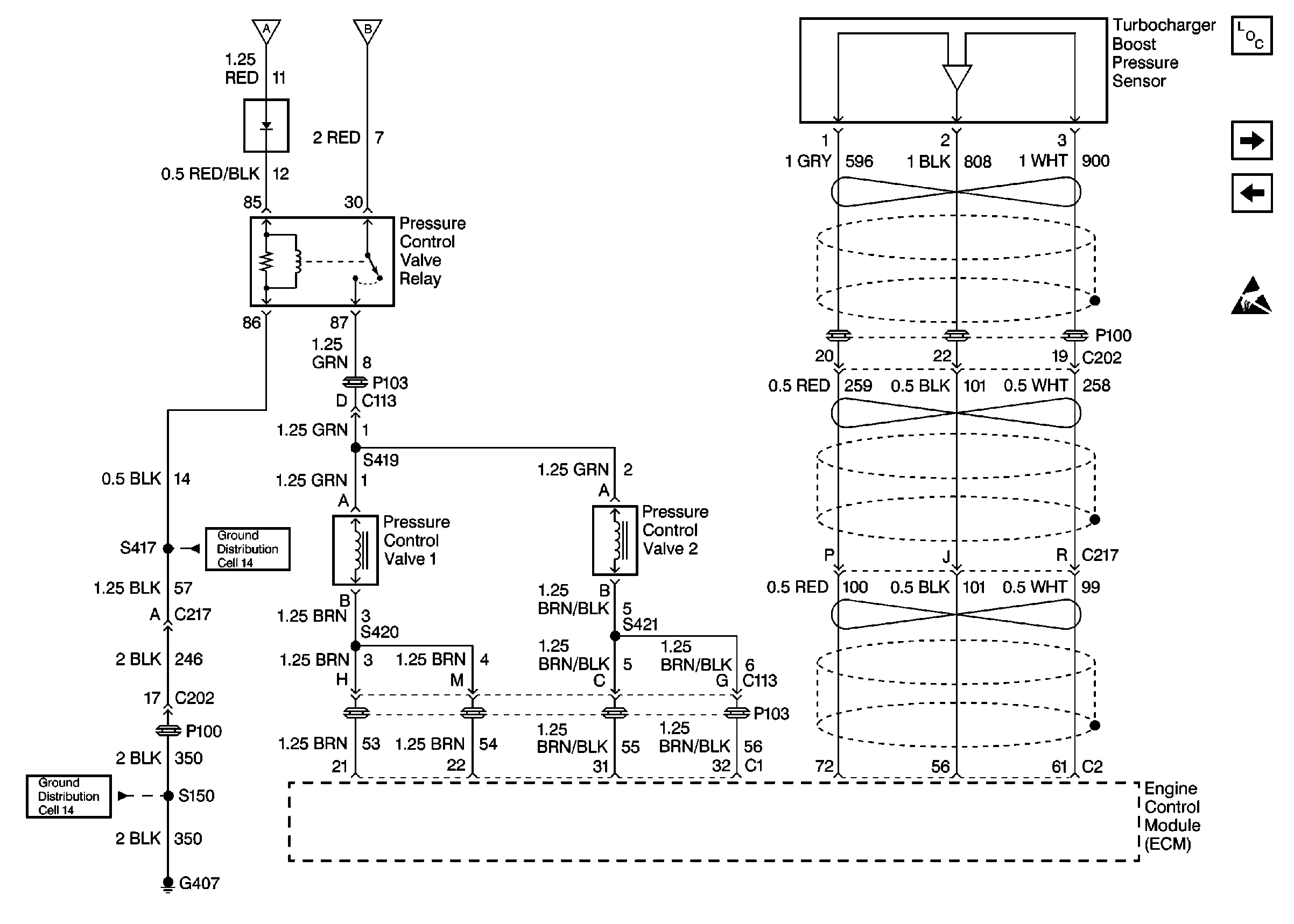
Cell 20: Engine Controls, Pressure Control Valve Relay, Turbo PressUre Sensor
Handling ESD Sensitive Parts Notice
Cell 20: Engine Controls, Pressure Control Valve Relay, Turbo PressUre Sensor
Cell 20: Engine Controls, Pressure Control Valve Relay, Turbo PressUre Sensor
Figure 2:

Cell 20: Engine Controls, Pressure Control Valve Relay, Turbo Pressure Sensor


Object Number: 381002  Size: FS
Engine Controls Components
Cell 20: Engine Controls, Speedo Adapter
Cell 20: Engine Controls, Power and Ground, DLC, Check Connector
Handling ESD Sensitive Parts Notice
Cell 20: Engine Controls, Power and Ground, DLC, Check Connector
Cell 20: Engine Controls, Power and Ground, DLC, Check Connector
Figure 3:

Cell 20: Engine Controls, Speedo Adapter


Object Number: 381016  Size: FS
Engine Controls Components
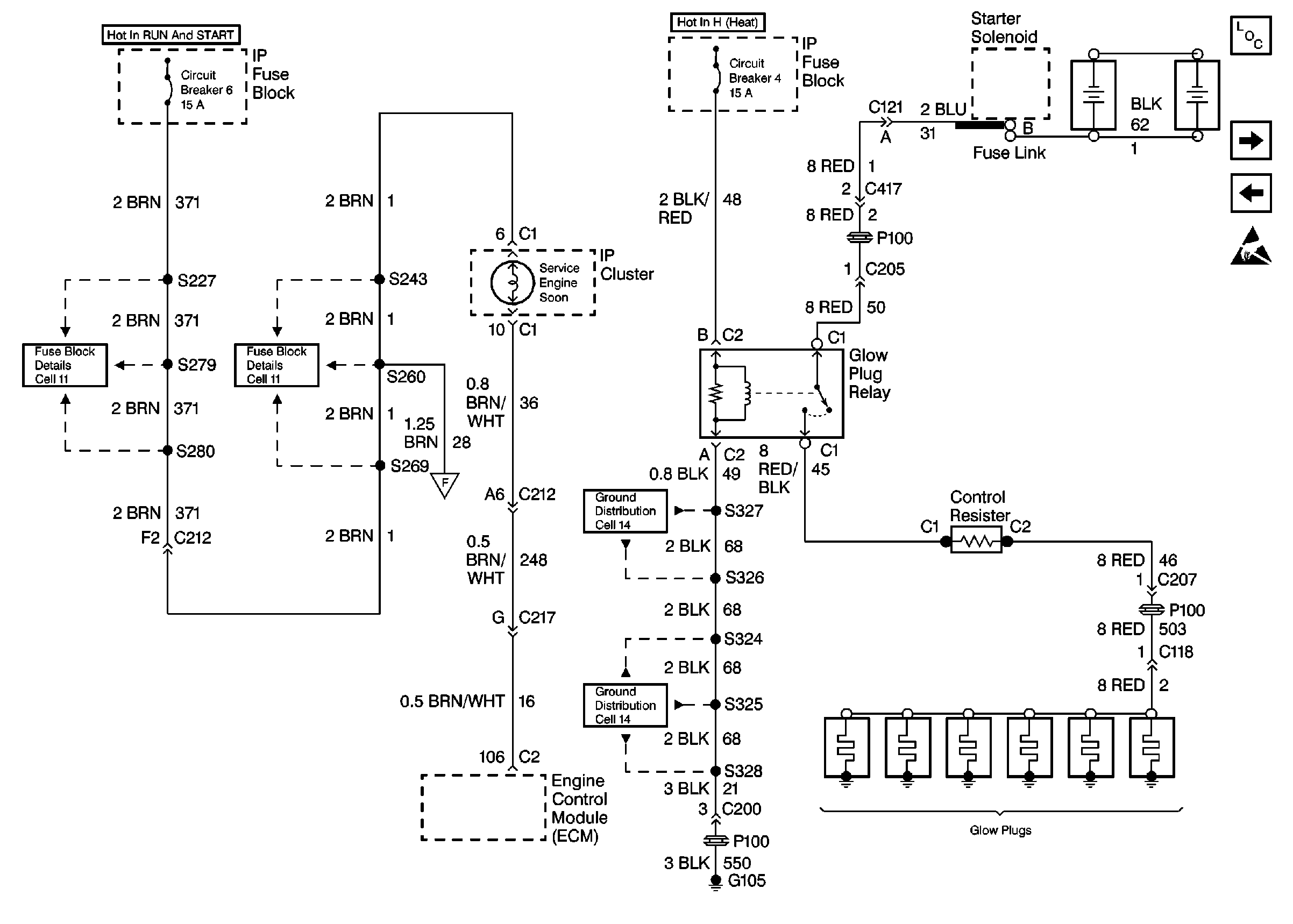
Cell 20: Engine Controls, MIL Lamp, Glow Plugs
Cell 20: Engine Controls, Pressure Control Valve Relay, Turbo PressUre Sensor
Handling ESD Sensitive Parts Notice
Cell 20: Engine Controls, IP Cluster
Figure 4:

Cell 20: Engine Controls, MIL Lamp, Glow Plugs


Object Number: 381011  Size: FS
Engine Controls Components
Cell 20: Engine Controls, IP Cluster
Cell 20: Engine Controls, Speedo Adapter
Handling ESD Sensitive Parts Notice
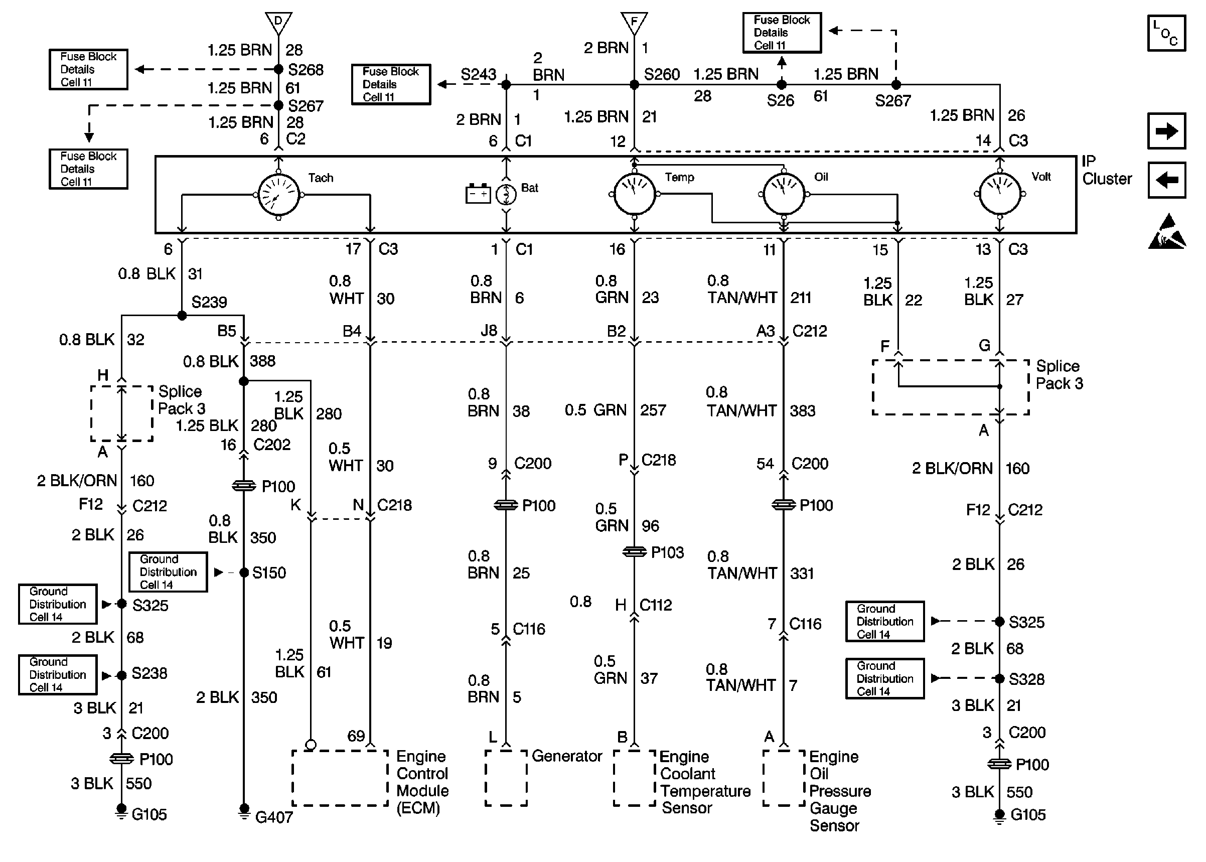
Cell 20: Engine Controls, IP Cluster
Figure 5:

Cell 20: Engine Controls, IP Cluster


Object Number: 381017  Size: FS
Engine Controls Components
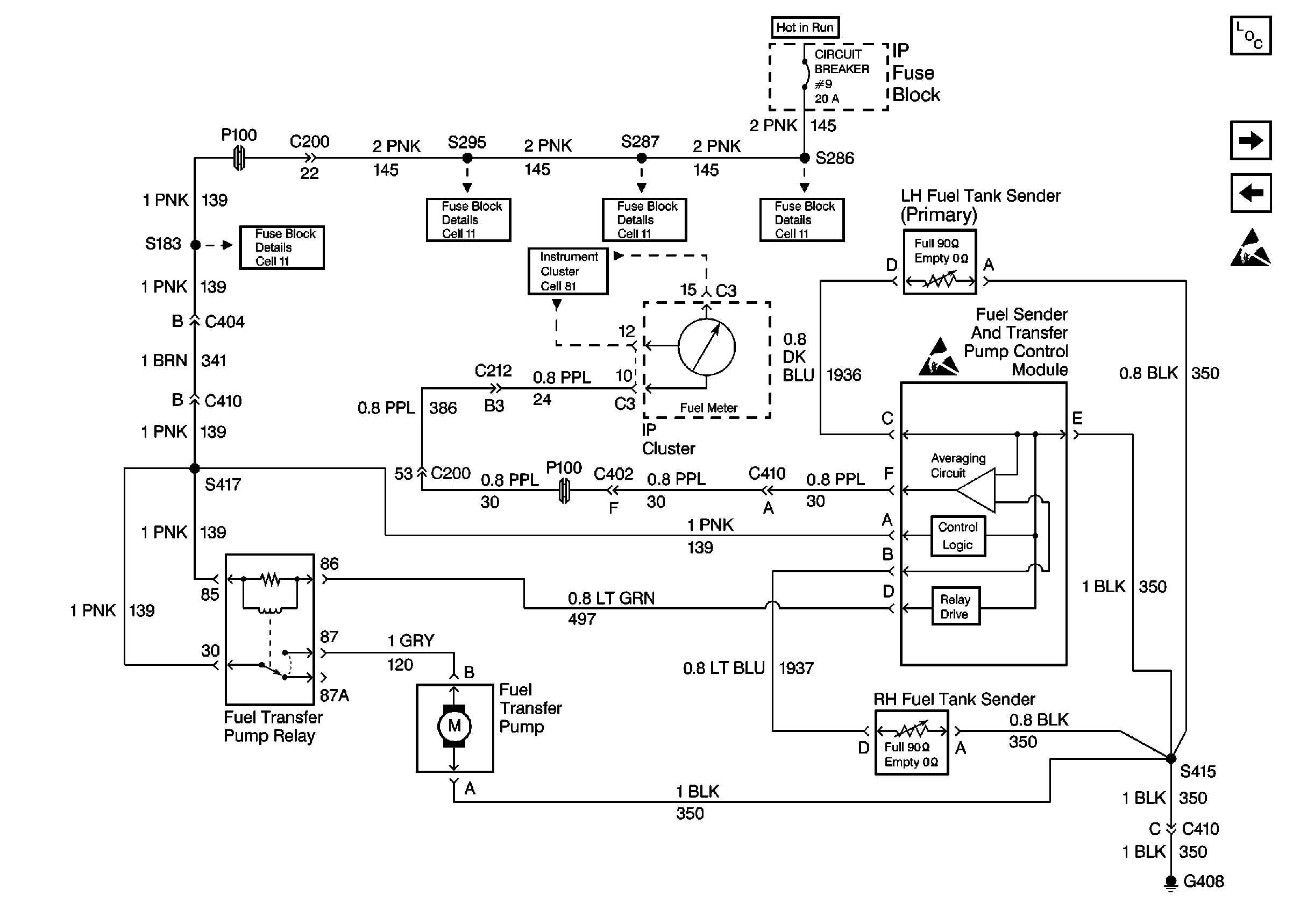
Cell 20: Engine Controls, Fuel Tank Sensor-Diesel Dual Tank
Cell 20: Engine Controls, MIL Lamp, Glow Plugs
Handling ESD Sensitive Parts Notice
Cell 20: Engine Controls, Speedo Adapter
Cell 20: Engine Controls, MIL Lamp, Glow Plugs
Figure 6:

Cell 20: Engine Controls, Fuel Tank Sensor-Diesel Dual Tank


Object Number: 381006  Size: FS
Engine Controls Components
Cell 20: Engine Controls, Cylinder 1,3,5, Fuel Injectors
Cell 20: Engine Controls, IP Cluster
Handling ESD Sensitive Parts Notice
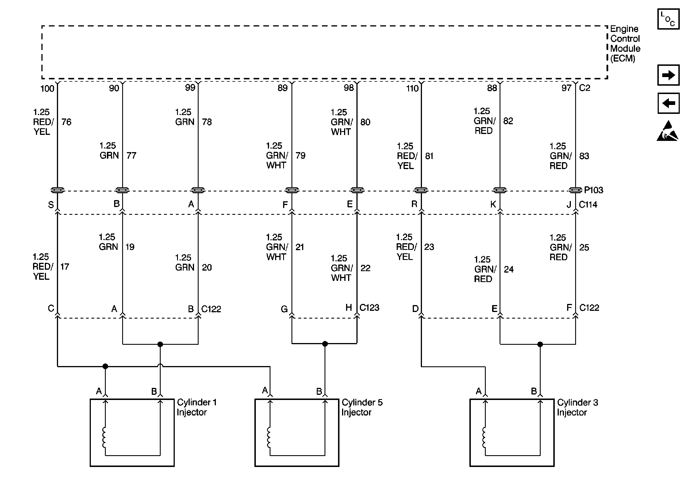
Figure 7:

Cell 20: Engine Controls, Cylinder 1,3,5, Fuel Injectors


Object Number: 301656  Size: FS
Engine Controls Components
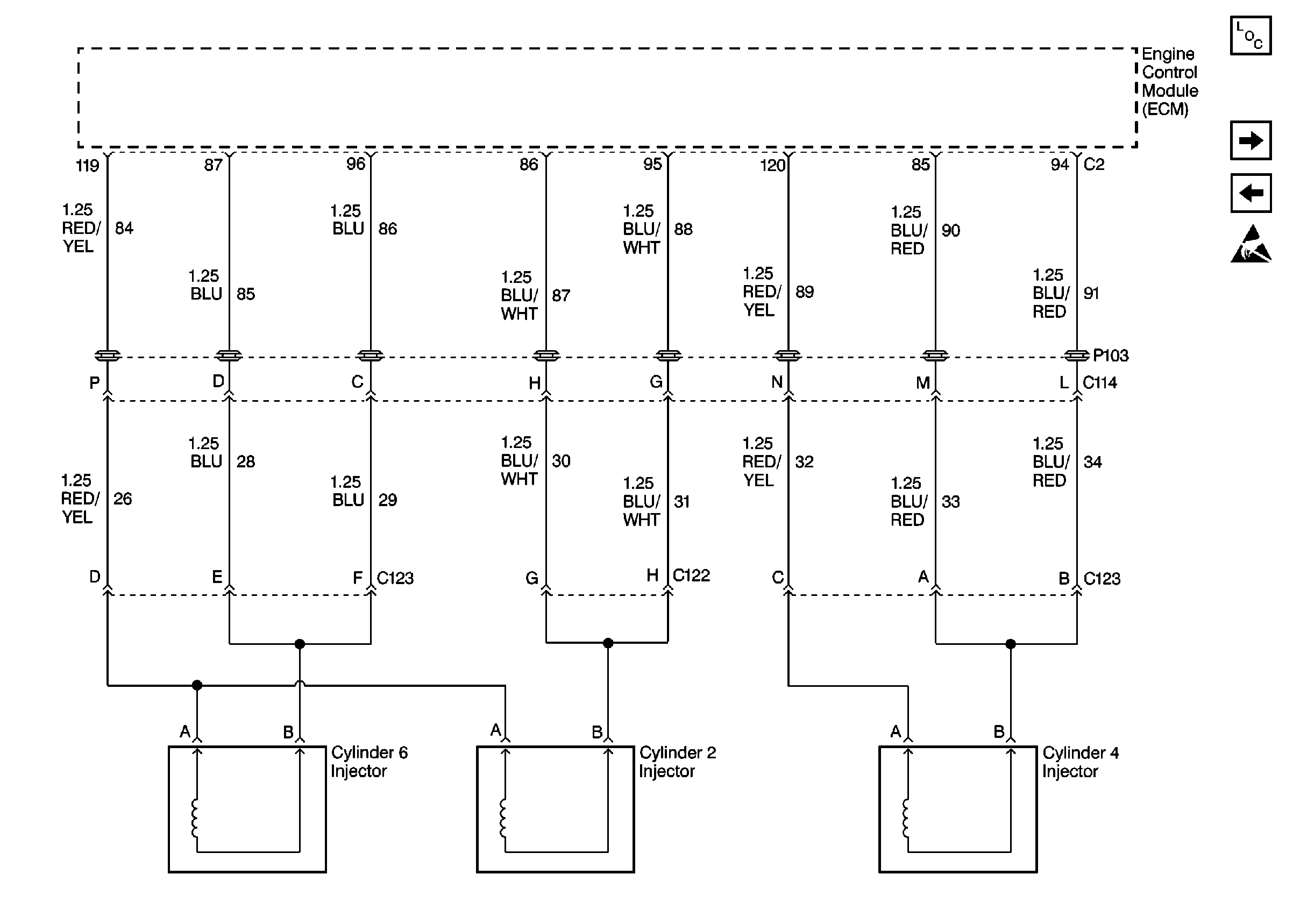
Cell 20: Engine Controls, Cylinder 2, 4, 6, Fuel Injectors
Cell 20: Engine Controls, Fuel Tank Sensor-Diesel Dual Tank
Handling ESD Sensitive Parts Notice
Figure 8:

Cell 20: Engine Controls, Cylinder 2, 4, 6, Fuel Injectors


Object Number: 301657  Size: FS
Engine Controls Components
Cell 20: Engine Controls, Engine Speed, Injector Speed Acc. Pedal Sensors
Cell 20: Engine Controls, Cylinder 1,3,5, Fuel Injectors
Handling ESD Sensitive Parts Notice
Figure 9:

Cell 20: Engine Controls, Engine Speed, Injector Speed Acc. Pedal Sensors


Object Number: 301665  Size: FS
Engine Controls Components
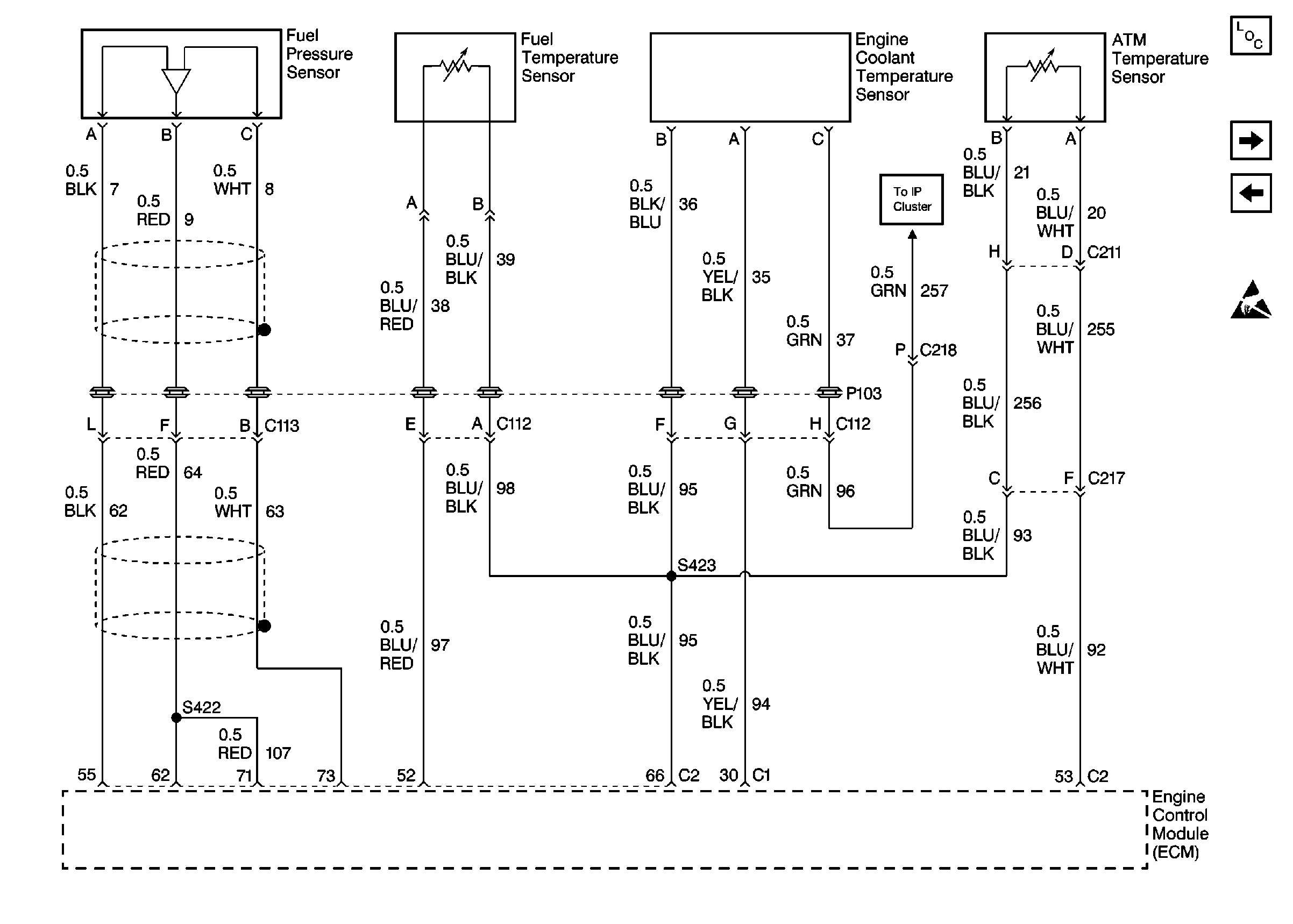
Cell 20: Engine Controls, Sensors
Cell 20: Engine Controls, Cylinder 2, 4, 6, Fuel Injectors
Handling ESD Sensitive Parts Notice
Figure 10:

Cell 20: Engine Controls, Sensors


Object Number: 301663  Size: FS
Engine Controls Components
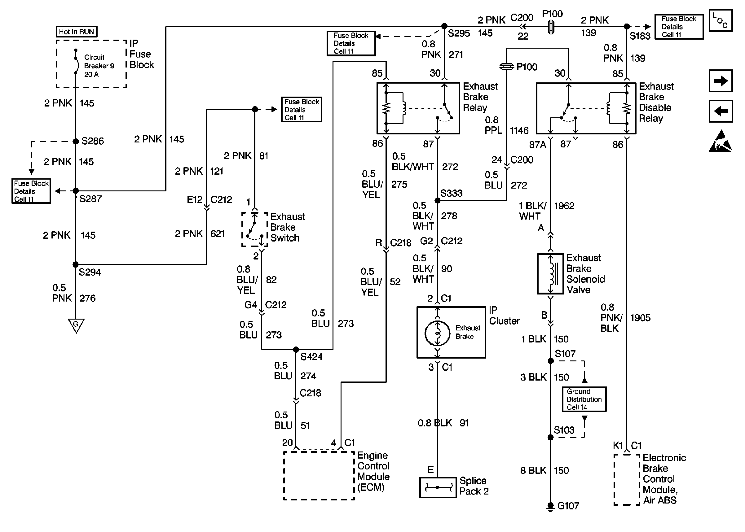
Cell 20: Engine Controls, Exhaust Brake Circuit
Cell 20: Engine Controls, Engine Speed, Injector Speed Acc. Pedal Sensors
Handling ESD Sensitive Parts Notice
Figure 11:

Cell 20: Engine Controls, Exhaust Brake Circuit


Object Number: 382028  Size: FS
Engine Controls Components
Cell 20: Engine Controls, Automatic Transmission Modulator, ClutcH Switch
Cell 20: Engine Controls, Sensors
Handling ESD Sensitive Parts Notice
Cell 20: Engine Controls, Automatic Transmission Modulator, ClutcH Switch
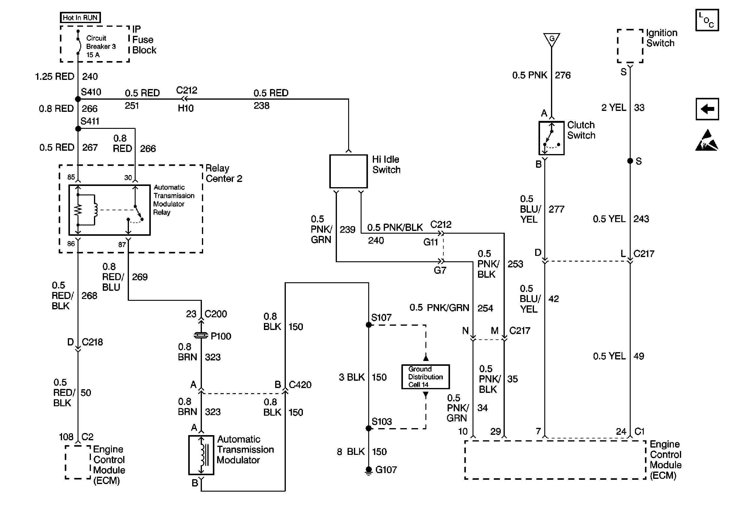
Figure 12:

Cell 20: Engine Controls, Automatic Transmission Modulator, Clutch Switch


Object Number: 380978  Size: FS
Engine Controls Components
Cell 20: Engine Controls, Exhaust Brake Circuit
Handling ESD Sensitive Parts Notice
Cell 20: Engine Controls, Exhaust Brake Circuit