GM Service Manual Online
For 1990-2009 cars only
Makes
🢒
Isuzu
🢒
2000
🢒
Isuzu MD Steel Tilt (F Model)
🢒
Body and Accessories
🢒
Lighting Systems
🢒 Headlights/Daytime Running Lights (DRL) Schematics
Figure
1:
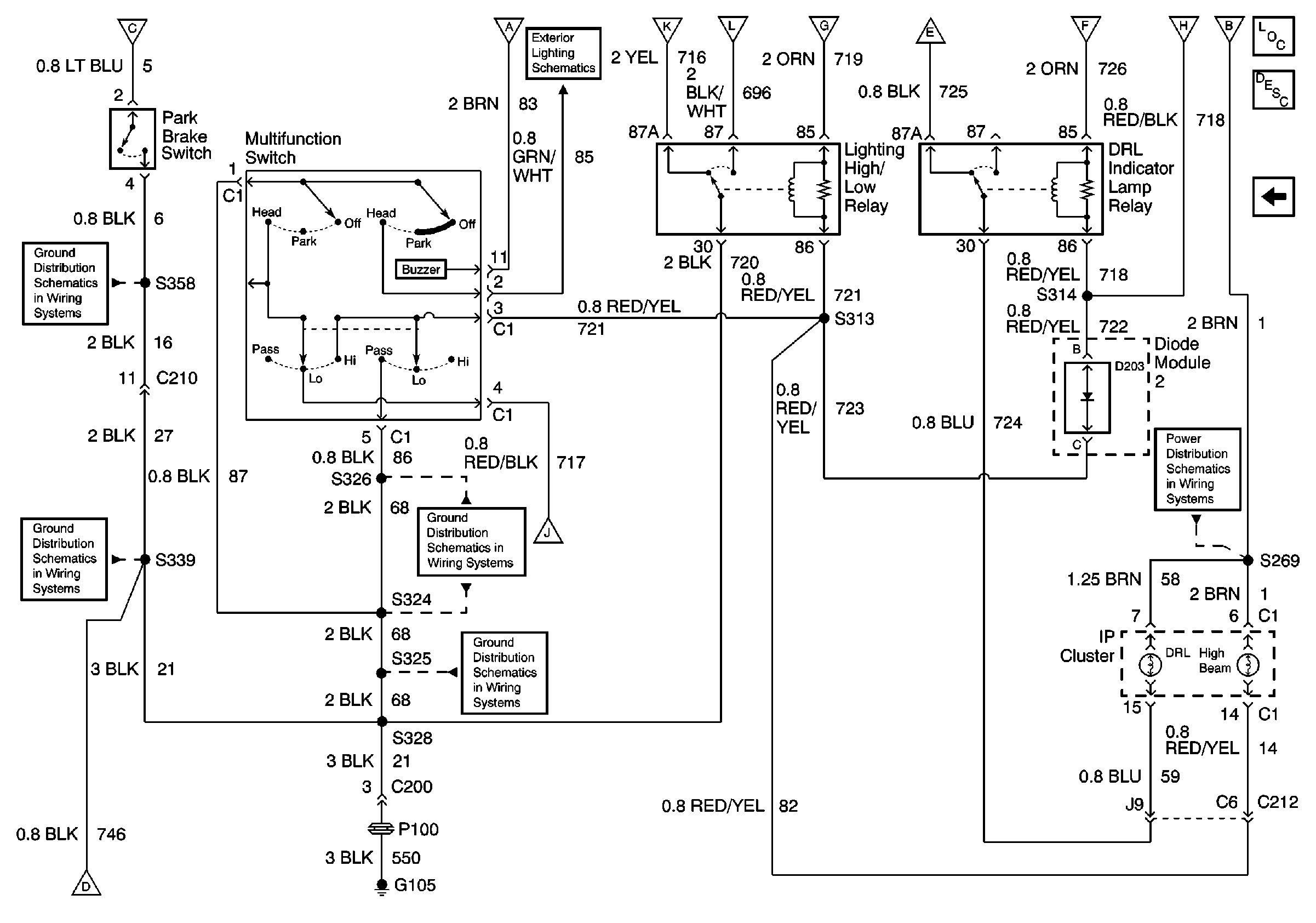
Circuit Power, Headlamps
Lighting Systems Components
Headlights/Daytime Running Lights (DRL) Circuit Description
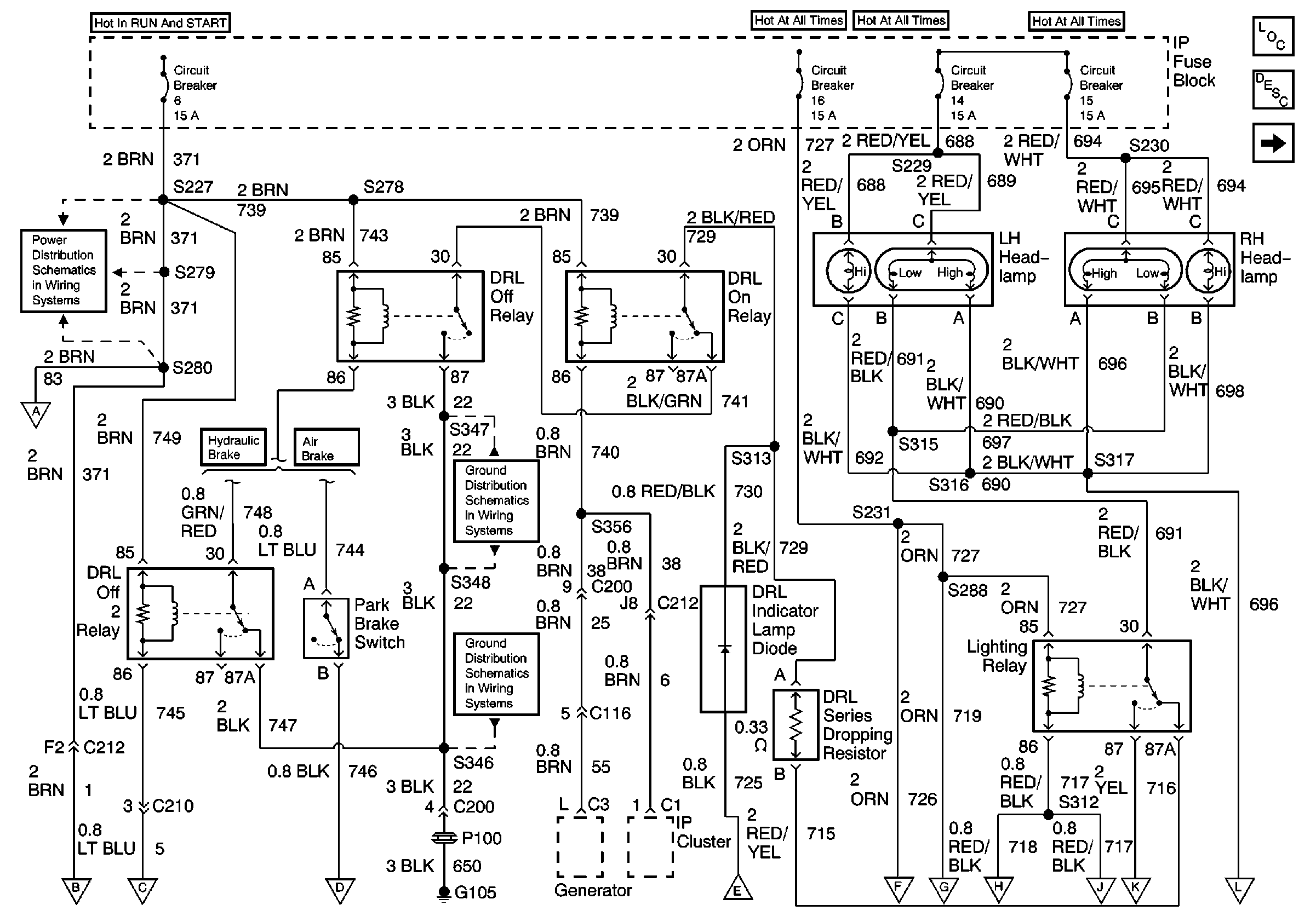
DRL Controls
DRL Controls
DRL Controls
DRL Controls
DRL Controls
DRL Controls
DRL Controls
DRL Controls
DRL Controls
DRL Controls
DRL Controls
DRL Controls
IP Fuse Block, Circuit Breaker 6
G105 Continued, S330, S346, S347, S348
G105 Continued, S330, S346, S347, S348
Figure
2:
DRL Controls
Lighting Systems Components
Headlights/Daytime Running Lights (DRL) Circuit Description
Circuit Power, Headlamps
Circuit Power, Headlamps
Circuit Power, Headlamps
Circuit Power, Headlamps
Circuit Power, Headlamps
Circuit Power, Headlamps
Circuit Power, Headlamps
Circuit Power, Headlamps
Circuit Power, Headlamps
Circuit Power, Headlamps
Circuit Power, Headlamps
Circuit Power, Headlamps
Circuit Breaker 6 Continued
G105 Continued, Splice Pack 5, S340, S341, S357, S358
G105 S328, S338, S339
G105 Continued, S324, S325, S326, S327, S500
G105 Continued, S324, S325, S326, S327, S500