GM Service Manual Online
For 1990-2009 cars only
Makes
🢒
Isuzu
🢒
2001
🢒
Isuzu T-Series (Truck Line C)
🢒
Body and Accessories
🢒
Lighting Systems
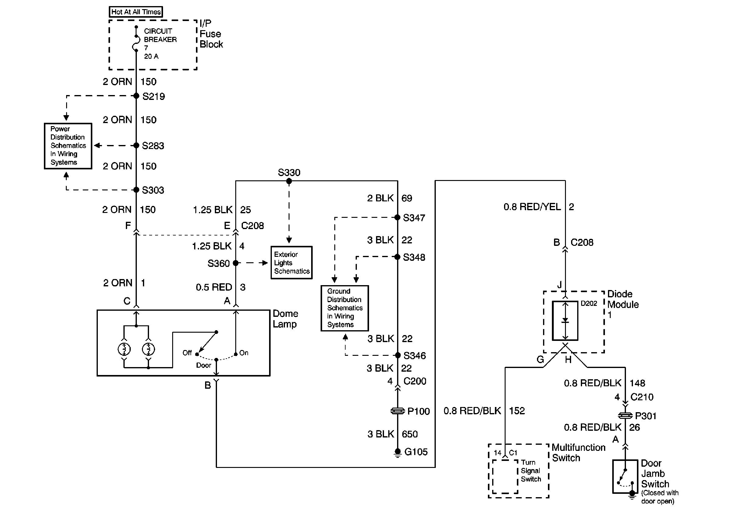
🢒 Interior Lights Schematics
Master Electrical Component List
Interior Lighting Systems Description and Operation
IP Fuse Block, Circuit Breakers 7, 8