GM Service Manual Online
For 1990-2009 cars only
Makes
🢒
Isuzu
🢒
2002
🢒
Isuzu T-Series (Truck Line C)
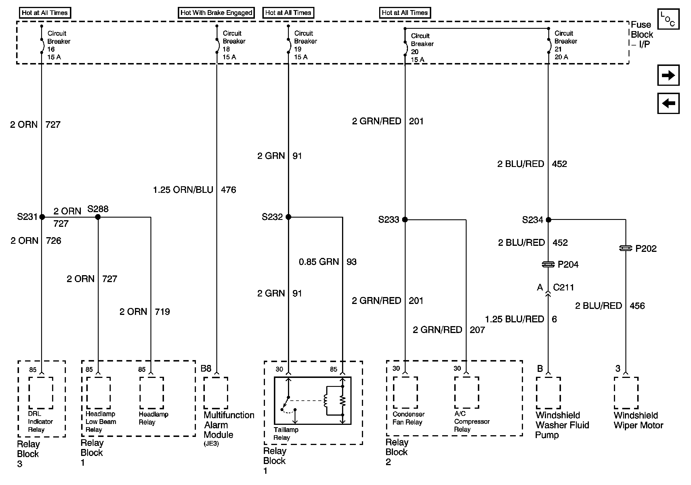
🢒 IP Fuse Block, Circuit Breakers 16, 18, 19, 20, 21
IP Fuse Block, Circuit Breakers 16, 18, 19, 20, 21
IP Fuse Block, Circuit Breakers 16, 18, 19, 20, 21
Master Electrical Component List
IP Fuse Block, Circuit Breakers 22, 23, 24, 25, 26
IP Fuse Block, Circuit Breakers 11, 12, 13, 14, 15